Felkonstruerad förstärkare?

Hur funkar tekniken bakom bra hifi?

Moderator: Redaktörer

Feed Forward
 
Inlägg: 6
Blev medlem: 2018-10-20

Felkonstruerad förstärkare?

Inläggav Feed Forward » 2018-11-03 10:09

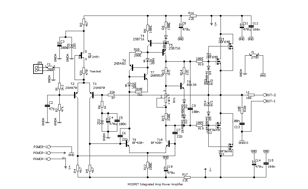
Jag hittade det här förstärkarbygget i en elektroniktidning för ett tag sedan. Men jag greppade inte funktionaliteten och började undra om det är något som är fel på konstruktionen.
Uppenbarligen fungerar den eftersom många har byggt sig ett exemplar. Så nog är det så att felet är godartat, dvs att den funkar trots den onödiga delen.

Ser någon annan också något skumt?

Henrik
Bilagor
konstig.PNG
konstig.PNG (32.76 KiB) Visad 2760 gånger

Användarvisningsbild
UrSv
 
Inlägg: 7099
Blev medlem: 2003-10-09
Ort: Linköping

Re: Felkonstruerad förstärkare?

Inläggav UrSv » 2018-11-03 19:49

Vad menar du är skumt?
Jag har tyvärr inte tid just nu, jag ska göra ingenting en stund...

jansch
 
Inlägg: 4047
Blev medlem: 2009-05-01

Re: Felkonstruerad förstärkare?

Inläggav jansch » 2018-11-03 20:00

Jag hittar bara en grej som är "fel".
På utgången finns ett 10ohms motstånd och det står visserligen L1 också där med det är ingen spole inritad parallellt över motståndet. det borde nog vara några uH där för att säkra stabiliteten i hf området. och dessutom se till att Ri inte är drygt 10ohm.

jansch
 
Inlägg: 4047
Blev medlem: 2009-05-01

Re: Felkonstruerad förstärkare?

Inläggav jansch » 2018-11-03 20:02

eller kan du mena Zenerdioden ZD2?

Användarvisningsbild
UrSv
 
Inlägg: 7099
Blev medlem: 2003-10-09
Ort: Linköping

Re: Felkonstruerad förstärkare?

Inläggav UrSv » 2018-11-03 21:18

Den är ju där som skydd.
Jag har tyvärr inte tid just nu, jag ska göra ingenting en stund...

Feed Forward
 
Inlägg: 6
Blev medlem: 2018-10-20

Re: Felkonstruerad förstärkare?

Inläggav Feed Forward » 2018-11-04 11:40

Jo, i mina ögon är strömgeneratorn som består av T6 och T7 onödig. Ja den är absurd.

Det enklaste sättet att se på situationen är att den arbetar mot kollektorn på T9 och den har ju hög impedans ( > 10kohm i alla fall ). En strömgenerator måste ju normalt arbeta mot ett motstånd eller i vissa fall ( typ kaskod ) mot en emitter.

Att förstärkaren funkar ändå är ganska lustigt. Men jag tror att den "onödiga" strömgeneratorn på något sätt bottnar och arbetar utanför sitt tänkta område.

T9 är ju en sorts strömgenerator och att ha två i serie går ju inte.

Vad sägs?

Användarvisningsbild
UrSv
 
Inlägg: 7099
Blev medlem: 2003-10-09
Ort: Linköping

Re: Felkonstruerad förstärkare?

Inläggav UrSv » 2018-11-04 12:09

Inte för att jag kan det här men T9 är ju tillsammans med T10 VAS-steget och inte en strömgenerator. T6/T7 är strömgeneratorn och T4/T5 är en Wilson strömspegel. Det verkar inte vara en absurd lösning.
Jag har tyvärr inte tid just nu, jag ska göra ingenting en stund...

Användarvisningsbild
Perfector
Semesterfirare
 
Inlägg: 14496
Blev medlem: 2013-03-20
Ort: Trosa

Re: Felkonstruerad förstärkare?

Inläggav Perfector » 2018-11-04 12:47

jansch skrev:Jag hittar bara en grej som är "fel".
På utgången finns ett 10ohms motstånd och det står visserligen L1 också där med det är ingen spole inritad parallellt över motståndet. det borde nog vara några uH där för att säkra stabiliteten i hf området. och dessutom se till att Ri inte är drygt 10ohm.

Det står inte R10, det står 10E som nog är annat än motstånd.
Det finns en till med beteckningen 10E i samma område L1 är nog en spole men den saknar värdet angivet.
Fd. högtalarbyggare i samarbete med Monacor AB under 10 år, HiFi Kit Stockholm sedan 1973, Visaton, Inertia AB, Sinus. Sveriges Radio. Deltagit i HiFi och musik, Elektronikvärlden och Teknik för alla.

jansch
 
Inlägg: 4047
Blev medlem: 2009-05-01

Re: Felkonstruerad förstärkare?

Inläggav jansch » 2018-11-04 17:19

Perfector skrev:
jansch skrev:Jag hittar bara en grej som är "fel".
På utgången finns ett 10ohms motstånd och det står visserligen L1 också där med det är ingen spole inritad parallellt över motståndet. det borde nog vara några uH där för att säkra stabiliteten i hf området. och dessutom se till att Ri inte är drygt 10ohm.

Det står inte R10, det står 10E som nog är annat än motstånd.
Det finns en till med beteckningen 10E i samma område L1 är nog en spole men den saknar värdet angivet.


Nja, nä.... Det finns en mängd motstånd i schemat, t.ex. R10, R11, R14, R15, R18, R19 osv. som har sitt värde beskrivet som t.ex. 280E, 22E, 100E o s v. De värden som är över 1kohm betecknas t.ex 4k7, 1k5 osv som är vanligt sätt att skriva. Med tanke på värdena i schemat (jag har dock inte räknat på kretsen) betyder nog 280E = 280 ohm osv. Detta måste vara något "nytt" påfund. För 30år sedan(!!!!) skrev man aldrig så.

Det mest "luriga" är ju att det är en MOTSTÅNDSSYMBOL som har beteckningen L1 med värdet 10E. För att få en stabil förstärkare borde det vara ett 10ohms MOTSTÅND med några uH SPOLE parallellt, Därför tror jag man har glömt att rita in spolen.
Ofta gör man ju så att man lindar spolen runt motståndet som normalt bör ha minst 5W - 10W tålighet. Lindar man så många varv som får plats på motståndet och dessutom har någon isolering emellan, brukar spolen bli alldeles lagom stor (det är ju bökigt att räkna dimensioneringen av spolen, massa tumregler....får man säga det?).

Användarvisningsbild
UrSv
 
Inlägg: 7099
Blev medlem: 2003-10-09
Ort: Linköping

Re: Felkonstruerad förstärkare?

Inläggav UrSv » 2018-11-04 20:33

Användandet av E istället för R har nog funnits ett bra tag. Det har nog inte varit speciellt vanligt dock.
Jag har tyvärr inte tid just nu, jag ska göra ingenting en stund...

jansch
 
Inlägg: 4047
Blev medlem: 2009-05-01

Re: Felkonstruerad förstärkare?

Inläggav jansch » 2018-11-05 11:11

UrSv skrev:Användandet av E istället för R har nog funnits ett bra tag. Det har nog inte varit speciellt vanligt dock.


Men i detta fallet är det ju inte "R" som är ersatt med "E" utan potensen på motståndsvärdet är ersatt med "E". "E" i detta fallet betyder nog "x1"? Kan man alltså mena "E"xponent? (långsökt, jag vet!)

Försökte Googla fram nåt men lyckades inte....

Är det någon som vet?

Användarvisningsbild
Morello
 
Inlägg: 36522
Blev medlem: 2003-05-19
Ort: Stockholm/Täby

Re: Felkonstruerad förstärkare?

Inläggav Morello » 2018-11-05 11:20

Strömgeneratorkopplingen är märklig men kommer att fungera.
Finns dock ett annat problem, nämligen det faktum att MOSFET:arna drivs direkt från GE-steget, dvs högohmigt. MOSFET:arnas betydande och olinjära Cgd kommer att medföra distorsion. Därtill kan man misstänka problem med paracitoscillationer pga avsaknad av motstånd i serie med gate.

Saknas även ett R (cirka 10 ohm) parallellt med spolen, som bör vara 1-2 µH.

MOSFET:arna bör ha sourcedegenerering om cirka 100-300 mohm.
Detsamma gäller ingångstrissornas emittrar -om cirka 10-50 ohm.

Summa summarum framstår inte schemat som speciellt genomarbetat!
Driver: www.sybariteaudio.se
-Innehar F-skattsedel-

”Messen ist Wissen, aber messen ohne Wissen ist kein Wissen”

"Es ist noch kein Meister vom Himmel gefallen"

Användarvisningsbild
UrSv
 
Inlägg: 7099
Blev medlem: 2003-10-09
Ort: Linköping

Re: Felkonstruerad förstärkare?

Inläggav UrSv » 2018-11-05 12:07

Nä, speciellt högteknologisk är den nog inte men "fungerar" gör den nog.
Jag har tyvärr inte tid just nu, jag ska göra ingenting en stund...

Användarvisningsbild
Morello
 
Inlägg: 36522
Blev medlem: 2003-05-19
Ort: Stockholm/Täby

Re: Felkonstruerad förstärkare?

Inläggav Morello » 2018-11-05 12:08

Japp, finns betydligt mer intressanta GDS-projekt.
Driver: www.sybariteaudio.se
-Innehar F-skattsedel-

”Messen ist Wissen, aber messen ohne Wissen ist kein Wissen”

"Es ist noch kein Meister vom Himmel gefallen"

Användarvisningsbild
Morello
 
Inlägg: 36522
Blev medlem: 2003-05-19
Ort: Stockholm/Täby

Re: Felkonstruerad förstärkare?

Inläggav Morello » 2018-11-05 15:22

För den som vill förkovra sig i MOSFET-stärkare vill jag rekommendera Bob Cordell's bok i ämnet. Samt givetvis Douglas Self's bok. Vi pratar nu om två ytterligt kompetenta herrar.
Driver: www.sybariteaudio.se
-Innehar F-skattsedel-

”Messen ist Wissen, aber messen ohne Wissen ist kein Wissen”

"Es ist noch kein Meister vom Himmel gefallen"


Återgå till Teknikforum


Vilka är online

Användare som besöker denna kategori: Inga registrerade användare och 13 gäster