Moderator: Redaktörer
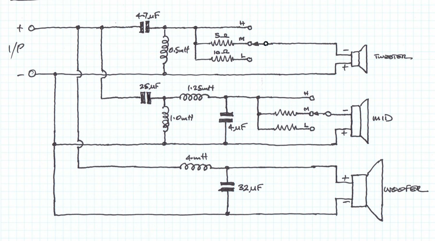
RobotKeso skrev:Har ett par Whaferdale dovedale 3 hemma där ena högtalaren låter dovare än den andra. Har tagit ur elementen och alla mäter bra. Delningsfiltret har såna "omkopplare" för att reglera mellanregister samt diskant och jag undrar om det är dom som kan vara bovarna? Eller är det kondensatorerna som blivit dåliga? Lite bilder på filtret. Ena högtalaren låter väldigt trevligt i alla fall.
[ Bild ]
[ Bild ]
[ Bild ]



jansch skrev:1. Står båda högtalares omkopplare lika?
2. Lyssna med örat tätt intill diskanthögtalaren och konstatera att det är den som inte funkar.
3. Byt vä och hö högtalare med varann. Följer felet med högtalaren?
4. "Massera" omkopplaren till diskanten genom att slå fram och tillbaka mellan lägena många ggr.
5. koppla loss diskanten och "skrapa" anslutningarna mot ett batteri typ AA eller AAA. Skrapar det i diskanten?
6. Vicka på 4,7uF kondensatorn. Lödfel eller fel på kondensatorn
Någonstans mellan punkt 2 och 6 finner du felet. Jag gissar på glapp i omkopplaren eller glapp/dålig lödning....
Vill du ha en bättre högtalare generellt - byt ut kondensatorerna till åtminstonde diskant o mellanregister till plastkondensatorer, t.ex polypropylen
rolfzetterberg skrev:Wharfedale Dovedale 3 finns i olika varianter.Chansar på att det här stämmer:
Harryup skrev:Om du inte använder brytarna mer än i ett läge så koppla förbi dom.
Användare som besöker denna kategori: Inga registrerade användare och 8 gäster