Moderator: Redaktörer
EmuMannen skrev:Finns det något negativt med att driva op-ampar med en lägre spänning?
RogerGustavsson skrev:Nja, tycker inte det verkar vara så genomtänkta prylar. Som du redan nämnt saknas spänningsregulatorer och det kan vara praktiskt med en väggbula som lämnar AC. Det är kanske inte säkert att du vill ha likadana flanker låg och passdelen. Verkar sitta volymreglering utan buffertar, blir hög utimpedans. Ett schema hade varit bra...
RogerGustavsson skrev:Nja, tycker inte XKitz verkar så intressant, OP-AMP:arna ser ut att vara matade med enkel matningsspänning.
Då är möjligen denna lite bättre, https://tinyurl.com/yb7k2nj5 , även om man får ändra komponentvärden om man önskar en annan delningsfrekvens och den saknar möjlighet till nivåreglering.
RogerGustavsson skrev:Verkar finnas på flera ställen, https://tinyurl.com/y77tdqv6
Här ett annat exempel, https://tinyurl.com/y9p9x9jg
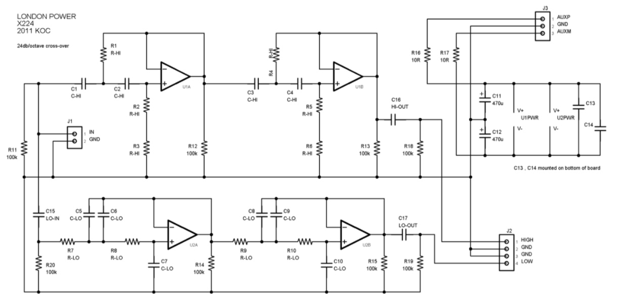
RogerGustavsson skrev:Det här har även buffrade nivåkontroller, http://sound.whsites.net/project09.htm Passande försörjning, http://sound.whsites.net/project05b.htm
RogerGustavsson skrev:Dock får man köpa komponenterna på annat håll.
EmuMannen skrev:elektor har också en riktigt intressant artikel med underlag för PCB. Ett trevägsfilter som kan användas som tvåvägs med möjlighet till bass boost med mera...
RogerGustavsson skrev:Sedan ska förstås komponenterna få plats och ha en tolerans som passar. För kondensatorerna är det nog uppmätning som gäller eftersom de kan vara svårt att hitta sådana med toleransen 1-2%, vilket kan krävas om man ska få en kurva som följer teorin. De flesta av länkarna verkar utgå från små värden på kondensatorerna och de måste förmodligen bytas till långt större om man vill ned i frekvens.
Morello skrev:EmuMannen skrev:elektor har också en riktigt intressant artikel med underlag för PCB. Ett trevägsfilter som kan användas som tvåvägs med möjlighet till bass boost med mera...
Det där ser mycket bättre. Notera den ballade ingången som använder en klassisk instrumentförstärkarkoppling för lågt brus och god CMRR.

RogerGustavsson skrev:Fanns även dessa i gruppköp tidigare, http://user.faktiskt.io/RogerGustavsson ... manual.pdf
Jag har några kort liggande.
Användare som besöker denna kategori: Inga registrerade användare och 14 gäster