Hej
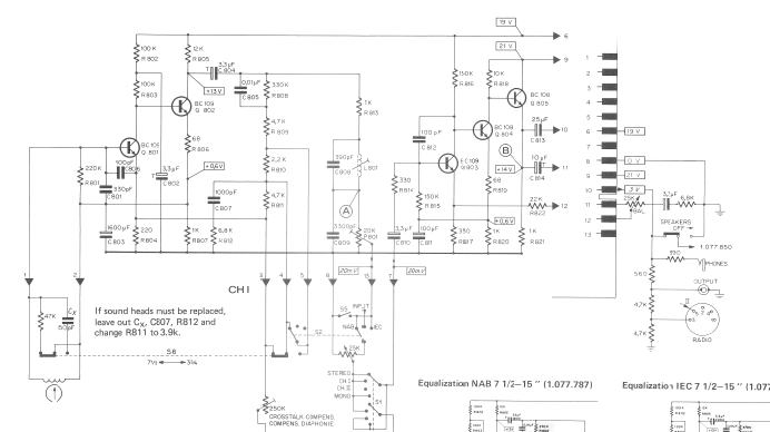
Jag hr fått min pappas Revox och har fixat nya packningar till NAB:arna ,fått bytt kondensatorer till reläna för play och spolning och bytt några lampor som gär att få tag på lamportillallt.se. Den har fungerat bra länge nu, men har problem med balans kontrollen och ena VU mätaren.
Har inte tittat nogrannare på VU mätaren än.
Men på balanskontrollen har jag tittat och hittar inget gemensamt förutom potten. Den fungerar när jag inte vrider till ändlägena. Vrider jag till ena ändläget blir ljudet väldigt högt i denna högtalaren. Vrider jag till andra ändläget blir det ljud i bägge högtalarna och högre.
Är det någon som kan ha en ide?
MVH Rickard
