jvg skrev:
Som synes har jag en ganska stor skillnad här, detta är minsta kurva som går att trimma in.
Båda ligger iofs under 350mVrms som är max-gränsen, men vadan denna skillnad?
Gul är höger kanal, röd vänster.
Nästan två veckor senare..
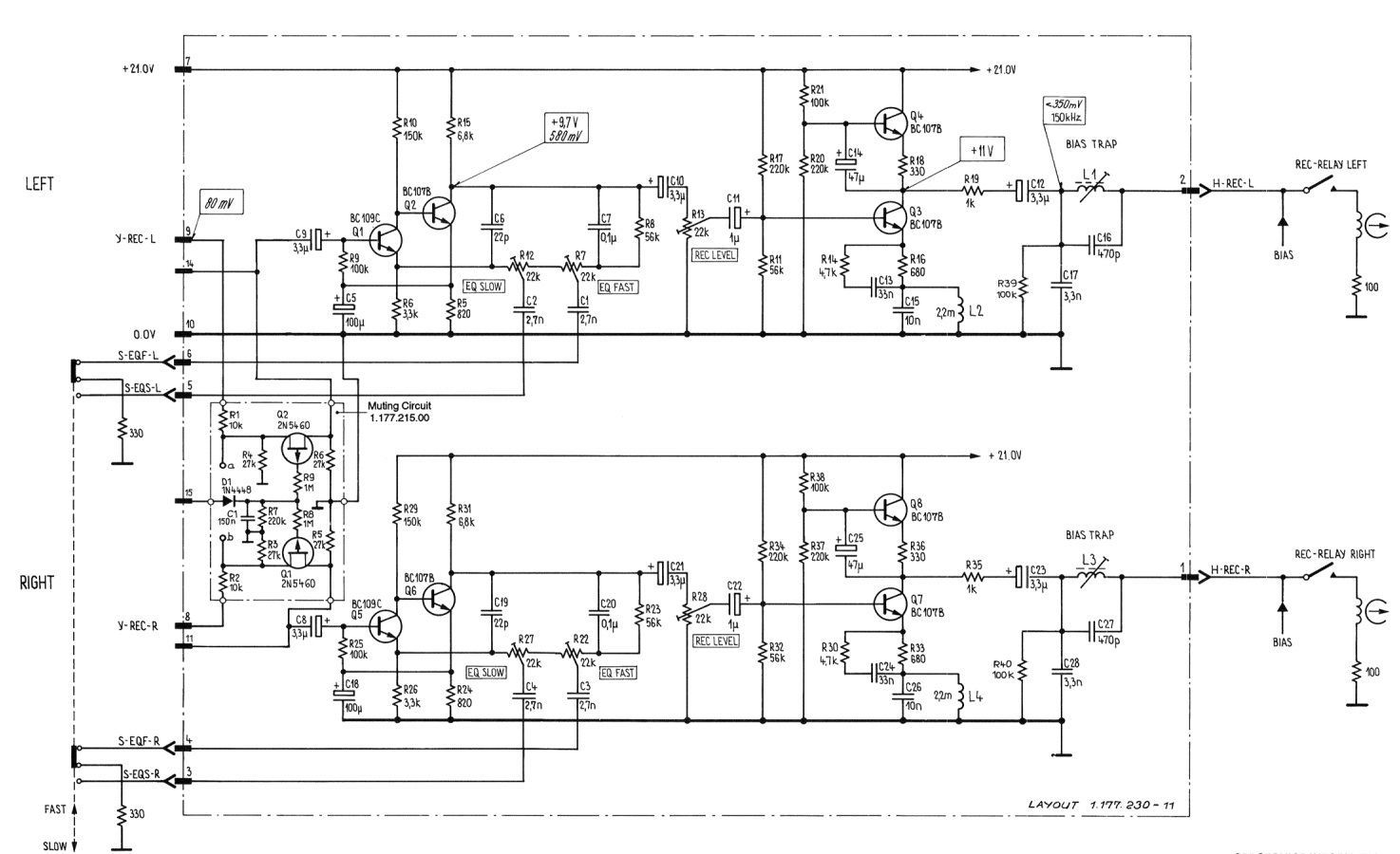
Jag har bråkat en del med min Bias Trap på höger kanal, när jag gjorde mätningen ovan hamnade den under 350mVrms men vid senare tillfälle när jag mätte igen så fick jag närmare 600mV.
Hur jag lyckades mäta den till ~240mV minns jag inte, möjligen mätte jag på 3¾ips, mätningen ska dock göras på 7½.

I alla fall, inget hjälpte för att få ned den.
Jag bytte ett antal komponenter mellan höger och vänster kanal, fortfarande samma.
Enda möjligheten kvar var att bias signalen tog sig in i Rec.Amp'en från "fel" håll och på så vis hamnar på fel sida av bias trap'en.
Tog bort kretskortet och mätte direkt på kontakterna som kortet sitter i.
På pinne 3 (som i FAST mode inte är anslutet till något alls), hade jag 2,3Vrms bias signal.
På pinne 5 som är vänster kanal, hade jag ca 200mV bias.
Pinne 3:

Min enda slutsats var att pinne 3 trycker in en allt för hög bias signal i högra kanalen på min record amp i FAST mode, och pga detta går det inte att trimma ned bias trap till rätt nivå.
Då frågar man sig såklart, varför är det på detta viset?
Ja.. jag har inget riktigt bra svar, troligen är det överhörning/induktans från pinne 2 där den "riktiga" bias signalen finns.
Tittar på man på layouten på kretskorten så är ledningsbanan för +21V dragen nära bias (och på rec. amp i mellan pinne 1, 2 & 3) just för att skärma och dämpa överhörning mellan banorna.
Men uppenbarligen hjälper det inte fullt ut.
Min lösning blev ganska drastisk och kanske inte faller alla i smaken.
Men först vill jag höra om någon har en annan teori om varför ovan nämnda saker händer?
Jag vet att det finns personer här som kan mer om schemaläsning och teoretisk felsökning än mig
/j







