
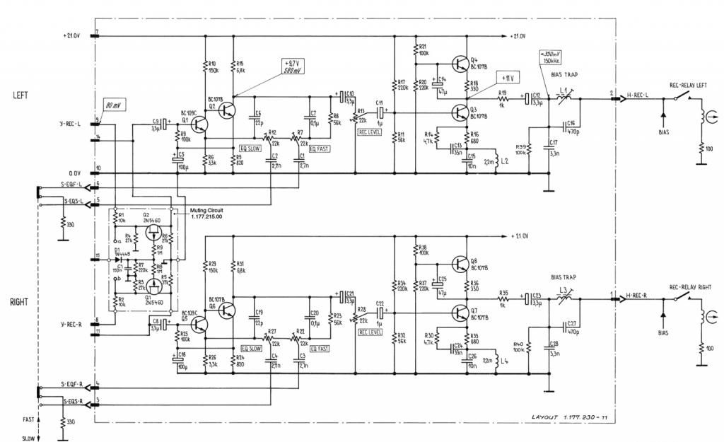
Inte så mycket att orda om, ställer insignal till 10kHz och utsignal -20dBm.
Vrider sedan BIAS ADJ L/R S/F tills jag hittar MAX utsignal och fortsätter tills den sjunkit ca 5dBm enl tabellen (utsignalen svajar en del så den är svår att ställa exakt).
De flesta av mina band är visserligen Maxell XL-I så jag borde ha justerat ned lite till.. kanske tar denna punkt igen senare.
(Inga foton på denna trimning, jag var tvungen att koncentrera mig på trimpottarna

)
För övrigt spenderade jag halva kvällen med att felsöka min egen utrustning, kablar etc eftersom skiten inte fungerade som jag ville... tills jag upptäckte att jag försökte mata in 10MHz istället för kHz
---

Med monitor-switchen i INPUT läge ställer jag utsignal till 0dBm.

När jag switchar över till TAPE sjunker utsignal med 3dBm resp. 4,5dBm, inte helt rätt.

Trimmar upp REC LEVEL R/L tills jag i princip inte har någon skillnad på INPUT och TAPE.
---
Sista punkten för i kväll.

Den här kämpar jag lite med då jag inte förstår hur den ska trimmas.
12kHz, -20dBm inga problem, startar inspelning, men sen då?
0 - +1dB relativt till 1kHz (77,5mV)?
Jag satte 1kHz insignal och kontrollerade vad det blev i utsignal (dBm), och trimmade sedan med 12kHz in, tills jag hamnade på samma nivå.
Inte en aning om det blev rätt... tar gärna emot lite hjälp på denna punkt
---
Har provspelat ikväll och det låter faktiskt bättre.
Direkt efter att jag bytt alla kondingar och trimpottar så hade jag en otrevligt diskant vid avspelning, det hördes en tydligt skillnad när man switchade mellan INPUT och TAPE.
Detta är nu borta och jag får verkligen kämpa för att höra skillnad mellan INPUT och TAPE.
Tur att det går åt rätt håll
/j