Hej!
Först la jag denna fråga på "teknikavdelningen", men där fick jag inget svar.
Jag antar att folk som håller till där inte nedlåter sig till att svara på frågor om gammal elektkronik från 80-talet...
Så jag provar här istället...
Min fråga gäller den gamla cd-spelaren Philips CD 650.
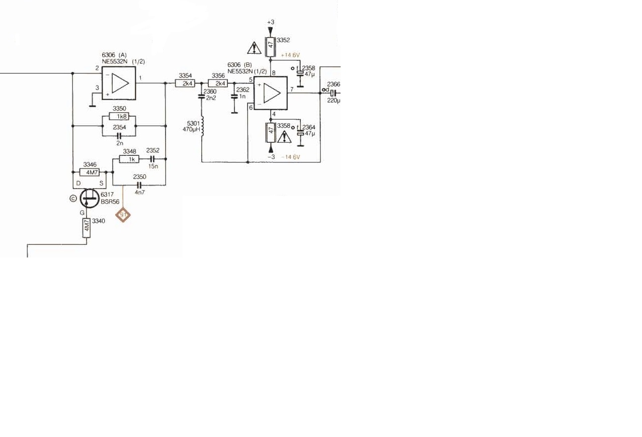
På den här websidan kan man läsa om en ombyggnad av utgången på den gamla cd-spelaren Philips CD 650.
http://lampizator.eu/LAMPIZATOR/FETISHI ... zator.html
Istället för de två kretsarna "5532" använder man en enkel koppling med 1 stk FET-transistor.
Kommer det verkligen att fungera?
Vad händer med anslutningen "deemphasis" som går från motstånden 3340 och 33411 till kretsen SAA7210?
Går inte FET-transistorer väldigt högt upp i frekvens? Självsvängning?
Nedan syns hur utgången på CD 650 och Lampizators koppling med FET-transistorn.
Tacksam för svar. Om ni tror att den där enkla kopplingen fungerar, funderar jag på att prova den.
M v h
