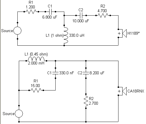
Seas CA18RNX + 27TDFC toppsystem

Hemmapulare debatterar lämpligen i detta forum.

Moderator: Redaktörer

Användarvisningsbild
skrutten
 
Inlägg: 2606
Blev medlem: 2003-07-16
Ort: Hlewanger

Inläggav skrutten » 2012-11-18 10:44

ollebolle skrev:Skrutten, är det dynamon du tänker på?


Nej inte dynamon, utan en 9 liters slutenlåda som kan användas som toppsystem :)

Så här såg det hela ut..
Bild
Bild

Diskanten är dock modifierad med gullfiber i kammaren och en filtbit (ring vill jag minnas) bakom domen. Den har inte samma Qts som originalet.
Har inga svar på frågor, men frågor på svaren.

Användarvisningsbild
Jocke
 
Inlägg: 6762
Blev medlem: 2005-09-21

Inläggav Jocke » 2012-11-18 14:01

Bild


Tycker den röda kurvan ser tilltalande ut - är det 30°?

Användarvisningsbild
skrutten
 
Inlägg: 2606
Blev medlem: 2003-07-16
Ort: Hlewanger

Inläggav skrutten » 2012-11-18 15:17

Jocke skrev:Tycker den röda kurvan ser tilltalande ut - är det 30°?


Ja det är 30 grader.
Har inga svar på frågor, men frågor på svaren.

Användarvisningsbild
Jocke
 
Inlägg: 6762
Blev medlem: 2005-09-21

Inläggav Jocke » 2012-11-18 15:27

skrutten skrev:
Jocke skrev:Tycker den röda kurvan ser tilltalande ut - är det 30°?


Ja det är 30 grader.


Gissar att den är tänkt att avlyssnas i den vinkeln.

Användarvisningsbild
skrutten
 
Inlägg: 2606
Blev medlem: 2003-07-16
Ort: Hlewanger

Inläggav skrutten » 2012-11-18 15:35

Jocke skrev:
skrutten skrev:
Jocke skrev:Tycker den röda kurvan ser tilltalande ut - är det 30°?

Ja det är 30 grader.

Gissar att den är tänkt att avlyssnas i den vinkeln.

Man får göra som man vill men jag har dom som "direktstrålare" :)
Har inga svar på frågor, men frågor på svaren.

Användarvisningsbild
Jocke
 
Inlägg: 6762
Blev medlem: 2005-09-21

Inläggav Jocke » 2012-11-18 15:36

skrutten skrev:
Jocke skrev:
skrutten skrev:
Jocke skrev:Tycker den röda kurvan ser tilltalande ut - är det 30°?

Ja det är 30 grader.

Gissar att den är tänkt att avlyssnas i den vinkeln.

Man får göra som man vill men jag har dom som "direktstrålare" :)


Ja, det blir ju lite som OA fast horisontellt! ;-)

Föregående

Återgå till DIY-forum


Vilka är online

Användare som besöker denna kategori: Inga registrerade användare och 60 gäster