Modifiera Dell U2412M

Hemmapulare debatterar lämpligen i detta forum.

Moderator: Redaktörer

Användarvisningsbild
Michael
LEDaren
 
Inlägg: 5929
Blev medlem: 2005-05-18
Ort: Linköping

Modifiera Dell U2412M

Inläggav Michael » 2013-12-25 23:42

Har skruvat isär min bildskärm för att förhoppningsvis kunna modifera den till det bättre. Det jag skulle vilja fixa är den blinkande bakgrundsbelysningen. Det är LED som pulsbreddsmoduleras för att ändra ljusstyrkan.

I princip kan man dela upp monitorn i tre inre huvuddelar. Panelen, nätdelskort och datakort. Från nätdelskortet går det en 6 polig kabel till panelen. Från datakortet går det en multiledare till panelen. Panelen är en LG Display LM240WU8 (SL)(A2).

Nätdelskortet heter så här, lite svår läst...
Bild

Den 6 poliga kabeln är en "Xinya E315127 AWM 20624 80C 60V VW-1", cc 1mm och 45cm lång.
Bild
Två av ledarna ligger det 50V på. De andra fyra är det pulserad spänning på. Pulsbredd beroende på ljusstyrka inställningen. De håller noll volt vid max ljus. Spänningen stiger till ca 12,5 volt när de inte är aktiva. Dessa fyra ledare/pinnar går separat till en IC-krets, OZ9998BGN. Så på något sätt är LEDarna indelade i fyra grupper.

Undra om det skulle vara möjligt att montera spole-konding filter på dessa fyra för att jämna ut strömmen. Det bästa vore att slippa modifiera kortet. Skaffa en ny 6 pol kabel och löda in komponenter på den, vore ett alternativ. Kabel finns att köpa i Tyskland. För att veta lämpliga värden på spole och konding bör jag nog först mäta upp strömmen.

Bild på en del av nätdelskortet...
Bild

Tror ni det är möjligt att lägga in något filter som jämnar ut strömmen, så att LEDarna lyser konstant? Detta utan risk för att något går sönder i skärmen.

//Michael
Senast redigerad av Michael 2013-12-26 13:21, redigerad totalt 1 gång.

Användarvisningsbild
JB
 
Inlägg: 3672
Blev medlem: 2006-07-31
Ort: Övik

Inläggav JB » 2013-12-26 01:33

Jag har också en Dell U2412M och tycker den fungerar riktigt bra och kan absolut inte se något som helst blinkande av bakgrundsbelysning.
Men vissa är väl känsligare mot sånt än andra, stör du dig tex på lysrör och liknande också?

Användarvisningsbild
Michael
LEDaren
 
Inlägg: 5929
Blev medlem: 2005-05-18
Ort: Linköping

Inläggav Michael » 2013-12-26 12:52

Oj, bäst att förtydliga. Jag ser inte blinkningar från bakgrundsbelysningen. Däremot är jag känslig för blinkningar och mår dåligt av flera andra blinkande lampor, speciellt i rörelser. Finns en tråd där jag skrivit om detta och visat mätningar på bland annat Volvo V70II.

Vissa lysrör kan jag se flimmra. Kom på att jag inte mätt/redovisat någon mätning av 'gamla' lysrör (med ballast och glimtändare) i min långa tråd. Jag mätte nyss och blev lite förvånad över hur mycke de varierar i ljusstyrka. De (till synes) varierar mera när de är nya, för då brukar det synas tydligt. T5 rör med hf-don är annorlunda och finnes i tråden.

Åter till bildskärmen. Om det är svart bakgrund och en musmarkör i mitten. Om jag då rör blicken från ena sidan av skärmen till andra sidan. Så ser jag att markören blinkar. Den följer med ögonen som flera markörer. Liksom blinkande bakljus på bilar. Därav så tror jag att detta blinkande i skärmen eventuellt kan bidra till huvudvärk. Därför vill jag försöka modifiera den.

Jag har nu kopplat in ett 1 ohms motstånd på en av LED slingorna. Verkar gå ca 100mA. Mycket störningar, så lite osäker på mätvärdet. Jag kopplade ur denna slinga helt och såg inget fel på bilden. Så jag är fundersam på hur de är kopplade och om det kan gå olika mycket ström i de fyra slingorna.

Hur dimensionerar jag spole och konding, om det går 100mA?

//Michael

Användarvisningsbild
Michael
LEDaren
 
Inlägg: 5929
Blev medlem: 2005-05-18
Ort: Linköping

Inläggav Michael » 2013-12-26 13:23

Hittade datablad på panelen, LM240WU8-SLA2. De fyra LED slingorna är vardera specade till 110mA 51,2V.

Så för att sammanfatta. Det pulsas ström till LED, 110mA 51V. Pulsen är 1,2ms lång och periodtiden är 2,78ms (360Hz). Hur dimensionerar jag spole & konding för att jämna ut strömmen?

//Michael

Användarvisningsbild
Michael
LEDaren
 
Inlägg: 5929
Blev medlem: 2005-05-18
Ort: Linköping

Inläggav Michael » 2013-12-29 16:13

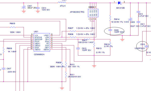
Den där OZ9998BGN kretsen innehåller strömsänkare som ser till så det går lika ström i de fyra LED slingorna. Den är också kontrollerkrets för en switchande spänningsomvandlare. Som skapar den höga spänningen till LEDarna. Jag hittar inte datablad på just denna krets, men kollat in liknande kretsar. Hittade lite info om just denna krets och några servicemanualer på andra skärmar som använder denna krets. Den har en ISET pinne. Där ansluts ett motstånd som bestämmer strömmen i ISEN pinnarna (LED slingorna). Hittade uppgift om att 12kohm skulle ge 100mA. Det verkar stämma för motståndet i U2412M är 11,8kohm. En skärm som har LED slingor på max 60mA hade 20kohm.

Så här ser det ungefär ut. Notera att detta INTE är U2412M. Pin numreringen på ICn stämmer överens.
Bild

Här sitter motståndet för ISET.
Bild

Bild

Jag har bytt ut detta motstånd till ett på 22kohm. Kör med ljusstyrkan på 100%. Lite jobbigt dock om jag skulle vilja ha mera ljusstyrka, för då måste jag öppna upp skärmen igen (och det klarar nog inte plast plutt bitarna i ramen av).

//Michael

Användarvisningsbild
Michael
LEDaren
 
Inlägg: 5929
Blev medlem: 2005-05-18
Ort: Linköping

Inläggav Michael » 2013-12-29 22:32

Jo föresten, det finns en version som inte har blinkande bakgrundsbelysning. Den heter då Eizo EV2436W. De har samma panel.

//Michael

Användarvisningsbild
JB
 
Inlägg: 3672
Blev medlem: 2006-07-31
Ort: Övik

Inläggav JB » 2013-12-29 22:58

Mich skrev:Jo föresten, det finns en version som inte har blinkande bakgrundsbelysning. Den heter då Eizo EV2436W. De har samma panel.

//Michael


Varför sålde du inte din U2412M och köpte en sån istället? :roll:

Användarvisningsbild
celef
 
Inlägg: 16452
Blev medlem: 2003-06-28
Ort: helsefyr

Inläggav celef » 2013-12-29 23:13

Spännande detta, att gå in å tweaka en skärm så här är väldigt modigt tycker jag
Bikinitider

Användarvisningsbild
Michael
LEDaren
 
Inlägg: 5929
Blev medlem: 2005-05-18
Ort: Linköping

Inläggav Michael » 2014-01-06 23:23

JB skrev:Varför sålde du inte din U2412M och köpte en sån istället? :roll:

Jag köpte en Dell U2413, men den kan jag inte använda p.g.a. rödstick (min egna benämning på problemet jag ser).

celef skrev:Spännande detta, att gå in å tweaka en skärm så här är väldigt modigt tycker jag

Jo, men det höll på gå åt skogen. Tappade panelen, dock ej så långt, ner på bordet. Alla kablar ryckdes ur, men de höll.

Jag har nu även provat 27kOhm, men det blev lite svagare än innan. Kör nu med 23,5kOhm. Jag har mätt strömförbrukningen innan och under test av olika motstånd, för att få lite koll. Den drar nu 22W. Jag har nu fixat klart och ramen är åter på plats.

Så här blinkade det innan...
Bild

och nu är det så...
Bild

Mycket snällare för ögon och hjärna :)

//Michael

Användarvisningsbild
andreas
 
Inlägg: 47
Blev medlem: 2003-08-04
Ort: Stockholm

Inläggav andreas » 2014-01-07 10:37

Hej,

coolt att modifiera PWM till bakgrundsbelysningen.

Mich skrev:Jag köpte en Dell U2413, men den kan jag inte använda p.g.a. rödstick (min egna benämning på problemet jag ser).


Beror inte detta på att U2413 är en Wide-Gamut skärm och du inte ställt in den på sRGB emulering?
-- deus ex machina

Användarvisningsbild
PappaBas
Välrakad
 
Inlägg: 2515
Blev medlem: 2011-07-25
Ort: Malmö

Inläggav PappaBas » 2014-01-07 16:20

Att du ser en trail eller ryckighet efter muspekaren beror inte på blinkningen på det sätt som du tror.

http://www.blurbusters.com/zero-motion-blur/lightboost/

Den går igenom olika tekniker för att bli av med just detta och hur monitorer och uppdatering av paneler fungerar på en tekniskt avancerad nivå. Kolla specielt forumdelen.

Användarvisningsbild
bomellberg
 
Inlägg: 5564
Blev medlem: 2006-11-14
Ort: Lund

Inläggav bomellberg » 2014-01-07 16:30

PappaBas skrev:Att du ser en trail eller ryckighet efter muspekaren beror inte på blinkningen på det sätt som du tror.

http://www.blurbusters.com/zero-motion-blur/lightboost/

Den går igenom olika tekniker för att bli av med just detta och hur monitorer och uppdatering av paneler fungerar på en tekniskt avancerad nivå. Kolla specielt forumdelen.

Jag tror att du läste fel. Han rör inte muspekaren, utan ögonen. Muspekaren står stilla och när han rör (rörde) ögonen i sidled så syntes många muspekare, pga skärmen blinkar (blinkade).
Ta allt jag skriver med en nypa salt, även detta!

Användarvisningsbild
PappaBas
Välrakad
 
Inlägg: 2515
Blev medlem: 2011-07-25
Ort: Malmö

Inläggav PappaBas » 2014-01-07 17:59

Aha det var strobningen han reagerade på.
Men problemet är istället att nu kommer han få massor med ghosting och annat skräp när han inte kollar på helt statiska bilder.

Kolla gärna på siten som jag länkade finns massor av intressant :)

http://www.blurbusters.com/faq/lcd-motion-artifacts/
http://www.blurbusters.com/faq/scanningbacklight/
http://www.blurbusters.com/zero-motion-blur/lightboost/

Speciellt om PWM-problem när det gäller strobningen.
http://www.tftcentral.co.uk/articles/pu ... lation.htm

Det finns flera olika separata problem när det gäller uppdatering av bildskärmar men det kommer flera nya tekniker i år. Bla där man synkar uppdateringen av skärmen med grafikkortet men även där man kontrollerar hur bakljuset strobas beroende på hur skärmen uppdateras.

Användarvisningsbild
Michael
LEDaren
 
Inlägg: 5929
Blev medlem: 2005-05-18
Ort: Linköping

Inläggav Michael » 2014-01-08 00:29

Jag tror inte på att jag får några andra problem. Ber om ursäkt att jag inte läst alla länkar. Om det skulle uppstå problem med konstant lyse så fås ju det även när ljuset är max. Plus det faktum att många andra skärmar lyser konstant, de har inte problem. Det gäller ju t.ex. alla skärmar innan ingenjörerna fick för sig att blinka. Däremot om man blinkar så kan det uppstå problem, speciellt om det inte synkas med andra saker som sker i tiden. Därav att skärmarna bör synka blinket. Färgerna kan dock påverkas vid väldigt låg ljusstyrka, därför börjar Eizo blinka vid låg ljusstyrka. Dock blinkar de snabbt, om jag minns rätt. Detta är dock vid så låg ljusstyrka som ingen använder, tror jag.

Hur som helst funkar det bra och inga konstigheter.

//Michael


Återgå till DIY-forum


Vilka är online

Användare som besöker denna kategori: Inga registrerade användare och 14 gäster