Tonkontroll enligt Stig C.

Hemmapulare debatterar lämpligen i detta forum.

Moderator: Redaktörer

Användarvisningsbild
berma
 
Inlägg: 502
Blev medlem: 2003-08-26

Tonkontroll enligt Stig C.

Inläggav berma » 2006-02-08 22:10

Hej ni.

Tonkontroller verkar ju blivit omoderna. (men det verkar som om vissa försöker påverka frekvensgången med ”dyrkablar” i stället så behovet finns nog).

Bild

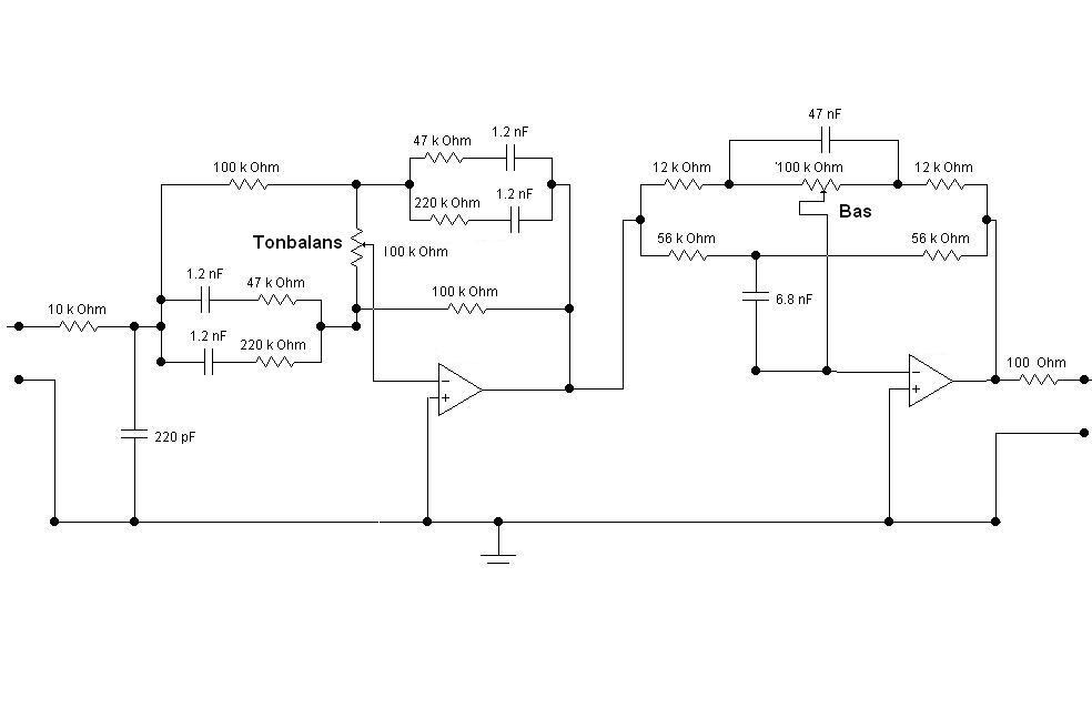
Här är i alla fall en tonkontroll som är hämtad från förstärkaren Sonab R3000, jag tror att den bygger på de idéer som Stig Carlsson hade.

Jag har ersatt transistorstegen med operationsförstärkare annars är det kopierat nästan rakt av som det ser ut i R3000.

Det första steget är en ”tonbalanskontroll” för att kompensera om inspelningen upplevs som mörk eller ljus. Faktiskt ganska användbar framförallt på gamla vilnyler. Den andra kontrollen reglerar basen, brytpunkten är något lägre än på en normal baskontroll.

Vad tror ni, är det något att satsa på?
Om man fick för sig att löda ihop det här, är det något som skulle behöva förändras eller läggas till?

Mvh.

PS.
En lite bättre bild HÄR

Användarvisningsbild
Svante
Audiot!
 
Inlägg: 37552
Blev medlem: 2004-03-03
Ort: oakustisk

Inläggav Svante » 2006-02-08 22:35

Mja, det kanske är bra. På tiden när jag byggde tonkontroller gjorde jag dem som en vanlig bas/diskantkontroll (baxandall), men med en omkopplare som kunde byta kondensatorerna, så att brytfrekvensen ändrades. Tyckte det funkade rätt bra.
Så länge har jag längat efter att loudness war skulle vara över. Nu börjar jag tro att vi faktiskt är där. Kruxet är att vi förlorade.

Användarvisningsbild
Max_Headroom
Adventurer
 
Inlägg: 19286
Blev medlem: 2003-10-03
Ort: Metropolis, men passet är från Moskva

Inläggav Max_Headroom » 2006-02-09 15:54

Verkar vettigt. Var ligger brytfrekvensen før basen?
Denna signatur är endast för privat bruk. Vänligen läs ej!

Användarvisningsbild
berma
 
Inlägg: 502
Blev medlem: 2003-08-26

Inläggav berma » 2006-02-09 16:41

Brytfrekvensen för baskontrollen ligger på ca. 500 Hz med visade komponentvärden. Om man ökar kondensatorn från 47nF till 100nF blir brytfrekvensen ca. 250Hz

Användarvisningsbild
Max_Headroom
Adventurer
 
Inlägg: 19286
Blev medlem: 2003-10-03
Ort: Metropolis, men passet är från Moskva

Inläggav Max_Headroom » 2006-02-09 17:49

brytfrekvensen bør ligga på 150Hz, kanske lite høgre, enligt mig. Svantes ide om att kunna byta konding "on-the-fly" med en omkopplare ær nog bra.

Edit: Jag ska provbygga en sån hær sedan nær jag får tid. Idén verkar mycket lovande.
Denna signatur är endast för privat bruk. Vänligen läs ej!

Användarvisningsbild
Bill50x
Trevlig prick
 
Inlägg: 32760
Blev medlem: 2004-07-15
Ort: Bromma-Stockholm

Inläggav Bill50x » 2006-02-09 17:58

Svante skrev:Mja, det kanske är bra. På tiden när jag byggde tonkontroller gjorde jag dem som en vanlig bas/diskantkontroll (baxandall), men med en omkopplare som kunde byta kondensatorerna, så att brytfrekvensen ändrades. Tyckte det funkade rätt bra.


Detta var en ganska vanlig form av tonkontroll på 70-talet. Min egen Sansuie AU999 hade tonkontroller med två eller tre (minns ej vilket) valbara brytfrekvenser.

/ B

Användarvisningsbild
peranders
 
Inlägg: 751
Blev medlem: 2003-10-07
Ort: Göteborg

Inläggav peranders » 2006-02-09 18:21

... tonkontroller vad är det? Vart sitter dom? :D Kör alltid med "raka koorvan" som min kinesiske elektroniklärare sa.

Ett sätt att testa är att peta in detta i LTSpice (gratis) eller någon annan simuleringsmjukvara.
/Per-Anders
Ny audiolänksamling Lägg till länkar själv om så önskas.
http://sjostromaudio.com/links

Användarvisningsbild
berma
 
Inlägg: 502
Blev medlem: 2003-08-26

Inläggav berma » 2006-02-09 18:48

Jag har en Sonab R3000 som jag spelar på ibland, den har en del brister, men det som gör att jag gillar den förstärkaren är bl.a. den här tonkontrollen. Den fungerar intuitivt (för mig) på ett annat sätt än en konventionell bas/diskant kontroll. Jag kan också tänka mig att det kan vara en fördel med en brytfrekvens ner mot 150Hz, men det är inte självklart! En ”normal” baskontroll har väl en brytfrekvens på 1kHz, den här ligger på ca.500Hz och det är faktiskt en ganska stor skillnad.

Bäst är väl om man kan variera brytfrekvensen, förslagsvis genom att man parallellkopplar en eller flera kondensatorer via en omkopplare.

PS
Observera att ovanstående krets inte är testad, jag har simulerat den med en urgammal version av Electronics Workbench, men det kan behövas modifieringar för att det ska fungera bra.

Användarvisningsbild
Piotr
 
Inlägg: 12464
Blev medlem: 2005-02-06

Inläggav Piotr » 2006-02-09 21:36

Vad gör första halvan av kretsen?

S.Linkwitz har ett schema på en 3dB/decade lösning för ljust klingande (läs 80-tals) inspelningar.

Näe... nu tar jag steget.. tar om den andra meningen;

SL har ett schema på en 3dB/decade lösning för ljust klingande FONOGRAM.

:)

/Peter

Användarvisningsbild
berma
 
Inlägg: 502
Blev medlem: 2003-08-26

Inläggav berma » 2006-02-09 23:25

Den första halvan är väl ungefär en kombinerad bas & diskantkontroll, vrider man poten åt ena hållet höjs diskantregistret och basregistret sänks, och omvänt om man vrider poten åt andra hållet.

Jag tycker att det fungerar hyfsat, särskilt på gamla vinylplattor som ”liksom” kan ha en ljus eller mörk klang. Funkar nog bra på ljusa 80-talsinspelningar också.

/b


Återgå till DIY-forum


Vilka är online

Användare som besöker denna kategori: Inga registrerade användare och 15 gäster