GhostReflex - Ytterligare en ny högtalare

Hemmapulare debatterar lämpligen i detta forum.

Moderator: Redaktörer

Användarvisningsbild
exmag
 
Inlägg: 5331
Blev medlem: 2021-01-12

Re: GhostReflex - Ytterligare en ny högtalare

Inläggav exmag » 2025-11-19 02:23

OK!
Glöm impedansmätningen, Det är något fel på den, jag antyder det under bilden. Skall kalibrera om Matrojig och mäta igen, hinner dock inte på ett lite tag.
Topparna runt resonansfrekvensen skall ligga på runt 30 ohm och innan det går den inte under 4 ohm.

Här är en exakt lika stor högtalare med samma element och snarlikt filter (men inte samma diskar):
http://www.troelsgravesen.dk/SBA-ALU/re ... -final.gif
Mer av detta finns här: https://www.exmag.se/
Människan värmer upp Jorden, nu måst vi se till att stoppa uppvärmningen innan det går riktigt illa.

Användarvisningsbild
exmag
 
Inlägg: 5331
Blev medlem: 2021-01-12

Re: GhostReflex - Ytterligare en ny högtalare

Inläggav exmag » 2025-11-19 02:36

juanth skrev:
exmag skrev:Snabbt påkommet namn för diskanten som pekar utåt. Bas/mell och diskant pekar inåt.
Den sprider ljudet utåt var tanken med namnet. Kallade den först för "filler" efter B&O's högtalare som hade en sk "filler" som skulle göra fasen bättre. Min "filler" hade bara namnet efter den, inget annat. Fast "spridare" säger mer vad den gör.


Ok. Men den har full nivå ner till 1000 Hz. Det känns vågat minst sagt.

Ja, detta är bara inledningsfiltret. Det kommer fipplas med en hel del innan jag är klar. Just nu verkar det som jag skall dämpa den mer.
Mer av detta finns här: https://www.exmag.se/
Människan värmer upp Jorden, nu måst vi se till att stoppa uppvärmningen innan det går riktigt illa.

Användarvisningsbild
Calleberg
 
Inlägg: 3703
Blev medlem: 2010-03-06
Ort: Kumla

Re: GhostReflex - Ytterligare en ny högtalare

Inläggav Calleberg » 2025-11-19 08:31

exmag skrev:OK!
Glöm impedansmätningen, Det är något fel på den, jag antyder det under bilden. Skall kalibrera om Matrojig och mäta igen, hinner dock inte på ett lite tag.
Topparna runt resonansfrekvensen skall ligga på runt 30 ohm och innan det går den inte under 4 ohm.

Här är en exakt lika stor högtalare med samma element och snarlikt filter (men inte samma diskar):
http://www.troelsgravesen.dk/SBA-ALU/re ... -final.gif


Denna?

http://www.troelsgravesen.dk/SBAcoustic ... ASUREMENTS
Easy like a Sunday morning...

Perfect is the enemy of good

Användarvisningsbild
exmag
 
Inlägg: 5331
Blev medlem: 2021-01-12

Re: GhostReflex - Ytterligare en ny högtalare

Inläggav exmag » 2025-11-19 11:05

Ja, just den!
Sedan han byggde den högtalaren med köpta element och filterkomponenter har filtret ändrats och ser inte ut så idag. Bilderna är daterade tidigt 2016.

Tyvärr kan jag inte mäta något nu för annat har kommit emellan. Skall se om jag kan flika in impedanskalibrering och en ny impedansmätning.
Mer av detta finns här: https://www.exmag.se/
Människan värmer upp Jorden, nu måst vi se till att stoppa uppvärmningen innan det går riktigt illa.

Användarvisningsbild
exmag
 
Inlägg: 5331
Blev medlem: 2021-01-12

Re: GhostReflex - Ytterligare en ny högtalare

Inläggav exmag » 2025-11-19 11:15

Igår ägnade jag lite tid till att koppla in tv'n till förstärkaren. Det gick inte alls bra för det finns ingenstans att ta ut ljudet ur tv'n. Det finns en digital optisk utgång men inte en HDMI ARC-port eller inte en analog RCA-utgång. Men det finns en 3,5 mm hörlursutgång. Jag får koppla in mig på hörlursutgången. Nästa problem är att ljudutgången inte styrs av volymreglaget i tv'n. det finns en funktion för att reglera ljudet men då måste man varje gång gräva neråt i inställningsmenyn varje gång nivån skall ändras. Jag måste alltså löda ihop en egen volymfunktion med potentiometer och dra kablar fram till lyssningsplatsen för att där kunna ändra volymen. Det är "sådär kul" att ha kablar liggandes på golv och matta.

Någon som vet annat sätt?
Mer av detta finns här: https://www.exmag.se/
Människan värmer upp Jorden, nu måst vi se till att stoppa uppvärmningen innan det går riktigt illa.

momotom
 
Inlägg: 379
Blev medlem: 2023-07-04

Re: GhostReflex - Ytterligare en ny högtalare

Inläggav momotom » 2025-11-19 11:25

På vår LG-tv får man gå in i inställningar och markera att man låter hörlursutgången styras av volymen.

Användarvisningsbild
exmag
 
Inlägg: 5331
Blev medlem: 2021-01-12

Re: GhostReflex - Ytterligare en ny högtalare

Inläggav exmag » 2025-11-19 11:34

Jag har titta på det men kan inte hitta någon sådan inställning. Jobbigt att läsa manualen också för den finns i teven. Skall gå in på hemsidan för tv'n och se om det finns någon manual där.
Mer av detta finns här: https://www.exmag.se/
Människan värmer upp Jorden, nu måst vi se till att stoppa uppvärmningen innan det går riktigt illa.

Användarvisningsbild
Bill50x
Trevlig prick
 
Inlägg: 32725
Blev medlem: 2004-07-15
Ort: Bromma-Stockholm

Re: GhostReflex - Ytterligare en ny högtalare

Inläggav Bill50x » 2025-11-19 12:29

Men om du anluter ett par hörlurar till TV'n, tystnar inte de inbyggda högtalarna då och du reglerar nivån i lurarna med den vanliga volymknappen på fjärren? Så fungerar det i alla fall med vår Sony-TV och jag har anslutit ett par aktiva högtalare till hörlursutgången - just för att kunna sköta allt med bara en fjärr. Och det fungerar utmärkt och låter hyggligt.

Om du ansluter hörlurar till din hörlursutgång, hur reglerar du nivån då? Eller är det fullt blås som gäller? :-)

/ B
När Einstein insåg att allt var relativt började han kröka på rummet.

Användarvisningsbild
exmag
 
Inlägg: 5331
Blev medlem: 2021-01-12

Re: GhostReflex - Ytterligare en ny högtalare

Inläggav exmag » 2025-11-19 13:13

Man måste i menyn stänga av tevens ljud för att få det tyst.
Hörlurarna har en egen volymfunktion i teven som man hittar om man gräver sig ner i menyn.

Jag har dock bara testat en gång, skall testa mer för att vara säker på att det är så.
Skall också försöka hitta inställning där man kan flytta justeringen av ljudet i hörlursutgången från menyn till fjärren.
Mer av detta finns här: https://www.exmag.se/
Människan värmer upp Jorden, nu måst vi se till att stoppa uppvärmningen innan det går riktigt illa.

Användarvisningsbild
exmag
 
Inlägg: 5331
Blev medlem: 2021-01-12

Re: GhostReflex - Ytterligare en ny högtalare

Inläggav exmag » 2025-11-19 13:15

Nu har jag kalibrerat om Matrojig'en.
Mätte sedan ett 20 ohms motstånd:
2025-11-19-1157 TEST 20 ohm resistor.jpg
2025-11-19-1157 TEST 20 ohm resistor.jpg (127.74 KiB) Visad 1150 gånger



Mätte sedan högtalaren igen:
2025-11-19-1206 Impedans.jpg
2025-11-19-1206 Impedans.jpg (133.36 KiB) Visad 1150 gånger


Nu ser det ok ut!
Fasen också, glömde ta med fasen...
Mer av detta finns här: https://www.exmag.se/
Människan värmer upp Jorden, nu måst vi se till att stoppa uppvärmningen innan det går riktigt illa.

Användarvisningsbild
Morello
 
Inlägg: 36500
Blev medlem: 2003-05-19
Ort: Stockholm/Täby

Re: GhostReflex - Ytterligare en ny högtalare

Inläggav Morello » 2025-11-19 13:21

Hur ser högpassgrenen av filtret ut?
Driver: www.sybariteaudio.se
-Innehar F-skattsedel-

”Messen ist Wissen, aber messen ohne Wissen ist kein Wissen”

"Es ist noch kein Meister vom Himmel gefallen"

Användarvisningsbild
exmag
 
Inlägg: 5331
Blev medlem: 2021-01-12

Re: GhostReflex - Ytterligare en ny högtalare

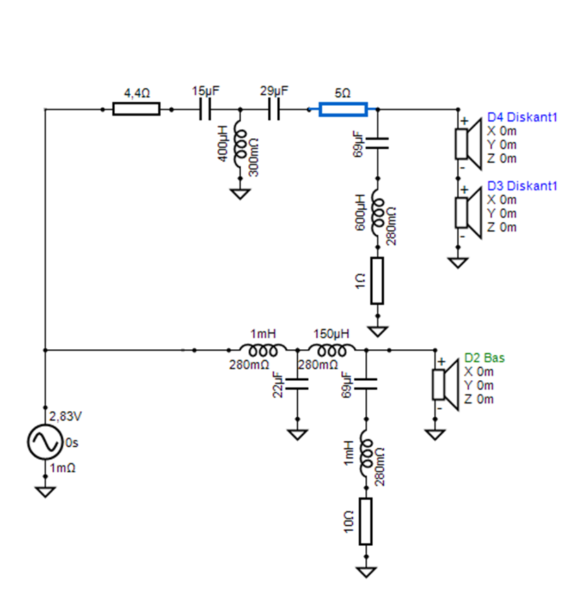
Inläggav exmag » 2025-11-19 14:11

Översta diskanten är aningen ändrad sedan jag tog fram schemat:
Bild
När jag är klar kommer det säkert se helt annorlunda ut så lägg inte för mycket fokus på filtret ännu.
Mer av detta finns här: https://www.exmag.se/
Människan värmer upp Jorden, nu måst vi se till att stoppa uppvärmningen innan det går riktigt illa.

Användarvisningsbild
Prozac
 
Inlägg: 807
Blev medlem: 2003-09-25
Ort: Väster om Sthlm

Re: GhostReflex - Ytterligare en ny högtalare

Inläggav Prozac » 2025-11-19 16:50

Bill50x skrev:Men om du anluter ett par hörlurar till TV'n, tystnar inte de inbyggda högtalarna då och du reglerar nivån i lurarna med den vanliga volymknappen på fjärren? Så fungerar det i alla fall med vår Sony-TV och jag har anslutit ett par aktiva högtalare till hörlursutgången - just för att kunna sköta allt med bara en fjärr. Och det fungerar utmärkt och låter hyggligt.

Om du ansluter hörlurar till din hörlursutgång, hur reglerar du nivån då? Eller är det fullt blås som gäller? :-)

/ B


Exakt så har jag gjort och jag styr volymen med fjärren men man kan även justera ljudet via volymknappen på de aktiva högtalarna...funkar bra eftersom de aktiva högtalarna slår på sig själva när det kommer en signal och stänger av sig när det saknats en signal några minuter. Ett av kriterierna när jag valde tv var att den skulle ha en hörlursutgång.
Ha en rimligt trevlig dag.

Användarvisningsbild
Prozac
 
Inlägg: 807
Blev medlem: 2003-09-25
Ort: Väster om Sthlm

Re: GhostReflex - Ytterligare en ny högtalare

Inläggav Prozac » 2025-11-19 17:04

exmag skrev:Översta diskanten är aningen ändrad sedan jag tog fram schemat:

När jag är klar kommer det säkert se helt annorlunda ut så lägg inte för mycket fokus på filtret ännu.


Apropå låg impedans i diskanten, vad tror du om att sätta diskanterna i serie istället? De kan även sättas parallellt men med ett gemensamt motstånd och filter? Vill minnas att jag gjorde så med nån ambiensdiskant som var uppåtriktad.
Ha en rimligt trevlig dag.

Användarvisningsbild
Calleberg
 
Inlägg: 3703
Blev medlem: 2010-03-06
Ort: Kumla

Re: GhostReflex - Ytterligare en ny högtalare

Inläggav Calleberg » 2025-11-19 18:55

Prozac skrev:
exmag skrev:Översta diskanten är aningen ändrad sedan jag tog fram schemat:

När jag är klar kommer det säkert se helt annorlunda ut så lägg inte för mycket fokus på filtret ännu.


Apropå låg impedans i diskanten, vad tror du om att sätta diskanterna i serie istället? De kan även sättas parallellt men med ett gemensamt motstånd och filter? Vill minnas att jag gjorde så med nån ambiensdiskant som var uppåtriktad.


Spännande, det skulle jag vilja se eftersom han vill ha olika brytfrekvwns på dem, det går med ett seriefiler och lite bypass komponenter, så inte omöjligt

Men jag tror det är enklare att fixa filtret för ambience diskanten istället.
Easy like a Sunday morning...

Perfect is the enemy of good

Användarvisningsbild
exmag
 
Inlägg: 5331
Blev medlem: 2021-01-12

Re: GhostReflex - Ytterligare en ny högtalare

Inläggav exmag » 2025-11-19 19:02

Prozac skrev:
exmag skrev:Översta diskanten är aningen ändrad sedan jag tog fram schemat:

När jag är klar kommer det säkert se helt annorlunda ut så lägg inte för mycket fokus på filtret ännu.


Apropå låg impedans i diskanten, vad tror du om att sätta diskanterna i serie istället? De kan även sättas parallellt men med ett gemensamt motstånd och filter? Vill minnas att jag gjorde så med nån ambiensdiskant som var uppåtriktad.

Ja, jag har tänkt på det så kanske jag slipper motstånden. Skall testa det.
Mer av detta finns här: https://www.exmag.se/
Människan värmer upp Jorden, nu måst vi se till att stoppa uppvärmningen innan det går riktigt illa.

Användarvisningsbild
exmag
 
Inlägg: 5331
Blev medlem: 2021-01-12

Re: GhostReflex - Ytterligare en ny högtalare

Inläggav exmag » 2025-11-20 03:13

Satt ikväll och lyssnade på vitt skilda låtar och även tal.
Det jag kan konstatera är att det är för mycket diskant. Mellanregistret är oerhört bra. Med bara sidosystemet är basen aningen tunn eller så tycker jag bara det efter att lyssnat med hornet igång i en timma. Men en sak som stämmer med min idé är att man hör stereo i hela rummet, till och med om man står bredvid en av högtalarna. Basen, med hornet påkopplat, är enorm utan att vara för mycket. Jo, det går dra upp basen så att i princip allt skakar men det är inte så man lyssnar till musik.

Jag är faktiskt nöjd förutom att jag skall sänka nivån på diskanten och öka brytfrekvensen på diskanterna som pekar utåt. Jag kan sänka nivån genom att, som Prozac förslog, seriekoppla diskanterna och på köpet höja impedansen vid de högre frekvenserna. Nu har jag lite hum om vad som bör göras så nu börjar testerna, alltså när rummet är ledigt vill säga.
Mer av detta finns här: https://www.exmag.se/
Människan värmer upp Jorden, nu måst vi se till att stoppa uppvärmningen innan det går riktigt illa.

Användarvisningsbild
petersteindl
Der Eiermann
 
Inlägg: 41363
Blev medlem: 2007-04-17
Ort: Härnösand

Re: GhostReflex - Ytterligare en ny högtalare

Inläggav petersteindl » 2025-11-20 08:58

exmag skrev:Satt ikväll och lyssnade på vitt skilda låtar och även tal.
Det jag kan konstatera är att det är för mycket diskant. Mellanregistret är oerhört bra. Med bara sidosystemet är basen aningen tunn eller så tycker jag bara det efter att lyssnat med hornet igång i en timma. Men en sak som stämmer med min idé är att man hör stereo i hela rummet, till och med om man står bredvid en av högtalarna. Basen, med hornet påkopplat, är enorm utan att vara för mycket. Jo, det går dra upp basen så att i princip allt skakar men det är inte så man lyssnar till musik.

Jag är faktiskt nöjd förutom att jag skall sänka nivån på diskanten och öka brytfrekvensen på diskanterna som pekar utåt. Jag kan sänka nivån genom att, som Prozac förslog, seriekoppla diskanterna och på köpet höja impedansen vid de högre frekvenserna. Nu har jag lite hum om vad som bör göras så nu börjar testerna, alltså när rummet är ledigt vill säga.


Om du har tid och lust kan du prova att sätta högtalarna på respektive andra sidan på väggen d v s byta plats på högtalarna. Då lyssnar du på högtalarna så att mellanregistret pekar "bakåt" eller från dig. :) Sedan kan du göra motsvarande mätning. Då kommer du troligtvis att få en frekvenskurva där övre mellanregistret är för lågt i nivå. Du kommer bli en erfarenhet rikare, innan du kopplar om högtalarna. Du bör mäta med 1-1,5 meters avstånd i lyssningsriktning.
VD Bremen Production AB + Ortho-Reality AB; Grundare av Ljudbutiken AB; Fd import av hifi; Konstruktör av LICENCE No1 D/A, Bremen No1 D/A, Forsell D/A, SMS FrameSound, Bremen 3D8 m.fl.

Användarvisningsbild
exmag
 
Inlägg: 5331
Blev medlem: 2021-01-12

Re: GhostReflex - Ytterligare en ny högtalare

Inläggav exmag » 2025-11-20 11:05

Ja, får jag tid skall jag testa detta!
Funktionen så som jag tänkt fungerar bättre än väntat. Överraskande att man så tydligt kan höra stereo var man än befinner sig i rummet.
Mer av detta finns här: https://www.exmag.se/
Människan värmer upp Jorden, nu måst vi se till att stoppa uppvärmningen innan det går riktigt illa.

Användarvisningsbild
exmag
 
Inlägg: 5331
Blev medlem: 2021-01-12

Re: GhostReflex - Ytterligare en ny högtalare

Inläggav exmag » 2025-11-20 15:21

Har nu kopplat in stereon via hörlursuttaget i teven. Jag var till slut tvungen att montera en potentiometer på sladden och dra den sammanlagt 4 m från teven via omvägar till soffbordet och in under bordet och in i en utdragbar låda. Där monterade jag potentiometern. Syns minst så. Fungerar i vart fall om än inte som man ville ha det.

Ljudet ur teven är allmänt inte på topp. Att lyssna på musik på Youtube via teven är relativt sämre än att lyssna via mobilen och bluetooth.

Jag har testat att lyssna på "riktig" (från DVD) musik direkt och via bluetooth. Bluetooth överför musiken överraskande bra.
Mer av detta finns här: https://www.exmag.se/
Människan värmer upp Jorden, nu måst vi se till att stoppa uppvärmningen innan det går riktigt illa.

Användarvisningsbild
exmag
 
Inlägg: 5331
Blev medlem: 2021-01-12

Re: GhostReflex - Ytterligare en ny högtalare

Inläggav exmag » 2025-11-20 19:19

En annan lärdom från gårdagens lyssnade jag har är att det finns inget mer vilseledande än ett uppenbart faktum.
Den uppenbara faktan är att jag hör dåligt numera. Jag har alltså problem med att lyssna mig till det som inte är bra. Därför måste jag motvilligt mäta mer och lyssna mindre under mina justeringar.
När jag lyssnar hindrar inte mitt sämre hörande att njuta av musiken, allt sitter där där det skall sitta. Men om jag skall orientera mig fram till något jag förnimmer inte låter bra vilseleds jag av min idag sämre hörsel. Inget annat än tråkig fakta får jag säga.
Mer av detta finns här: https://www.exmag.se/
Människan värmer upp Jorden, nu måst vi se till att stoppa uppvärmningen innan det går riktigt illa.

Maarten
 
Inlägg: 4359
Blev medlem: 2003-05-25
Ort: Göteborg

Re: GhostReflex - Ytterligare en ny högtalare

Inläggav Maarten » 2025-11-21 07:34

exmag skrev: Den uppenbara faktan är att jag hör dåligt numera. Jag har alltså problem med att lyssna mig till det som inte är bra. Därför måste jag motvilligt mäta mer och lyssna mindre under mina justeringar.
När jag lyssnar hindrar inte mitt sämre hörande att njuta av musiken, allt sitter där där det skall sitta. Men om jag skall orientera mig fram till något jag förnimmer inte låter bra vilseleds jag av min idag sämre hörsel. Inget annat än tråkig fakta får jag säga.

Ett föredömligt ärligt och nyktert konstaterande exmag och fint att du skriver ut det på ett Hififora. Ålder påverkar.

Fin fart du har i projekten! Den här var ju rolig:
Jag sprang ut när jag fick en lucka i jobbandet och byggde en släpbar mätvagn, med hjul, som allt som behövs är placerat på och som jag kan dra med mig dit jag vill mäta

:D

För övrigt associerar jag namnet på högtalarna till hostreflex :( :D
sb17nbac till alla!

Användarvisningsbild
exmag
 
Inlägg: 5331
Blev medlem: 2021-01-12

Re: GhostReflex - Ytterligare en ny högtalare

Inläggav exmag » 2025-11-21 12:10

TACK!!
HostReflex :D

Just nu kan jag inte mäta pga att rummet är ofta upptaget av en nära anhörig och att jag väntar på ett beställt mikrofonstativ. Jag har ett i garaget men den är för osmidig bland möbler och annat "onödigt".

Min släpbara mätsetup fungerar bra, lite små justeringar bara så blir den perfekt, för denna gång.

Vad det gäller högtalarna har jag ett irriterande "tala i en burk"-ljud från dem som jag inte kan lokalisera var det kommer ifrån. Kanske måste dämpa lådorna mer. Eller så är det ett delningsfilterproblem. Skall ändra på delningsfiltret snart. Delningen skall sänkas något och båda diskanterna skall använda samma delning. Går därmed ifrån idén med olika delningar för dem.

I övrigt fungerar de väldigt bra med en fantastisk spridning av ljudet på ett sätt att man hör stereo i stort sett överallt i rummet.
Mer av detta finns här: https://www.exmag.se/
Människan värmer upp Jorden, nu måst vi se till att stoppa uppvärmningen innan det går riktigt illa.

Användarvisningsbild
exmag
 
Inlägg: 5331
Blev medlem: 2021-01-12

Re: GhostReflex - Ytterligare en ny högtalare

Inläggav exmag » 2025-11-21 23:34

Jobbar i VituixCD och hittade en bugg, tror jag. Någon kanske vet mer:

- Skapa ett delningsfilter.
- Lägg in komponenter som inte är kopplat till delningsfiltret så här..
2025-11-21 223234.png
2025-11-21 223234.png (3.1 KiB) Visad 729 gånger


..så får man dessa staplar i graferna:
2025-11-21 223341.png
2025-11-21 223341.png (85.84 KiB) Visad 729 gånger
Mer av detta finns här: https://www.exmag.se/
Människan värmer upp Jorden, nu måst vi se till att stoppa uppvärmningen innan det går riktigt illa.

Användarvisningsbild
exmag
 
Inlägg: 5331
Blev medlem: 2021-01-12

Re: GhostReflex - Ytterligare en ny högtalare

Inläggav exmag » 2025-11-22 19:45

Jag håller på att bygga om delningsfiltren.
Eftersom jag inte har kondensatorer som behövs till det nya filtret testade jag med hörlurar skillnaden mellan Janzen och e-lytar innan jag använder e-lytar i filtret provisoriskt. Hur mycket jag än lyssnar kan jag inte höra den minsta skillnad mellan dem. Så det blir ett bra provisorium.

Jag tycker mig höra tal som lite dovt när jag lyssnar på debatter mm. Men när någon talar från en scen eller till musik låter det kanon. Jag misstänker att mikrofon som bara är till för talande ljud har begränsningar för att passa just tal. Någon som kan bekräfta detta?

Att använda riktiga högtalare till filmer mm i teven gör en enorm skillnad, speciellt i basen. Såg en krigsfilm, det låter som granater detonerar alldeles intill. Kanoner som skjuter känns verkligen. Enorma transienter, känns i bröstet!
Mer av detta finns här: https://www.exmag.se/
Människan värmer upp Jorden, nu måst vi se till att stoppa uppvärmningen innan det går riktigt illa.

Användarvisningsbild
exmag
 
Inlägg: 5331
Blev medlem: 2021-01-12

Re: GhostReflex - Ytterligare en ny högtalare

Inläggav exmag » 2025-11-22 23:13

Tittade på en film precis. Den har mycket tal. Allt tal är dovt. Verkar som om nivån sjunker när talet kommer upp i 200-300 Hz. Men personer med hög frekvens i talet låter det bra. Män med grov röst låter också bra. Det är när rösterna ligger i regionen 200-300 Hz (jag uppskattar frekvensen) som nivån verkar dras ner. Ligger de högre eller lägre låter de bra också mellan 200 och 300 Hz.

Jag har ingen delning under 2200 Hz så det kan inte vara delningsfiltret. Återstår då lådan. Har kanske för lite dämp i lådan. Kan det påverka röster mellan 200 och 300 Hz?`

EDIT:
Jag säger att det ligger mellan200 och 300 Hz men det kan vara någon annanstans i registret för örat kan bli lurad.
Har fått hem mitt mätställ nu så att jag kan mäta bättre.
Mer av detta finns här: https://www.exmag.se/
Människan värmer upp Jorden, nu måst vi se till att stoppa uppvärmningen innan det går riktigt illa.

Användarvisningsbild
exmag
 
Inlägg: 5331
Blev medlem: 2021-01-12

Re: GhostReflex - Ytterligare en ny högtalare

Inläggav exmag » 2025-11-23 04:05

Nu är jag färdig med det nya delningsfiltret:
2025-11-23-0253-GhostReflex-del-filter.png
2025-11-23-0253-GhostReflex-del-filter.png (122.65 KiB) Visad 574 gånger

Jag lade till lite extra, som jag sett andra gjort, för att testa det.
Förmodligen tar jag bort det så att filtret blir ett vanligt 18dB-filter.
Senast redigerad av exmag 2025-11-23 04:40, redigerad totalt 1 gång.
Mer av detta finns här: https://www.exmag.se/
Människan värmer upp Jorden, nu måst vi se till att stoppa uppvärmningen innan det går riktigt illa.

Användarvisningsbild
exmag
 
Inlägg: 5331
Blev medlem: 2021-01-12

Re: GhostReflex - Ytterligare en ny högtalare

Inläggav exmag » 2025-11-23 04:06

Får höja diskanten och kanske sänka basen:
2025-11-23-0257 Systemet från lyssningsplats utan bashornet.jpg
2025-11-23-0257 Systemet från lyssningsplats utan bashornet.jpg (151.54 KiB) Visad 574 gånger
Mer av detta finns här: https://www.exmag.se/
Människan värmer upp Jorden, nu måst vi se till att stoppa uppvärmningen innan det går riktigt illa.

Användarvisningsbild
exmag
 
Inlägg: 5331
Blev medlem: 2021-01-12

Re: GhostReflex - Ytterligare en ny högtalare

Inläggav exmag » 2025-11-23 04:07

Jag tar med ett med hornet också:
2025-11-23-0303 Systemet från lyssningsplats med bashornet delat vid 80Hz.jpg
2025-11-23-0303 Systemet från lyssningsplats med bashornet delat vid 80Hz.jpg (155.17 KiB) Visad 576 gånger
Mer av detta finns här: https://www.exmag.se/
Människan värmer upp Jorden, nu måst vi se till att stoppa uppvärmningen innan det går riktigt illa.

Användarvisningsbild
exmag
 
Inlägg: 5331
Blev medlem: 2021-01-12

Re: GhostReflex - Ytterligare en ny högtalare

Inläggav exmag » 2025-11-23 04:08

Jag hann inte lägga upp mer än så idag. Kommer mer senare.
Mer av detta finns här: https://www.exmag.se/
Människan värmer upp Jorden, nu måst vi se till att stoppa uppvärmningen innan det går riktigt illa.

FöregåendeNästa

Återgå till DIY-forum


Vilka är online

Användare som besöker denna kategori: Bing [Bot], Froggy och 14 gäster