Köpte lite prylar för att testa med:

- 20260108_141514.jpg (76.11 KiB) Visad 153 gånger
Inte mycket grejer men ändå gick det på drygt 1.100kr.
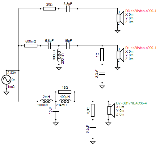
Om jag köpt plastfoliekondensatorer hade det blivit betydligt dyrare.
Nu testar jag ned dessa och när jag är nöjd byter jag till plastkondingar. Därefter får lite ytterligare justeringar göras pga att El.lytar har ett litet motstånd.
Plastkondingar har jag en del av så jag behöver inte köpa alla.