Hej,
(Postade detta på Minhembio men tänker att jag har större chans att hitta hjälp här.)
Hag har byggt ett par högtalare tidigare, eller rättare sagt monterat ihop en av Valutronics byggsatser nämligen en SQ5020C (https://www.valutron...om/sq5020c.html), vilken jag är väldigt nöjd med. Tänkte mig nu på ett andra bygge och planerar att utgå ifrån de komponenter som sitter i den. Dock med ändrat antal diskanter och ändrad lådstorlek.
Målet är att lära mig lite mer om högtalarbyggande men det är en lång väg då mina kunskaper i ämnet är väldigt knappa. Resutatet tänker jag mig en blandning av od-11 och oa-12 fast med komponenterna nedan.
Diskanter - Monacor dt-28n (4 x 8ohm)
Bas/Mid - Monacor sph170 (1 x 8 ohm)
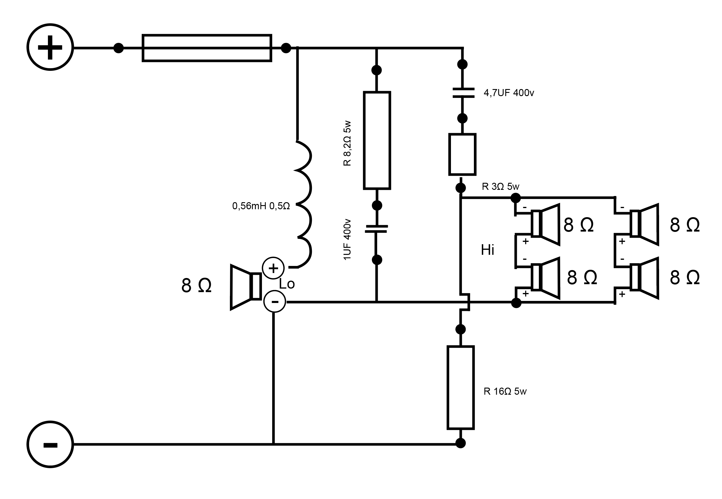
Nu till mina frågor. Jag är totalt nybörjare men har försökt mig på att förstå det filter som sitter i mina befintliga högtalare. Se bifogade bilder
1. Har jag förstått rätt, dvs stämmer min ritning med mitt filter?
2. Är det någon som har rekommendera en förändring av filtret för att det ska passa med två st Monacor dt-28n istället för de fyra som sitter där nu?
3. Hur börjag tänka när det kommer till lådvolym? Bygger man generellt filter baserat på lådans storlet eller kan jag känna mig nogolunda fri att andra propotioner och storlek?
OBS! Notera undersidan av bilden på delningsfiltret är spegelvänd för att det skulle vara lättare (för mig) att följa alla kopplingar.
Om jag kan modda nuvarande filter/bygga nytt kan jag testa mig fram inan jag investerar i fler element för ett andra bygge.
Tack på förhand!
