GhostReflex - Ytterligare en ny högtalare

Hemmapulare debatterar lämpligen i detta forum.

Moderator: Redaktörer

Användarvisningsbild
petersteindl
Der Eiermann
 
Inlägg: 41540
Blev medlem: 2007-04-17
Ort: Härnösand

Re: GhostReflex - Ytterligare en ny högtalare

Inläggav petersteindl » 2026-01-13 18:18

Varför har du en kondensator på 2,7 μF parallellt med diskant D1? Den ligger tvärs över och kortsluter mot högre frekvens i denna diskant och därmed hela högtalaren. Bör det inte finnas ett motstånd på ungefär 3 ohm i serie med kondensatorn?
Över 20 kHz kommer impedansen gå mot 0,68 Ω, som är värdet på första seriemotståndet. Slutsteg brukar inte gilla sådan impedans.
VD Bremen Production AB + Ortho-Reality AB; Grundare av Ljudbutiken AB; Fd import av hifi; Konstruktör av LICENCE No1 D/A, Bremen No1 D/A, Forsell D/A, SMS FrameSound, Bremen 3D8 m.fl.

Användarvisningsbild
exmag
 
Inlägg: 5627
Blev medlem: 2021-01-12

Re: GhostReflex - Ytterligare en ny högtalare

Inläggav exmag » 2026-01-13 20:15

Utan de kommer nivån stiga uppåt. Jag införde den tillfälligt för att få rak frekvenskurva, skall jobba mer med detta,
Mer av detta finns här: https://www.exmag.se/
...dessutom är akademisk arrogans vedervärdigt!

Användarvisningsbild
exmag
 
Inlägg: 5627
Blev medlem: 2021-01-12

Re: GhostReflex - Ytterligare en ny högtalare

Inläggav exmag » 2026-01-15 00:41

Jag mätte idag på nytt högtalarens huvuddiskant. Tog bort högtalaren från väggen och lade den ca 1m från ett hörn riktad uppåt diagonalt mot andra takhörnet och mätte på 1,3m avstånd i samma vinkel. Lade täcken och kuddar och annat som dämpar ljudet runt högtalaren:
2026-01-14-1323-Huvuddiskant i hörn upp mot takhörn.jpg
2026-01-14-1323-Huvuddiskant i hörn upp mot takhörn.jpg (129.69 KiB) Visad 1620 gånger

Detta är mätningen med det tidigare filtret. Mätkurvan jag använder i VCAD är mått utan filter men från 1500klHz.
Senast redigerad av exmag 2026-01-15 00:56, redigerad totalt 1 gång.
Mer av detta finns här: https://www.exmag.se/
...dessutom är akademisk arrogans vedervärdigt!

Användarvisningsbild
exmag
 
Inlägg: 5627
Blev medlem: 2021-01-12

Re: GhostReflex - Ytterligare en ny högtalare

Inläggav exmag » 2026-01-15 00:50

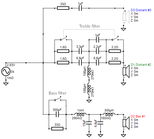
Delningsfilter 16. Delningen ligger nu på ca 2,23 kHz:
GhostReflex-16.png
GhostReflex-16.png (17.15 KiB) Visad 1617 gånger

Jag har satt ett motstånd på 4ohm där sidodiskanten skall sitta. VCAD räknar annars med den och på så vis får huvuddiskanten en högre nivå än den egentligen har. Sidodiskanten strålar 90 grader åt sidan i förhållande till huvuddiskanten så den kommer inte påverka frekvenskurvan nämnvärt.
.
.
Senast redigerad av exmag 2026-01-15 01:15, redigerad totalt 1 gång.
Mer av detta finns här: https://www.exmag.se/
...dessutom är akademisk arrogans vedervärdigt!

Användarvisningsbild
exmag
 
Inlägg: 5627
Blev medlem: 2021-01-12

Re: GhostReflex - Ytterligare en ny högtalare

Inläggav exmag » 2026-01-15 01:10

VCAD's simulerade frekvenskurva:
2026-01-15-0003-Delfilt 16 Frekvenskurva.jpg
2026-01-15-0003-Delfilt 16 Frekvenskurva.jpg (111.44 KiB) Visad 1612 gånger
Mer av detta finns här: https://www.exmag.se/
...dessutom är akademisk arrogans vedervärdigt!

Användarvisningsbild
exmag
 
Inlägg: 5627
Blev medlem: 2021-01-12

Re: GhostReflex - Ytterligare en ny högtalare

Inläggav exmag » 2026-01-15 01:11

VCAD's simulerade delning:
2026-01-15-0005-Delfilt 16 Delning.jpg
2026-01-15-0005-Delfilt 16 Delning.jpg (120.47 KiB) Visad 1611 gånger
Mer av detta finns här: https://www.exmag.se/
...dessutom är akademisk arrogans vedervärdigt!

Användarvisningsbild
exmag
 
Inlägg: 5627
Blev medlem: 2021-01-12

Re: GhostReflex - Ytterligare en ny högtalare

Inläggav exmag » 2026-01-15 01:13

Om man enkelt vill veta om elementen är i fas i delningen vänder man polariteten på ett av elementen. Det skall bli en djup spetsig kurva neråt om allt är rätt:
2026-01-15-0009-Delfilt 16 Vänd polaritet.jpg
2026-01-15-0009-Delfilt 16 Vänd polaritet.jpg (129.65 KiB) Visad 1611 gånger
Mer av detta finns här: https://www.exmag.se/
...dessutom är akademisk arrogans vedervärdigt!

Användarvisningsbild
exmag
 
Inlägg: 5627
Blev medlem: 2021-01-12

Re: GhostReflex - Ytterligare en ny högtalare

Inläggav exmag » 2026-01-15 01:14

Nu ligger impedansen över 5 ohm överallt:
2026-01-15-0010-Delfilt 16 Impedansen.jpg
2026-01-15-0010-Delfilt 16 Impedansen.jpg (116.48 KiB) Visad 1611 gånger
Mer av detta finns här: https://www.exmag.se/
...dessutom är akademisk arrogans vedervärdigt!

Användarvisningsbild
exmag
 
Inlägg: 5627
Blev medlem: 2021-01-12

Re: GhostReflex - Ytterligare en ny högtalare

Inläggav exmag » 2026-01-15 01:17

Jag kallar delningsfiltren för 16 osv. Det innebär att jag ändrat ETT delningsfilter 16 gånger. Jag har alltså inte byggt 16 delningsfilter :wink:
Eller, just nu jag jag inte ens byggt mer än ett som jag ändrat 3 gånger. De andra från 4 till 16 är bara simuleringar. Som det ser ut nu skall jag bygga filter 16 från början, alltså inte ändra på det filter som redan är byggt. Värdelöst vetande...
Mer av detta finns här: https://www.exmag.se/
...dessutom är akademisk arrogans vedervärdigt!

Användarvisningsbild
exmag
 
Inlägg: 5627
Blev medlem: 2021-01-12

Re: GhostReflex - Ytterligare en ny högtalare

Inläggav exmag » 2026-01-21 11:43

Senaste mätbilderna

Mitt i jobbet är det stökigt:
20251126_205959.jpg
20251126_205959.jpg (91.41 KiB) Visad 1344 gånger
Mer av detta finns här: https://www.exmag.se/
...dessutom är akademisk arrogans vedervärdigt!

Användarvisningsbild
exmag
 
Inlägg: 5627
Blev medlem: 2021-01-12

Re: GhostReflex - Ytterligare en ny högtalare

Inläggav exmag » 2026-01-21 11:43

Jag mäter från olika avstånd och vinklar med 130cm som huvudavstånd
enligt formeln, sqr(100 x bredden i m x ljudhastigheten):
20251230_122404.jpg
20251230_122404.jpg (107.45 KiB) Visad 1346 gånger
Senast redigerad av exmag 2026-01-21 11:55, redigerad totalt 2 gånger.
Mer av detta finns här: https://www.exmag.se/
...dessutom är akademisk arrogans vedervärdigt!

Användarvisningsbild
exmag
 
Inlägg: 5627
Blev medlem: 2021-01-12

Re: GhostReflex - Ytterligare en ny högtalare

Inläggav exmag » 2026-01-21 11:43

För korta kablar än så länge:
20251230_122409.jpg
20251230_122409.jpg (111.33 KiB) Visad 1346 gånger
Senast redigerad av exmag 2026-01-21 11:52, redigerad totalt 1 gång.
Mer av detta finns här: https://www.exmag.se/
...dessutom är akademisk arrogans vedervärdigt!

Användarvisningsbild
exmag
 
Inlägg: 5627
Blev medlem: 2021-01-12

Re: GhostReflex - Ytterligare en ny högtalare

Inläggav exmag » 2026-01-21 11:44

Jag har fått mycket beröm av besökare för utseendet. Vanligaste frågan är: "Hur byggde du dem?":
20251230_122445.jpg
20251230_122445.jpg (64.39 KiB) Visad 1346 gånger
Senast redigerad av exmag 2026-01-21 11:51, redigerad totalt 1 gång.
Mer av detta finns här: https://www.exmag.se/
...dessutom är akademisk arrogans vedervärdigt!

Användarvisningsbild
exmag
 
Inlägg: 5627
Blev medlem: 2021-01-12

Re: GhostReflex - Ytterligare en ny högtalare

Inläggav exmag » 2026-01-21 11:44

Måste fixa längre mätkablar och kablar till delningsfiltret så att jag kan sitta i soffan med att justera och mäta:
20251230_122503.jpg
20251230_122503.jpg (49.37 KiB) Visad 1346 gånger
Senast redigerad av exmag 2026-01-21 11:49, redigerad totalt 2 gånger.
Mer av detta finns här: https://www.exmag.se/
...dessutom är akademisk arrogans vedervärdigt!

Användarvisningsbild
exmag
 
Inlägg: 5627
Blev medlem: 2021-01-12

Re: GhostReflex - Ytterligare en ny högtalare

Inläggav exmag » 2026-01-21 11:46

Så här mätte jag senast min GhostReflex. Placeringen är diagonalt mot andra hörnet i taket. Jag lade dock dämpmaterial runt högtalaren ut ca en
halvmeter runt om. Har inga bilder på det dock så min experimenthögtalare får visa hur det gick till:
20251230_124840.jpg
20251230_124840.jpg (63.68 KiB) Visad 1344 gånger
Mer av detta finns här: https://www.exmag.se/
...dessutom är akademisk arrogans vedervärdigt!

Användarvisningsbild
smorgar
 
Inlägg: 221
Blev medlem: 2025-06-09
Ort: Göteborg änna!

Re: GhostReflex - Ytterligare en ny högtalare

Inläggav smorgar » 2026-01-21 12:17

exmag skrev:Jag har fått mycket beröm av besökare för utseendet. Vanligaste frågan är: "Hur byggde du dem?":
20251230_122445.jpg

Det kan jag verkligen förstå, jag är själv väldigt imponerad över utseendet... Dom ser badass ut :D
Mycket intressant bygge i sin helhet detta tycker jag. Och jag skulle ju ljuga om jag sa att jag inte var nyfiken på hur dom låter, speciellt ihop med bashornet.

Visade ditt bygge för sambon igår, glatt och entusiastiskt satt jag och förklarade saker och ting. Efter kanske 10min utan någon kommentar så vrider jag på huvudet och ser: :roll:
Hahaha!

Användarvisningsbild
exmag
 
Inlägg: 5627
Blev medlem: 2021-01-12

Re: GhostReflex - Ytterligare en ny högtalare

Inläggav exmag » 2026-01-21 17:18

TACK!
Väldigt glädjande!

Del låter väldigt bra redan nu men jag skall fixa med delningsfiltret så att fasen i delningen blir helt rätt och att frekvenskurvan blir rakare under delningsfrekvensen.

Jag hade en nära vän på besök efter jag byggt färdigt hornet.
Han tyckte basen lät fantastiskt men att det inte är så konstigt för bashornet är ju stort. Bashornet var inte på....
När jag satte på hornet så soffan skakade, porslinet i köksskåpen skallrade och håret på huvudet rörde sig så det kliade på hårbotten frågade han vad jag vill ha för att bygga en till...
Mer av detta finns här: https://www.exmag.se/
...dessutom är akademisk arrogans vedervärdigt!

Användarvisningsbild
exmag
 
Inlägg: 5627
Blev medlem: 2021-01-12

Re: GhostReflex - Ytterligare en ny högtalare

Inläggav exmag » 2026-03-06 19:23

Borde finnas mer intressant att tala om här.
Mer av detta finns här: https://www.exmag.se/
...dessutom är akademisk arrogans vedervärdigt!

Användarvisningsbild
exmag
 
Inlägg: 5627
Blev medlem: 2021-01-12

Re: GhostReflex - Ytterligare en ny högtalare

Inläggav exmag » 2026-03-28 13:14

Bygger nya delningsfilter:
GhostReflex-17b.png
GhostReflex-17b.png (23.2 KiB) Visad 286 gånger
Mer av detta finns här: https://www.exmag.se/
...dessutom är akademisk arrogans vedervärdigt!

Användarvisningsbild
exmag
 
Inlägg: 5627
Blev medlem: 2021-01-12

Re: GhostReflex - Ytterligare en ny högtalare

Inläggav exmag » 2026-03-28 13:15

Nya delningsfiltret placeras på locket för enkel mätning och modifiering:
20260327_134417.jpg
20260327_134417.jpg (62.63 KiB) Visad 286 gånger
Mer av detta finns här: https://www.exmag.se/
...dessutom är akademisk arrogans vedervärdigt!

Användarvisningsbild
exmag
 
Inlägg: 5627
Blev medlem: 2021-01-12

Re: GhostReflex - Ytterligare en ny högtalare

Inläggav exmag » 2026-03-28 13:16

Monterat (skall målas senare):
20260327_135709.jpg
20260327_135709.jpg (115.04 KiB) Visad 286 gånger
Mer av detta finns här: https://www.exmag.se/
...dessutom är akademisk arrogans vedervärdigt!

Användarvisningsbild
exmag
 
Inlägg: 5627
Blev medlem: 2021-01-12

Re: GhostReflex - Ytterligare en ny högtalare

Inläggav exmag » 2026-03-29 04:12

Har lyssnat på de nya delningsfiltren i högtalarna.
Samma fina transient men lite mer diskant och hörbart bättre vid 800Hz. Där fanns förut en svacka som nu är borta. Kvinnoröster är nu lite ljusare, som de skall vara, tycker jag. Skall mäta och justera sedan.
Mer av detta finns här: https://www.exmag.se/
...dessutom är akademisk arrogans vedervärdigt!

Användarvisningsbild
sammel
 
Inlägg: 2820
Blev medlem: 2013-11-17
Ort: Oskarshamn

Re: GhostReflex - Ytterligare en ny högtalare

Inläggav sammel » 2026-03-29 08:15

Det är bra att komma åt filtret på ett enkelt sätt.
Bra att det blev bättre :)
Nätverksspelare - Azur 851N. Ljudkort Motu Ultra Light 5 med Soft X-over.Diverse Slutsteg. Högtalare med SB acustic, Satori o BMS element
https://user.faktiskt.io/sammel/Naturinspelningar/

Användarvisningsbild
exmag
 
Inlägg: 5627
Blev medlem: 2021-01-12

Re: GhostReflex - Ytterligare en ny högtalare

Inläggav exmag » 2026-03-29 10:00

Tack!
Ja, det är ett himla jobb annars så fort man vill ändra något. Nu är det enkelt.
Mer av detta finns här: https://www.exmag.se/
...dessutom är akademisk arrogans vedervärdigt!

Föregående

Återgå till DIY-forum


Vilka är online

Användare som besöker denna kategori: Inga registrerade användare och 9 gäster