64L3i = 64-liters akustisk baskaggevolym, 3-vägshögtalare, inspirerad av LTS trevägare
Tanken är att bygga en trevägsversion av mina tvåvägare 30L (se annan tråd), och målsättningen ser ut ungefär enl nedan:
1. Full fräs i lyssningsposition ned till fb=22 Hz, maximalt -3dB vid denna frekvens (i den mån det är urskiljbart från en mätning...)
2. En subjektivt tightare och renare bas genom avlastning av SS 8554, samt genom en väl avstämd LP-del
3. Utmärkt spridning i diskantaxelns horisontalplan, helst MAX -1 dB +/-30 grader från nämnda axel, mätt över delningsfrekvensen
4. God interaktion med rummet samt ingen totalutsläckning av takreflexen (ca 45 grader vid 3m lyssningsavstånd och 2.4m takhöjd)
5. Någorlunda minimumfassystemegenskaper över BP-/HP-delningen
Diskant och mellanregister blir "carry over", medan jag alltså måst investera i en lämplig bas. Det blev ingen extremt grundlig selektering av basen, utan jag for helt enkelt ned till Darmstadt och plockade upp ett par norrbaggar när dom dök upp på eBay till vettig penning.
Har man orkat läsa ända hit så kan man ta en titt på montaget, som blir enl nedan:
Mr ROY huserar alltså i egen låda medan topplådan rymmer SS 8554 samt därbakom ett öppet utrymme för placering av delningsfilter. 27TBFC/G (H1212) från Seas sitter, precis som innan, i separat baffel för att akustiskt centrum mellan BP och HP enkelt ska kunna justeras.
Första funderingen i projektet var att bestämma delningen mellan ROY och 8554. Jag har här valt att låta ROY spela bakåt, vilket kan utnyttjas i filterdesignen (precis som hos LTS 3v). Placerar man nu ROY i bakbaffeln och drar ut högtalaren ett avstånd a från bakväggen samt vinklar in högtalaren, behållandes a som minsta avstånd mellan baksidan och väggen, så kommer bakväggsreflexen släcka ut ROY enl nedan:
Samma resonemang för 8554, som sitter på frambaffeln:
Beräkningen för 8554 inkluderar då baffelbredd såväl som högtalarens djup.
D'Appolito har nu föreslagit i Testing Loudspeakers att för en 3-vägare med frontmonterade element placera delningen vid det geometriska medelvärdet av basens och mellanregistrets golvreflexutsläckning. Jag applicerade samma resonemang på bakväggsreflexen...
Ska vi nu klämma in ett drapperi och annat gôtt mellan högtalaren och bakväggen, samt anta att vi inte har råd att köpa en herrgård som medger 0.5m placering från vägg, så förefaller 0.2m rimligt. 200 Hz blir då en vettig delningsfrekvens. En dubbelcheck mot responskurvan hos ROY visar inga bekymmer med den frekvensen. Alltså: 200 Hz spikat!
Andra funderingen var då vilken port vi ska klämma dit. Om vi börjar med det optimistiska antagandet att DLS 3"-port kan hantera 15 m/s lufthastighet utan påtaglig turbulens (vilket Reinholds tal INTE antyder), så ser det ut så här om man pytsar in 11V i högtalaren:
Gul kurva är lufthastigheten i porten, röd är konslaget hos ROY medan svart (blå?) är summan. Konslaget når ett MAX på 3.5mm ovan fb, dvs 1/4 av ROY:s Xmax på 14mm. Porten ger alltså upp långt innan ROY.
Samma spänning över 8554 ger följande:
8" är stort för ett mellanregister och 8554 behöver alltså inte slå mer än maximalt 0.85mm för samma inspänning (13% av Xmax endast!). DLS 3" blir alltså den svaga länken...
...vilket är något jag valt att leva med
En tredje fundering, kan vi säga, var dimensioneringen av basdelen. Jag har här valt den okristligt tunna väggdimensionen 16mm till allt utom (bak)baffeln samt alla stag. Bottenlådan har en höjd på 585mm. Sidor, bakbaffel och framstycke genomlöps då av en halv våglängd vid ca 294 Hz, så någon form av stagning behövs onekligen. Jag jobbade först endast med mittenstaget vilket, sett i höjdledd, förskjuter den första resonansmoden till 588 Hz ca. För att öka marginalen, samt antagandes att stagen verkligen fyller sin funktion, så splittar jag nu lådan i 4 "sektioner" höjdledes, vilket ökar den första resonansmoden till över 1.2 kHz (>2.5 oktaver ovan delningen). Flexningen i topp- och bottenskiva reduceras med djupgående profiler som limmas på plats innan lådmontage - effekten blir måhända diskutabel, men dom kan inte bli fetare av utrymmesskäl. Huvudstagen i lådan, slutligen, modulerar alltså flexningen i sidor, bakbaffel samt framstycke. Styvheten byggs upp i breddmitten samt djupmitten, där flexningen är som störst. Toppstaget (just under porten) har ett större urtag baktill (för att rymma eventuell slavbas) samt framtill för att inte störa luftflödet vid inre portmynningen.
För det fjärde så behöver ju elementen en viss volym, och den ser ut så här:
* ROY - huserar i en fysisk volym om dryga 55 liter, som ger 64 liter akustisk volym med 50% fyllning
* 8554 - 11 liter vilket med 90% fyllning ger ca 15 liter akustikt
För att undvika extrema tryck på 8554-konen, och därmed även skumgummiupphängningen (ta i trä...), så hålls den senare volymen inte alltför liten. Fyllnadsmaterial är ej spikat, men blir nog fiberull - om min kompis far inte klippt några får nyligt.
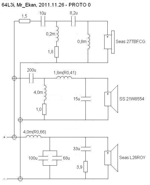
Slutligen ska då ett protoypfilter byggas och det ser ut såhär:
LP-delen i BP-filtret har fått sig en lite större induktans på 1.8mH, detta dels pga en 22mm bredare baffel, dels för att jag vill ta ner området kring 1 kHz lite lite grann. Diskantdämpningen har minskat för att ge liiite mer energi i toppen.
En simulering baserad på T/S-parametrar i Basta! säger följande:
Absolutnivån på 92 dB hos 8554 kan vi glömma, så jag har främst sett på elementen var för sig här. LP-delen rullar av med 12 dB/oktav och ska ligga -3dB vid 200 Hz. Samma flank gäller då hos BP-filtrets HP-del. Som Ingvar förklarar kan man se på högtalaren som en effektutstrålare i denna frekvensregion, varför -3dB är en rimlig nivå för att uppnå en slät totalkurva.
Man får nog ta simuleringen med en näve salt; några -12dB kommer det inte bli fråga om för 8554 vid 2 kHz (såsom simuleringen visar).
Var det allt? Ja, i princip. Här finns även preliminära ritningar (om någon råkat orka ända hit...):
http://user.faktiskt.io/Mr_Ekan/64L3i/
Som nästa steg blir det att plita ihop en sågmall, för att förhoppningsvis göra lite snickeriframsteg i mellandagarna hemma i Svedala. Högtalarna kommer sedan att bli kvar i Sverige ett tag, då jag kommer flytta till Japan i Februari för två års kneg. Dom blir lite otympliga att släpa över halva världen, så till Japan får jag bygga mig ett par andra högtalare
Dags för bingen...
//Ekan


