"Simpel mikronförstärkare - Med nätdel"
Den blev ju bra men så tänkte jag att det kanske kunde vara idé att utöka den något. Således blev nästa lilla projekt en "Arta Messbox" enligt manualerna från Arta. Fast integrerad dvs med alla kopplingar och förstärkare inbyggda. Samtliga kontakter sitter antingen via skruvplint eller IDC-don så den går att ta ut och serva eller byta i befintlig box utan större ansträngning. Alla lägen styrs via frontpanelen dvs FR/Imp och Kalibrera/Mät
Jag tog det gamla schemat och la till en del:
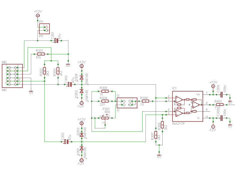
Mikrofonförstärkaren fast nu med endast +/- 12.5 V (och Behringer ECM8000 som jag användr klarar sig hyggligt med 12V fantommatning men kortet kan ta extern matning).
Mikförstärkaren:
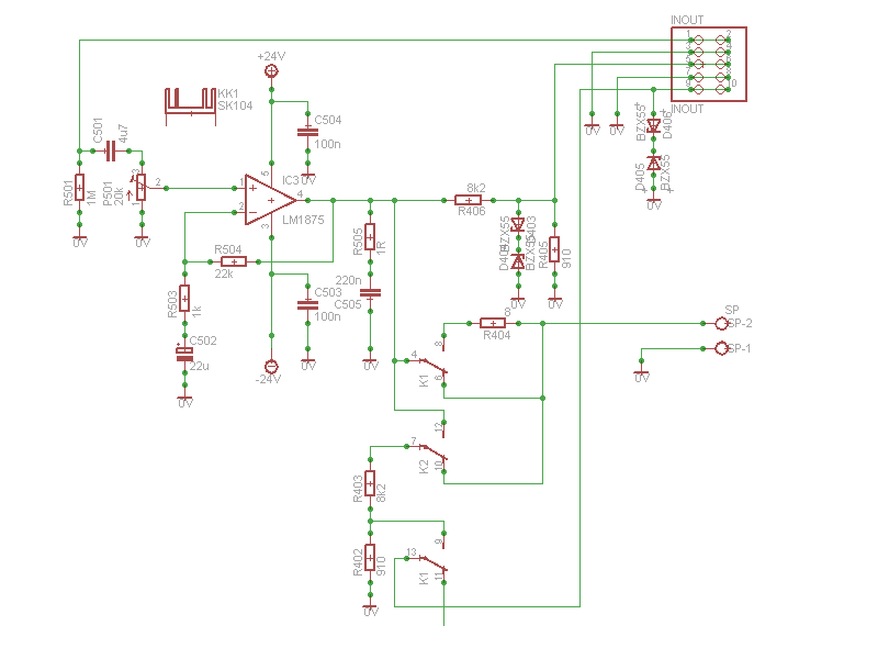
Effektförstärkaren:
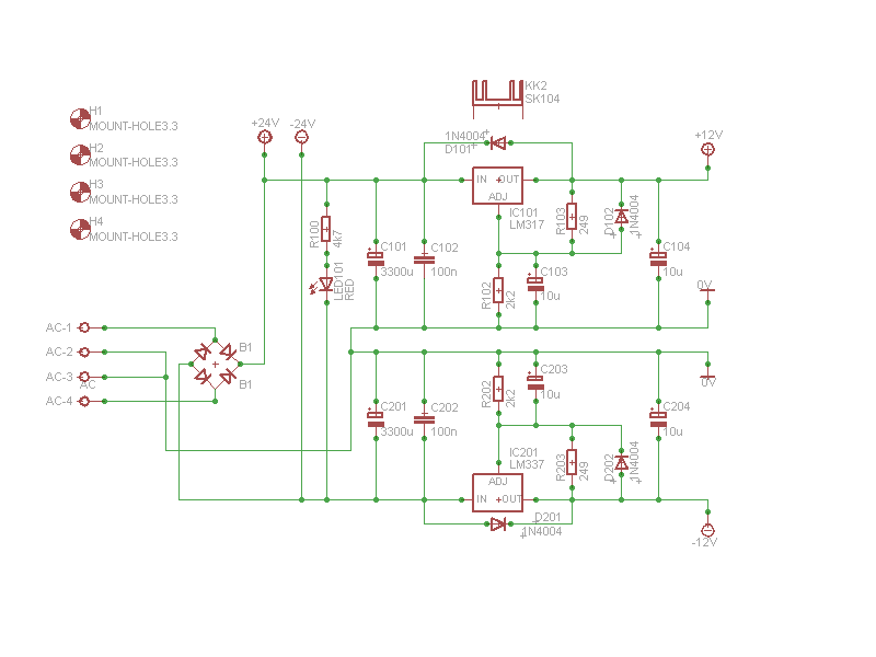
Nätdelen:
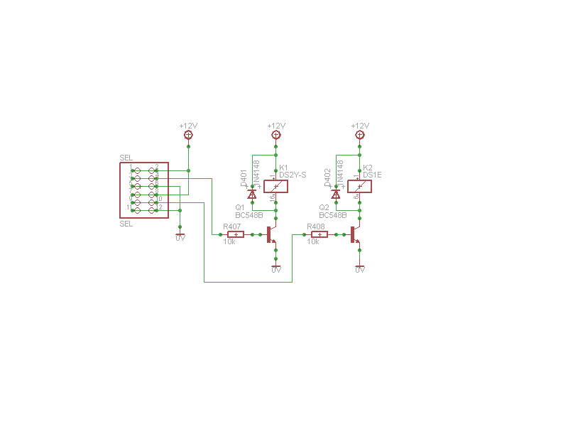
Väljardrivningen:
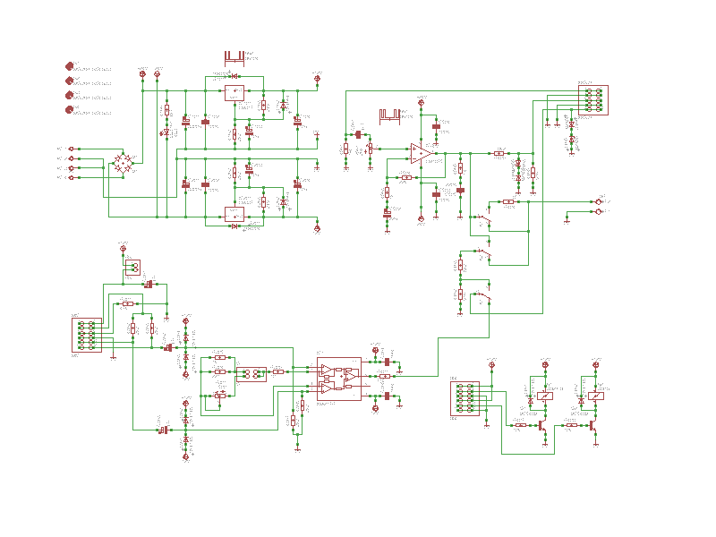
Hela kittet:
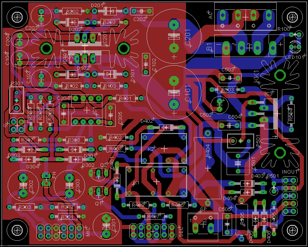
Kortet:
3D-rendering av kortet (lite tidigare rev då kylare för nätdelen saknas):
Bilder på den färdiga lådan:

