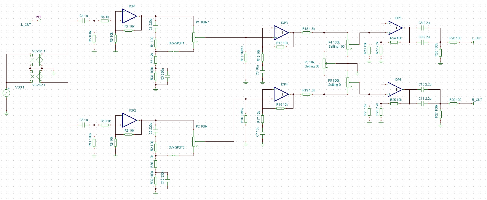
Det som tilltalar mig är att det endast är tre centrala reglage (när man väl valt källa). Balans [P3] (används inte så ofta men rätt viktig de få gånger den väl behövs), volym [P4/P5] (används hela tiden) och variabel loudness [P1/P2] (används tillsammans med volymkontrollen). Jag litar inte riktigt på automatisk loudness och att ha loudness och volym frikopplade från varandra har sina poänger. Det mesta jag eventuellt skulle ha kompenserat med tonkontroller kan jag åstadkomma med denna variabla loudness i kombination med volymkontrollen (notera att den även kan vara användbar för exempelvis baffelstegskompensation).
Kretsen ovan är en variant av Rod Elliotts Project 02 där jag lobotomerat bort tonkontrollerna och ersatt dem med en loudness-krets som flutit runt i lite olika varianter på olika forum och webbsidor (men då i passivt utförande). Om jag simulerar denna krets (i detta fall med Tina-Tis ideala op-ampar) så ser det ut såhär (vänster kanal, med balansen i mitten, full volym och ett control object som reglerar den variabla loudnessen [P1 för vänster kanal] i fem steg från 0% till 100%):
Loudness-kurvan ser ut som jag förväntat mig. Ingen perfekt Fletcher–Munson men tillräckligt nära. Nu till mina frågor:
1. Faskurvan, är det bra eller dåligt?
2. R14/R16: 1MEG varför så mycket?
3. C6/C7: kan någon förklara varför de behövs?
4. Rod har lagt huvuddelen av förstärkningen i den sista opan, vad är fördelen med det (jag trodde det var bäst att lägga mest förstärkning i den första opan)?
5. FInns det eller går det att skapa dual-gang potentiometrar i Tina-Ti?
Tacksam för synpunkter och svar
