BIAS - hur ställa.......

Hur funkar tekniken bakom bra hifi?

Moderator: Redaktörer

Användarvisningsbild
Maccis
 
Inlägg: 5276
Blev medlem: 2009-11-12
Ort: Småländska höglandets pärla - Nässjö

BIAS - hur ställa.......

Inläggav Maccis » 2017-07-30 17:52

Har ett äldre slutsteg, ca 15 år. Trisse-steg så inga rör-grejer.
Tänkte kolla och ev. ställa in BIAS'en på det.

Har för mig att man mäter och ställer in på ett varm steg och obelastat (utan högtalare inkopplade)?

Eller hur skall jag göra?

Vilka punkter och vilka pottar som justerar har jag koll på.
Även vilka volt det gäller.

Ge mig en enkel vägledning.
Jag tycker det är kul med vinyl.......

Problem med en Mac?
Lösningen finns hos mig, http://www.appleverkstan.se www.facebook.com/appleverkstan.se

Användarvisningsbild
Svante
Audiot!
 
Inlägg: 37552
Blev medlem: 2004-03-03
Ort: oakustisk

Re: BIAS - hur ställa.......

Inläggav Svante » 2017-07-30 18:01

Typiskt så sitter det emittermotstånd på utgångstrissorna och mäter man spänningen över dem så vet man vilken tomgångsström man har, enligt Ohms lag I=U/R. Mellan utgångstrissornas basar brukar det sitta en trissa med en pot i närheten, och den poten brukar användas för att justera tomgångsströmmen. Hur stor tomgångsströmmen ska vara varierar mellan slutsteg, så därför är det bäst om man hittar en servicemanual. Där står det antagligen också hur man ska justera tomgångsströmmen.
Så länge har jag längat efter att loudness war skulle vara över. Nu börjar jag tro att vi faktiskt är där. Kruxet är att vi förlorade.

Användarvisningsbild
Maccis
 
Inlägg: 5276
Blev medlem: 2009-11-12
Ort: Småländska höglandets pärla - Nässjö

Re: BIAS - hur ställa.......

Inläggav Maccis » 2017-07-30 18:24

Har servicemanualen, men jag kan inte utläsa om den skall vara i drift, lastad med högtalare eller inte?

Skall vara 4,7v över punkterna.

Manual finns här:

https://www.hifiengine.com/hfe_download ... ervice.pdf
(Kräver medlemskap hos HiFi-Engine för att få ner).
Jag tycker det är kul med vinyl.......

Problem med en Mac?
Lösningen finns hos mig, http://www.appleverkstan.se www.facebook.com/appleverkstan.se

Användarvisningsbild
peterh
 
Inlägg: 3718
Blev medlem: 2016-04-15
Ort: Göteborg förstås !

Re: BIAS - hur ställa.......

Inläggav peterh » 2017-07-30 20:08

Maccis skrev:Har servicemanualen, men jag kan inte utläsa om den skall vara i drift, lastad med högtalare eller inte?

Skall vara 4,7v över punkterna.

Manual finns här:

https://www.hifiengine.com/hfe_download ... ervice.pdf
(Kräver medlemskap hos HiFi-Engine för att få ner).

bias ställs alltid, utan signal . Det är likgiltigt om högtalare är inkopplade, fast det är bra att ha dem så man
hör eventuella skrapljud eller annat som tyder på problem ( gamla potar som inte har rörts kan skrapa ).
Älskar musik, driver numera Tubular-well, välljud med garanti.

Användarvisningsbild
Svempa
 
Inlägg: 139
Blev medlem: 2007-07-24

Re: BIAS - hur ställa.......

Inläggav Svempa » 2017-07-30 20:28

Tomgångsström ställs alltid utan insignal och utan last (högtalare). Minsta lilla DC offset gör att man får fel mätvärde på tomgångsströmmen om man har last ansluten. Dessutom riskerar man högtalarna om man slinter eller något annat händer.
Servicemanualen säger inget om lämpligt mätvärde för tomgångsströmmen. De 4.7V som nämns i manualen är spänningen över transistorn som ger förspänning till basarna på sluttransistorerna. Enligt uppgifter på ett annat forum är det normala värdet 20-25mV. Egentligen ska man enligt tillverkaren justera för låg distortion men man hamnar då oftast mellan dessa värden. Ett annat förslag är att ställa på 14mV för att förstärkaren ska gå lite svalare.

Användarvisningsbild
Maccis
 
Inlägg: 5276
Blev medlem: 2009-11-12
Ort: Småländska höglandets pärla - Nässjö

Re: BIAS - hur ställa.......

Inläggav Maccis » 2017-07-30 21:02

Stärkaren går väldigt varmt.
Så det är därför denna fundering kommer, om BIAS'en har klättrat uppåt.
Skall mäta en dag.

Står ju att det skall vara varmt i manualen, men runt 80-90° tycker jag låter lite för mycket.......
Jag tycker det är kul med vinyl.......

Problem med en Mac?
Lösningen finns hos mig, http://www.appleverkstan.se www.facebook.com/appleverkstan.se

Användarvisningsbild
imac
 
Inlägg: 388
Blev medlem: 2007-07-02
Ort: Ciderbältet

Re: BIAS - hur ställa.......

Inläggav imac » 2017-07-30 23:05

4,7V kan inte stämma 8)

Användarvisningsbild
Svante
Audiot!
 
Inlägg: 37552
Blev medlem: 2004-03-03
Ort: oakustisk

Re: BIAS - hur ställa.......

Inläggav Svante » 2017-07-30 23:09

Kan du kanske skärmdumpa schemat och lägga upp så kan vi bedöma det rimliga i 4,7 volt. Man måste ju veta var i schemat de sitter :) .
Så länge har jag längat efter att loudness war skulle vara över. Nu börjar jag tro att vi faktiskt är där. Kruxet är att vi förlorade.

rolfzetterberg
primus scientiam vindemiam
 
Inlägg: 1460
Blev medlem: 2005-02-18

Re: BIAS - hur ställa.......

Inläggav rolfzetterberg » 2017-07-30 23:18

De där 4,7 volten är ett riktvärde tidigare i steget.
Går det inte att hitta ett liknande Arcam som man kan titta på och jämföra?
En snabb googling gav t.ex FMJ A32 med samma sluttrissor där det står 16mV.

https://data2.manualslib.com/pdf2/50/49 ... ake=binary

Användarvisningsbild
Svante
Audiot!
 
Inlägg: 37552
Blev medlem: 2004-03-03
Ort: oakustisk

Re: BIAS - hur ställa.......

Inläggav Svante » 2017-07-31 00:05

Alltså, vad är det för slutsteg? Kan TS lägga upp beteckningen, och gärna en skärmdump på schemat så att man vet vad det pratas om.
Så länge har jag längat efter att loudness war skulle vara över. Nu börjar jag tro att vi faktiskt är där. Kruxet är att vi förlorade.

Användarvisningsbild
Maccis
 
Inlägg: 5276
Blev medlem: 2009-11-12
Ort: Småländska höglandets pärla - Nässjö

Re: BIAS - hur ställa.......

Inläggav Maccis » 2017-07-31 00:37

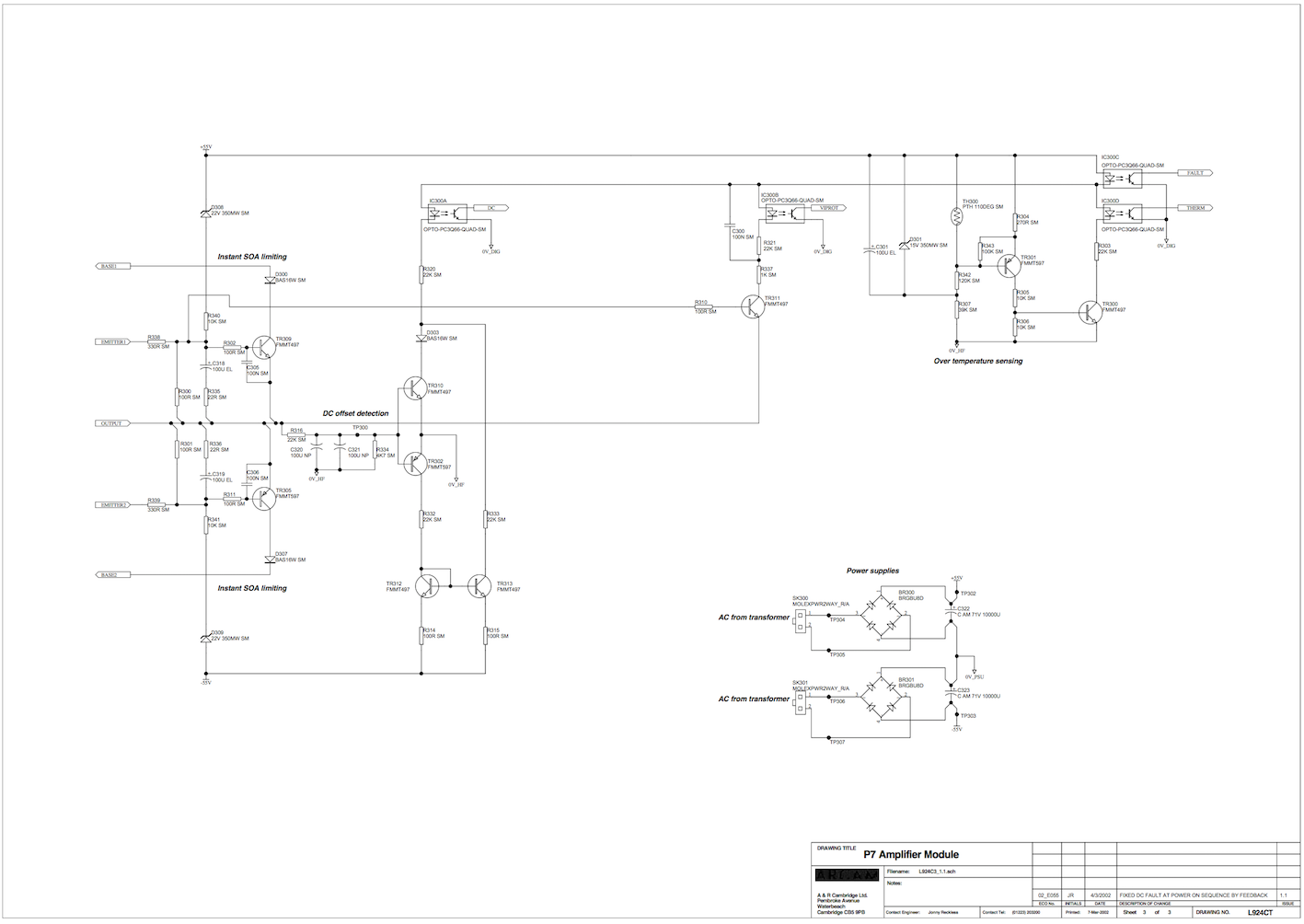
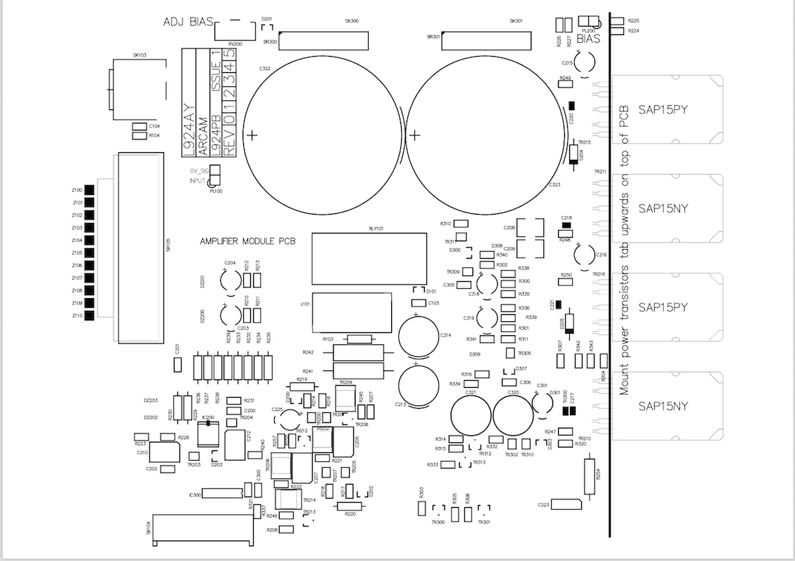
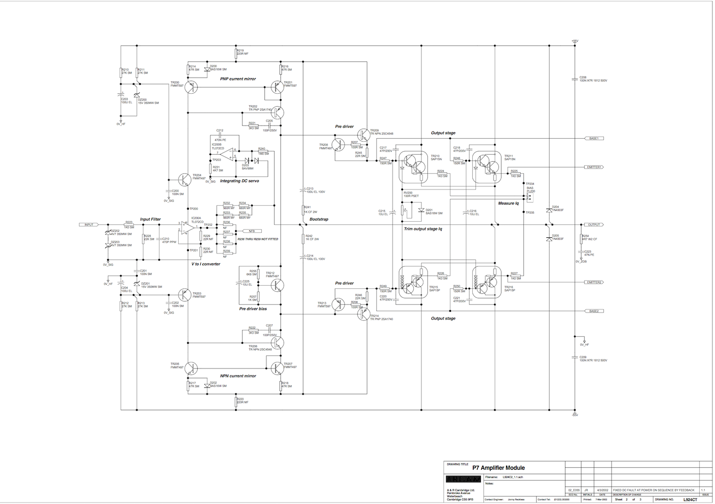
Slutsteg: Arcam FMJ P7

Bilder:


Skärmavbild 2017-07-31 kl. 00.31.09.png
Skärmavbild 2017-07-31 kl. 00.31.09.png (267.73 KiB) Visad 4473 gånger



Skärmavbild 2017-07-31 kl. 00.31.21.png
Skärmavbild 2017-07-31 kl. 00.31.21.png (217.33 KiB) Visad 4473 gånger



Skärmavbild 2017-07-31 kl. 00.31.39.png
Skärmavbild 2017-07-31 kl. 00.31.39.png (320.74 KiB) Visad 4473 gånger



Skärmavbild 2017-07-31 kl. 00.31.48.png
Skärmavbild 2017-07-31 kl. 00.31.48.png (246.9 KiB) Visad 4473 gånger


Något mer??

Som sagt, manualen finns på länk här ovan om bilderna är otydliga.....
Jag tycker det är kul med vinyl.......

Problem med en Mac?
Lösningen finns hos mig, http://www.appleverkstan.se www.facebook.com/appleverkstan.se

Användarvisningsbild
Svante
Audiot!
 
Inlägg: 37552
Blev medlem: 2004-03-03
Ort: oakustisk

Re: BIAS - hur ställa.......

Inläggav Svante » 2017-07-31 07:55

Ok, då är det mellan TP204 och TP205 du ska mäta (som också finns tillgängliga i kontakten PL200). Spänningen du mäter där motsvarar strömmen Iq. Trissorna har inbyggda emittermotstånd på 0,22 ohm enligt databladet. Eftersom det är 4 sluttrissor hamnar emittermotstånden i serie-parallell och tomgångsströmmen blir Iq=Uq/Re=Uq/0,22 (Uq mäter du vid PL200). Om Uq skulle vara 4,7 volt så skulle tomgångsströmmen vara 4,7/0,22=21,4 A vilket är uppåt väggarna fel. Med en matningsspänning på 2x56 V skulle effekten i sluttrissorna enbart pga tomgångsströmmen bli 2*56*21,4=2393 W.

Du behöver hitta en uppgift på vad Uq eller Iq ska vara för just ditt slutsteg. Uq borde vara i storleksordningen någon eller några tiotals millivolt.
Så länge har jag längat efter att loudness war skulle vara över. Nu börjar jag tro att vi faktiskt är där. Kruxet är att vi förlorade.

Användarvisningsbild
Svante
Audiot!
 
Inlägg: 37552
Blev medlem: 2004-03-03
Ort: oakustisk

Re: BIAS - hur ställa.......

Inläggav Svante » 2017-07-31 08:05

Databladet för trissorna säger att tomgångsströmmen per transistor ska justeras till 40 mA. Över den inbyggda Re på 0,22 ohm ger det ett spänningsfall på 0,04*0,22=0,0088=8,8 mV, och det är två sådana spänningsfall du mäter vid PL200, så 17,6 mV blir det om man ska tro databladet. Men du bör ändå hitta denna siffra i förstärkarens servicemanual.
Så länge har jag längat efter att loudness war skulle vara över. Nu börjar jag tro att vi faktiskt är där. Kruxet är att vi förlorade.

rolfzetterberg
primus scientiam vindemiam
 
Inlägg: 1460
Blev medlem: 2005-02-18

Re: BIAS - hur ställa.......

Inläggav rolfzetterberg » 2017-07-31 14:28

Så kan man nog inte räkna,Svante.
Jag följer mitt eget råd och letar i stället upp en viss Arcam P1 som verkar ha samma slutsteg(har inte kollat i minsta detalj) och där mäts tomgångsströmmen såhär:
(Lite tråkigt att se att de som skrivit manualen till P1 inte kan engelska särskilt bra)
http://www.arcam.co.uk/ugc/tor/p1/Servi ... ue_1_0.pdf
Bilagor
Arcam P1 quiescent current.jpg
Arcam P1 quiescent current.jpg (53.7 KiB) Visad 4399 gånger

Användarvisningsbild
Vinylcalle
 
Inlägg: 3089
Blev medlem: 2008-12-24
Ort: Lund

Re: BIAS - hur ställa.......

Inläggav Vinylcalle » 2017-07-31 15:34

Maccis skrev:Stärkaren går väldigt varmt.
Så det är därför denna fundering kommer, om BIAS'en har klättrat uppåt.
Skall mäta en dag.

Står ju att det skall vara varmt i manualen, men runt 80-90° tycker jag låter lite för mycket.......


Förhoppningsvis är den inte 80-90 grader varm, det tror jag inte den hade hållit för. Mina Threshold är 50-52 grader (korrekt enligt Nelson Pass) och det är stora klass A slutsteg. Stora Krell slutsteg jag mätt upp har också legat där i temperatur. Vid 50 grader kan man hålla handen på ovansidan i uppskattningsvis 10 sekunder.

Mvh Carl
VD och ägare
www.rehifi.se

Användarvisningsbild
Maccis
 
Inlägg: 5276
Blev medlem: 2009-11-12
Ort: Småländska höglandets pärla - Nässjö

Re: BIAS - hur ställa.......

Inläggav Maccis » 2017-07-31 20:45

Mätte med en stektermometer så den är väl inte super-rätt.
Var uppe över 95° på 2 av modulerna (de längst åt sidorna) innan de sjönk sakta.
sedan var det 2 (näst längst ut åt sidorna) som låg på strax under 90° och de 3 i mitten låg runt 70°
Mätte på kylarna, väldigt nära transistorerna (eller vad de heter, de svarta som sitter mot kylaren).

Nu sitter det 2 st 120 mm fläktar över och kyler konstant, men jag tror iaf att de ligger på 55-60° som det är nu.

Är detta något att komma ned med till dig Calle, så din tekniker får kika på det.

Känns väldigt krångligt att ställa biasen om det är som Rolf här ovan presenterar det.
Jag tycker det är kul med vinyl.......

Problem med en Mac?
Lösningen finns hos mig, http://www.appleverkstan.se www.facebook.com/appleverkstan.se

Användarvisningsbild
Vinylcalle
 
Inlägg: 3089
Blev medlem: 2008-12-24
Ort: Lund

Re: BIAS - hur ställa.......

Inläggav Vinylcalle » 2017-08-01 00:29

Det låter definitivt oroväckande varmt. Jag antar att vi pratar celsius? Du bör knappt kunna nudda den utan att bränna dig. Jag hade inte använt den med fläktar heller innan det var åtgärdat. Det går ju väldigt mycket mer ström än det ska i den oavsett fläktar. Normalt sett är elektrolytkondensatorer angivna att dom tål några 1000 timmar vid 85 grader utan att ändra värde.

Vill du kan vi säkerligen hjälpa till med den. Ju mer underlag för hur den ska justeras in ju bättre.

Mvh Carl
VD och ägare
www.rehifi.se

Användarvisningsbild
Vinylcalle
 
Inlägg: 3089
Blev medlem: 2008-12-24
Ort: Lund

Re: BIAS - hur ställa.......

Inläggav Vinylcalle » 2017-08-01 00:32

Låste nu injusteringsmetoden som Rolfzetterberg klistrat in. Vi har tillgång till en Audio Precision System One. Men viktigt i så fall att du hör av dig innan så vi kan bestämma en tid om du vill ha det utfört medan du väntar.

Mvh Carl
VD och ägare
www.rehifi.se

Användarvisningsbild
DQ-20
Skum fogare
 
Inlägg: 8579
Blev medlem: 2003-12-03
Ort: ografi

Re: BIAS - hur ställa.......

Inläggav DQ-20 » 2017-08-02 13:32

rolfzetterberg skrev:Så kan man nog inte räkna,Svante.
Jag följer mitt eget råd och letar i stället upp en viss Arcam P1 som verkar ha samma slutsteg(har inte kollat i minsta detalj) och där mäts tomgångsströmmen såhär:


Nog? Jag noterar att du inte skriver vad som är fel med Svantes beräkning. Jag ser inte något direkt fel om man endast har en multimeter att tillgå, men vad vet jag. Den metod som du själv anger är den "rättaste", och egentligen också enklaste, när man ställer in bias för ett steg som skall gå i optimal klass AB. Enda nackdelen är att de flesta tyvärr inte har en spektrumanalysator eller distortionmätare liggandes hemma.

Mitt amatörtips till Maccis är att omedelbart dra ut kontakten tills vidare, innan slutsteg tar stryk av mer permanent art.

/DQ-20
I try to change the formality and everything about it
People killing people for a reason
You make mistakes
You don't regret
So make a conclusion
.

- Infected Mushroom: Change the formality

Användarvisningsbild
Svante
Audiot!
 
Inlägg: 37552
Blev medlem: 2004-03-03
Ort: oakustisk

Re: BIAS - hur ställa.......

Inläggav Svante » 2017-08-02 15:01

DQ-20 skrev: Enda nackdelen är att de flesta tyvärr inte har en spektrumanalysator eller distortionmätare liggandes hemma.


Mja, de flesta har väl en dator och kan ladda ner nåt spektrumanalysatorprogram. Det enda knepiga blir att fixa en lämplig last* och att ordna kablar så att man kan dämpa signalen från högtalarutgången till linjenivå in i datorn.

*Högtalaren är inte en lämplig last om man spelar en 10 kHz sinus. Diskantbrännarvarning.
Så länge har jag längat efter att loudness war skulle vara över. Nu börjar jag tro att vi faktiskt är där. Kruxet är att vi förlorade.

Användarvisningsbild
Maccis
 
Inlägg: 5276
Blev medlem: 2009-11-12
Ort: Småländska höglandets pärla - Nässjö

Re: BIAS - hur ställa.......

Inläggav Maccis » 2017-08-05 14:59

Liten uppföljning.....

Steget har inte använts sedan konversationen startade.
Kommer att skickas iväg för kontroll, justering och om nödvändigt, reparation.

Fortsättning följer.........
Jag tycker det är kul med vinyl.......

Problem med en Mac?
Lösningen finns hos mig, http://www.appleverkstan.se www.facebook.com/appleverkstan.se

Användarvisningsbild
Maccis
 
Inlägg: 5276
Blev medlem: 2009-11-12
Ort: Småländska höglandets pärla - Nässjö

Re: BIAS - hur ställa.......

Inläggav Maccis » 2017-08-18 21:25

Har nu fått svar från "verkstaden".
Steget är justerat och kontrollerat.

Tydligen låg ingångsströmmen på nära 8x mot vad det skall......inte undra på att det blir varmt.
Och inget skall vara skadat trots den stora överbelastningen.

Skall bli skönt att få tillbaka det.
Jag tycker det är kul med vinyl.......

Problem med en Mac?
Lösningen finns hos mig, http://www.appleverkstan.se www.facebook.com/appleverkstan.se


Återgå till Teknikforum


Vilka är online

Användare som besöker denna kategori: Inga registrerade användare och 30 gäster