Moderator: Redaktörer
Berätta gärna varför denna konstruktion inte passar.solhaga skrev:Du har inspirerat mig till att bygga en egen, central, tillslagslogik.
Oj, bra grundläggande ifrågasättande. Här visar sig nog mitt okunnande! Trodde det bara var fördel att smyga på spänningen.rikkitikkitavi skrev:Varför vill man ha nollgenomgångspåslag på en mjukstart till en trafo?
Kan du förklara för oss som inte vet? Kan strömmen bli större om det slås på vid nollgenomgången på sinusen?rikkitikkitavi skrev:Är det för att öka sannolikheten för att blåsa säkringarna?
Jag som trodde det var det som var brarikkitikkitavi skrev:Skippa hela den delen.
Michael skrev:Berätta gärna varför denna konstruktion inte passar.solhaga skrev:Du har inspirerat mig till att bygga en egen, central, tillslagslogik.
//Michael
darkg skrev:Strömmen (spänningen, whatever) behöver nog egentligen inte rampas alls; trafon är klar på en period, kondensatorerna laddar det mesta med rimlig ström på någon sekund. Typ tror jag väl.
Edit till Solhaga apropå stegning



hmm, det är ju det som jag försöker göra! ...fast lite förfinat, som visade sig felaktigt!darkg skrev:På varje tung apparat, dvs mellan uttag och nätkontakt, sitter en dum box som efter ett antal halvsekunder slår till ett relä som via ett motstånd matar apparaten och ett annat relä som efter ytterligare en halvsekund kortsluter detta motstånd.
Jo, men tyvärr är jag inte säker på hur detta konstrueras och om det är lämpligt. ...men vi kanske kommer dit. Vi är tidigt i skiss fasen.darkg skrev:De dumma lådorna ska förslagsvis inte ens ha trafo.

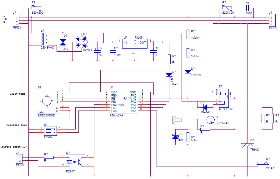
Michael skrev:Nollgenomgång måste fixas i AVRen. Hade tänkt mig kanske något sådant här...
[ Bild ]
...men en optokopplare på sekundärsidan av trafon är ju en variant. ...hmm, undra vilket som ger bäst precision.
Tänkte använda analoga komparatorn i AVRen.
Då relät inte kan fås att slå på exakt i nollgenomgången, så tänkte jag att triac skulle hjälpa till med det. För att undvika strömspik.
//Michael
Harryup skrev:Hittar någon ett trevligt relä som inte skulle påverka ljudet via en högtalarkabel så skulle man ju kunna fördröja inkoppling av högtalarna och slå på förstärkarna hur som helst. Brukar ju finnas 12 trigger på många apparater som skulle kunna användas för att dra igång en timer.
mvh/Harryup

Harryup skrev:Men det där är väl ett otrevligt relä?
Varistorer sitter i överspänningsskydd, utan säkring (som finns att köpa många olika). Så det ser jag inga problem med. X-kondensator tänker jag mig att man bara monterar om man bygger in den i en hemmabyggd förstärkare... eller kanske man alltid kan ha en liten, men den gör nog ingen nytta. Färdiga apparater har ju det som de behöver - får man hoppas.icko skrev:Behöver du välja speciell typ av x-cap och varistor då de sitter innan (utan) en säkring? Jag är osäker på hur reglementet/standarder ser på detta.
Hur stora bör kondingarna vara?rikkitikkitavi skrev:X kondning parallellt över trafon som är större än brytarkondingar dämpar också, och avleder genom kapacitiv delning.

Användare som besöker denna kategori: Inga registrerade användare och 11 gäster