GhostReflex - Ytterligare en ny högtalare

Hemmapulare debatterar lämpligen i detta forum.

Moderator: Redaktörer

Användarvisningsbild
exmag
 
Inlägg: 5337
Blev medlem: 2021-01-12

Re: GhostReflex - Ytterligare en ny högtalare

Inläggav exmag » 2025-11-24 00:03

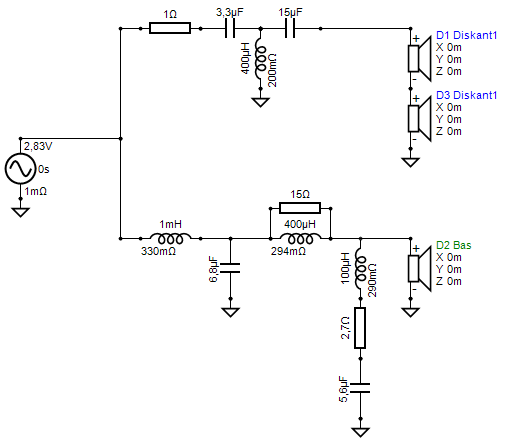
Tredje delningsfiltret.
Efter förra mätningarna byggde jag ett nytt filter som, utöver nya värden på komponenterna, är lättare att ändra.
Utöver detta har nu båda diskanterna samma delning:
2025-11-23-2306-GhostReflex-del-filter-8.png
2025-11-23-2306-GhostReflex-del-filter-8.png (14.37 KiB) Visad 961 gånger
Mer av detta finns här: https://www.exmag.se/
Människan värmer upp Jorden, nu måst vi se till att stoppa uppvärmningen innan det går riktigt illa.

Användarvisningsbild
exmag
 
Inlägg: 5337
Blev medlem: 2021-01-12

Re: GhostReflex - Ytterligare en ny högtalare

Inläggav exmag » 2025-11-24 00:13

Jag har inte hunnit mäta ännu med det nya filtret. Tyvärr har jag inte fått bort de dova rösterna men det är aningen bättre nu.
Jag använde en mjukvaru-equaliser och sänkte nivån där doveheten ligger. Det ligger mellan 200 och 400 Hz. Det är samma område som baffelsteget ligger. Här har den ökat med uppskattningsvis 4-6 dB. Någon annan som har en idé kring detta?

EDIT:
Rättat fel som jag skrev eller skit in skit ut...
Mer av detta finns här: https://www.exmag.se/
Människan värmer upp Jorden, nu måst vi se till att stoppa uppvärmningen innan det går riktigt illa.

Neuhausen
 
Inlägg: 996
Blev medlem: 2023-07-12

Re: GhostReflex - Ytterligare en ny högtalare

Inläggav Neuhausen » 2025-11-24 00:39

Är det samma med och utan hornet inkopplat?

Om du har något i rummet som gör att det blir starkt på de frekvenserna så antar jag att det blir värre än om det är högtalarna som är lite starka i det området.

Användarvisningsbild
exmag
 
Inlägg: 5337
Blev medlem: 2021-01-12

Re: GhostReflex - Ytterligare en ny högtalare

Inläggav exmag » 2025-11-24 01:02

Jag skrev ett långt svar så råkade jag stänga webbläsaren :(

Tal-ljud låter detsamma oavsett om hornet är på eller inte (alltså normal nivå).
Räknar jag på var baffelsteget borde ligga med denna formel, 11 600/bredd i cm, kommer jag fram till att baffelsteget ligger mellan 130 och 300 Hz beroende på hur man räknar. Den lägre frekvensen är om jag tar med bokhyllans bredd som högtalaren står kloss an mot. Det är exakt där jag sänkte nivå och fick det att låta bättre. Så det kan vara baffelsteget, dvs att baffeln förstärker vissa frekvenser beroende på hur bred högtalaren är.
Mer av detta finns här: https://www.exmag.se/
Människan värmer upp Jorden, nu måst vi se till att stoppa uppvärmningen innan det går riktigt illa.

Användarvisningsbild
exmag
 
Inlägg: 5337
Blev medlem: 2021-01-12

Re: GhostReflex - Ytterligare en ny högtalare

Inläggav exmag » 2025-11-24 01:15

Här här har jag gjort en mätning med bara basmellan-elementet maximalt utjämnat och lagt in baffelsteget. Därefter har jag lagt in frekvenskurvan för bara elementet (tillverkarens) och nivåanpassat den vid 1kHz:
baffelsteg.png
baffelsteg.png (65.05 KiB) Visad 952 gånger


Jag behöver alltså lägga in en sänkning i delningsfiltret. Får räkna på det. Kanske någon har tips?
Mer av detta finns här: https://www.exmag.se/
Människan värmer upp Jorden, nu måst vi se till att stoppa uppvärmningen innan det går riktigt illa.

Neuhausen
 
Inlägg: 996
Blev medlem: 2023-07-12

Re: GhostReflex - Ytterligare en ny högtalare

Inläggav Neuhausen » 2025-11-24 01:21

Baffelsteget är tvärtom, baffeln slutar stödja elementet vid lägre frekvenser och gör att man behöver höja nivån dår. Men många filter har baffelstegskompensation, vilket jag gissar på att du inte behöver lika mycket av på grund av högtalarens design.

Hur simulerar filtret i Vituixcad?

Användarvisningsbild
exmag
 
Inlägg: 5337
Blev medlem: 2021-01-12

Re: GhostReflex - Ytterligare en ny högtalare

Inläggav exmag » 2025-11-24 02:37

Jo, men mätningen visar på att nivån ökat pga baffelsteg, tror jag. Skall mäta mer. Exemplet var ett tidigare filer.
Jag använder befintliga kopplingscheman i Vituixcad som jag ändrar tills det passar min högtalare. Jag har också byggt från vitt papper.
Mer av detta finns här: https://www.exmag.se/
Människan värmer upp Jorden, nu måst vi se till att stoppa uppvärmningen innan det går riktigt illa.

Neuhausen
 
Inlägg: 996
Blev medlem: 2023-07-12

Re: GhostReflex - Ytterligare en ny högtalare

Inläggav Neuhausen » 2025-11-24 03:51

Jag får känslan att det är ett 8 ohm filter, var det inte 4ohm element du använde till sist? Provar jag det med en 4 ohm SB17NBAC i Vituixcad så blir det väldigt starkt i området du upplever problem i.

Användarvisningsbild
exmag
 
Inlägg: 5337
Blev medlem: 2021-01-12

Re: GhostReflex - Ytterligare en ny högtalare

Inläggav exmag » 2025-11-24 04:48

OK!
Jag har 4 ohm i basen och två 4 ohms diskanter= 8ohm.
Mer av detta finns här: https://www.exmag.se/
Människan värmer upp Jorden, nu måst vi se till att stoppa uppvärmningen innan det går riktigt illa.

Användarvisningsbild
exmag
 
Inlägg: 5337
Blev medlem: 2021-01-12

Re: GhostReflex - Ytterligare en ny högtalare

Inläggav exmag » 2025-11-24 05:09

Nu börjar det låta riktigt bra!
Jag sänkte kurvan under ca 600Hz och ökade över. Fick bukt med baffelsteg och fick en jämnhöjd diskant.
Men allt är inte guld som glimmar, metoden att höja registret över 600 Hz sänkte impedansen med 2 ohm. Får fixa det till nästa gång.
Hade inte tid att göra färdigt, kl 04:00 får räcka.

Turkos innan ändring.
Grön efter ändring.
Mätt 1 m bort.
2025-11-24-0405 Delningsfilter 8 ändrat till 8.1.jpg
2025-11-24-0405 Delningsfilter 8 ändrat till 8.1.jpg (156.37 KiB) Visad 939 gånger
Mer av detta finns här: https://www.exmag.se/
Människan värmer upp Jorden, nu måst vi se till att stoppa uppvärmningen innan det går riktigt illa.

Användarvisningsbild
exmag
 
Inlägg: 5337
Blev medlem: 2021-01-12

Re: GhostReflex - Ytterligare en ny högtalare

Inläggav exmag » 2025-11-24 11:54

Så här ser det ut när jag mäter. I detta fall diskanten 104 mm bort (= diam x 4):
20251124_015320.jpg
20251124_015320.jpg (65.07 KiB) Visad 894 gånger
Mer av detta finns här: https://www.exmag.se/
Människan värmer upp Jorden, nu måst vi se till att stoppa uppvärmningen innan det går riktigt illa.

Användarvisningsbild
exmag
 
Inlägg: 5337
Blev medlem: 2021-01-12

Re: GhostReflex - Ytterligare en ny högtalare

Inläggav exmag » 2025-11-25 03:22

Har jobbat 10-12 timmar med mätning/justering/mätning/blivit förbannad/blivit glad/gett upp/kommit tillbaka osv, ja, ni vet.
Detta är det bästa jag lyckats få fram tills nu. Mäter i ett 10m2 rum så allt under 300 Hz stämmer inte alls. Impedansen ligger inte under ca 4ohm någonstans:
2025-11-25-0213-Bästa hittils.jpg
2025-11-25-0213-Bästa hittils.jpg (136.34 KiB) Visad 794 gånger


Skulle vilja få lite input. En sak jag gått bet på är att sänka eller höja nivån för en bit av frekvenskurvan. Kondingar, spolar och allt det andra är ett väldig trubbigt verktyg. Det går utmärkt att dela två element från varandra men att sänka eller höja, låt oss säga ett omfång på 1kHz är inte bara svårt, det påverkar en massa annat inte minst impedansen som kan gå i botten. Hur gör ni om ni exempelvis vill få området från 200Hz till 500Hz sänkt eller höjt?
Mer av detta finns här: https://www.exmag.se/
Människan värmer upp Jorden, nu måst vi se till att stoppa uppvärmningen innan det går riktigt illa.

Användarvisningsbild
exmag
 
Inlägg: 5337
Blev medlem: 2021-01-12

Re: GhostReflex - Ytterligare en ny högtalare

Inläggav exmag » 2025-11-25 03:42

Slutade natten med att lyssna på musik i stereo med en högtalare..
Elementen jag köpte är verkligen bra. Lyssnade på en porlande bäck, lät som om bäcken rann mellan mina fötter, på riktigt.
Tal låter nu väldigt bra både från män och kvinnor. De här elementen är mycket bättre än sitt pris.
Mer av detta finns här: https://www.exmag.se/
Människan värmer upp Jorden, nu måst vi se till att stoppa uppvärmningen innan det går riktigt illa.

Användarvisningsbild
juanth
 
Inlägg: 3976
Blev medlem: 2012-04-18
Ort: Sthlm

Re: GhostReflex - Ytterligare en ny högtalare

Inläggav juanth » 2025-11-25 09:40

När jag ser din bild på hur du mäter så blir jag fundersam. Du bör mäta i lyssningsriktning. Tonkurvan inklusive delningar kommer att se mycket olika ut mätt som på din bild. Är inte lyssningsaxis mer så här?
IMG_7082.jpeg
IMG_7082.jpeg (791.41 KiB) Visad 767 gånger


Närfält kan man mäta i men det är stor risk att det inte ger en korrekt bild av vad som händer på, säg, 1-1,5 m. Vågfronten har ännu inte fullt ut hunnit umgås med baffel och övrig omgivning så att säga. Det är också väldigt mycket mer noga med avstånd på nära mätningar. Risken är stor att det skiljer mycket i uppmätt amplitud (och därmed även delningsfrekvens) genom att du råkar befinna dig på 12,5 cm istf 10.

Mäta med tidsfönster ger möjlighet att mäta på längre håll. Alternativt mäta utomhus. Det finns andra sätt också. I:or har I någon tråd beskrivit hur du mäter med högtalaren liggande på golv tex.

Detta med baffelstegets påverkan bör du försöka få bättre förståelse för. Om du väljer att inte göra som det först var tänkt, att ha högtalaren mot vägg så kommer baffelsteget att ge mycket mer påverkan. Det är svårt att se hur nära de står just nu bara genom att se på bilder. Sedan så blir även bokhyllan en del av konstruktionen om den står i liv med baffeln. Men om där finns ett avstånd till vägg bakom så ersätter den inte en fullt väggnära placering. Ljud tar sig runt bakom baffeln, återvänder och ger destruktiv påverkan.
Det kan du räkna på här: http://tripp.com.au/sbir.htm


Baffel step: https://web.archive.org/web/20211024065 ... s/BDL.html

IMG_7087.png
IMG_7087.png (430.11 KiB) Visad 767 gånger
Mvh Johan

Orthoakustiska öron. Bor i Sörmland och ibland i Sthlm

Styrelseledamot sedan maj 2024 i Stiftelsen Stig Carlsson.

Användarvisningsbild
juanth
 
Inlägg: 3976
Blev medlem: 2012-04-18
Ort: Sthlm

Re: GhostReflex - Ytterligare en ny högtalare

Inläggav juanth » 2025-11-25 10:05

200-500Hz är precis där du kommer att få utsläckning beroende på vägg bakom högtalaren. Beroende på exakt avstånd då förstås. 20 cm =286 Hz, 30 cm =429Hz
Om du mäter i elementens nollgradersriktning och i skydd av bokhyllan så kommer du inte se den påverkan lika tydligt.
Mvh Johan

Orthoakustiska öron. Bor i Sörmland och ibland i Sthlm

Styrelseledamot sedan maj 2024 i Stiftelsen Stig Carlsson.

Användarvisningsbild
exmag
 
Inlägg: 5337
Blev medlem: 2021-01-12

Re: GhostReflex - Ytterligare en ny högtalare

Inläggav exmag » 2025-11-25 11:31

Tack för länkarna, de skall jag ta mig en titt på.

Mätmikrofonen i bilden är inte där jag mäter, den står där för att vara fotogenisk.
Jag mäter på lite olika sätt som jag utvecklat själv/och eller läst mig till. Jag kommer att skriva om det senare.
I korthet drar jag en linje från lyssningsplatsen till mellan bas och diskant. Jag mäter först från lyssningsplats och flyttar sedan mikrofonen närmare i ca 50 cm steg tills jag mäter 1 cm från membranen. Sedan mäter jag från sträckan av membranens diameter x4 och sätter ihop dem som jag senare skall visa. Fungerar väldigt bra. Jag har tidigare mätt så på en känd högtalare och jämfört med andras ekofri rumsmätningar av samma högtalare. Som sagt, jag skall visa senare hur jag gör.

Vad det gäller baffelsteg har jag aldrig brytt mig om fenomenet i sig. Jag justerar filtret tills jag tycker det ser bra ut och låter bra. I det ligger baffelsteg och annat med. Men jag skall läsa länken om det som du bifogade. Skadar inte att lära sig mer. Min högtalare visar inte någon stegring alls pga baffelsteg där jag mäter nu vilket jag tidigare trodde som jag skrev om här ovan.

Det som kan vara lite problematiskt är, som du också nämner, avståndet till väggen. Jag vill att den skall fungera både mot väggen och max 30cm från väggen. Möjligen kommer jag ha brytare/potentiometer eller liknande som man kan använda för att ställa om filtret för var den står.

Ytterligare problem är att den hos mig står kloss an mot en bokhylla. Å andra sidan kan bokhyllan simulera att den står mot en vägg och göra saken bättre. Avståndet mellan högtalaren och väggen bakom har jag försökt lösa genom att hela baksidan av högtalaren är dämpad med 40 mm glasull. Jag skall mäta där bakom för att se hur det blivit.

När högtalarna stått på plats och jag lyssnat tycker jag mig höra en bra balans och inga konstigheter alls. Jag hade problem med frekvenser mellan 100 och 400 Hz. Men när jag började mäta upptäckte jag att just den delen av frekvenskurvan var upplyft vilket jag numera justerat i delningsfiltret.

Denna högtalare fungerar inte som andra fyrkantiga högtalare. Jag har dämpat tidiga reflexer och kantreflexer är mer komplicerade, kanske till det bättre.

Det jag har problem med, som jag hade förr också, är att delningsfilter är tjurskalliga att reglera med. De följer inte alltid det man tror eller räknar fram. Man får förlita sig på hörseln vilket för mig inte är det bästa instrumentet men än så länge har den biten fungerar någorlunda.
Mer av detta finns här: https://www.exmag.se/
Människan värmer upp Jorden, nu måst vi se till att stoppa uppvärmningen innan det går riktigt illa.

Användarvisningsbild
exmag
 
Inlägg: 5337
Blev medlem: 2021-01-12

Re: GhostReflex - Ytterligare en ny högtalare

Inläggav exmag » 2025-11-25 11:59

Den här länken var väldigt bra: http://tripp.com.au/sbir.htm
Jag har skrivit in mina uppgifter i kalkylatorn. Vad jag kan se kanske det stämmer en aning med vad jag kan se från min högtalare i rummet men det är så mycket annat som inte tas med i beräkningarna så det går inte att få det till att stämma helt. Här får man lyssna sig fram till lösningar om man upplever det som problem.

Köper man mycket dyra väl utvecklade högtalare där de tagit hänsyn till precis alla delar av teorier kommer det inte längre fungerar i andra rum där högtalaren inte utvecklats i. Skall man vara nitiskt måste konstruktören följa med köpet av högtalare och på plats justera allt igen. Frågan är om det är önskvärt eller ens rätt väg att gå. Är det inte lite charmigt med de egenskaper högtalare får i sitt rum? Jag tror inte på att justera in varje tänkbart eller uppmätt fel. Risken är att det blir som med högtalaren "Renässans" tidigt 80-tal som hade ett av de mest komplicerad delningsfilter jag sett. En otroligt bra högtalare, om inte den bästa, när man spelar upp akustiska instrument rätt inspelat. Men faller platt när man spelar rockmusik mm. Kan det vara så att en bra högtalare inte får utvecklas bara teoretiskt utan måste ha vissa teoretiska "defekter" för att låta levande med all slags musik och låta bra hos de flesta? Jag tror det är så.
Mer av detta finns här: https://www.exmag.se/
Människan värmer upp Jorden, nu måst vi se till att stoppa uppvärmningen innan det går riktigt illa.

Användarvisningsbild
I-or
Herr Ekvalisator
 
Inlägg: 8059
Blev medlem: 2020-08-30

Re: GhostReflex - Ytterligare en ny högtalare

Inläggav I-or » 2025-11-25 13:26

Olive har via omfattande lyssningstest visat att preferenserna för högtalare med konstant frifältsfrekvensgång och jämn spridning är mycket tydliga.

Rummets inverkan hanterar man lämpligen via ekvalisering - för frekvenser upp till 500 Hz bör man mäta ofönstrat i lyssningspositionen och ratta in en konstant frekvensgång med en liten förhöjning om ca 3 dB under 50 Hz.

Man bör för övrigt inte fastna i förstareflektionernas inverkan på frekvensgången. Rummet har typiskt 6 begränsningsytor och ljudvågorna studsar runt något hundratal meter innan de har dämpats med 60 dB. Så här kan det se ut för en punktkälla om man bara tar med de närmaste ytorna och om man tar med samtliga reflektioner:

Room reflections.png
Room reflections.png (26.75 KiB) Visad 688 gånger
Teknisk konsult inom akustik och audioteknik

Användarvisningsbild
exmag
 
Inlägg: 5337
Blev medlem: 2021-01-12

Re: GhostReflex - Ytterligare en ny högtalare

Inläggav exmag » 2025-11-25 18:32

Tack I-or!
Tycker mig känna igen en del av detta genom mina mätningar. Skall jämföra bättre senare.
Mer av detta finns här: https://www.exmag.se/
Människan värmer upp Jorden, nu måst vi se till att stoppa uppvärmningen innan det går riktigt illa.

Användarvisningsbild
exmag
 
Inlägg: 5337
Blev medlem: 2021-01-12

Re: GhostReflex - Ytterligare en ny högtalare

Inläggav exmag » 2025-11-26 00:21

Jag håller på med tal-ljud i högtalaren.
Min nya låter aningens mörk medan min B&W DM4 låter ljusare:
2025-11-25-2314- Jämförelse baselement- GhostReflex=GRÖN och  BoW DM4=BLÅ.jpg
2025-11-25-2314- Jämförelse baselement- GhostReflex=GRÖN och BoW DM4=BLÅ.jpg (165.99 KiB) Visad 581 gånger


Här ser man en mätning jämnt med baffel framför baselementen i de båda högtalarna.
Man ser på frekvenskurvan att DM4:an är ljusare med en svacka vid 200-300 Hz och ett lyft mellan 2- och 3kHz. Delningsfrekvensen verkar ligga 1kHz högre i DM4.

Jag tycker att man skall sträva efter en rak frekvenskurva. Kurvorna anger ungefär samma baffelstegsdämpning i filtren.
Kul att se att mitt baselement inte svänger omkring som DM4:ans gör.

Någon mer som tycker man skall sträva efter en rak kurva?
Mer av detta finns här: https://www.exmag.se/
Människan värmer upp Jorden, nu måst vi se till att stoppa uppvärmningen innan det går riktigt illa.

Användarvisningsbild
exmag
 
Inlägg: 5337
Blev medlem: 2021-01-12

Re: GhostReflex - Ytterligare en ny högtalare

Inläggav exmag » 2025-11-26 01:43

Jag har testat med att införa ett filter (ett motstånd) för nivån mellan 100 och 600Hz. Genom att variera
detta motstånd kan man sänka nivån mellan 100 och 600Hz:
2025-11-26-0031 Tal-ljud olika motstånd.jpg
2025-11-26-0031 Tal-ljud olika motstånd.jpg (166.18 KiB) Visad 576 gånger


Efter att A-B lyssnat mellan de olika högtalarna och lyssnat med och utan och med olika motstånd har jag bestämt mig för att använda 4 ohm här.
Möjligen lägger jag till en omkopplare så att jag kan välja mellan olika nivåer.

EDIT:
Det får definitivt bli en omkopplare. Nu har jag lyssnat på musik och det blir sämre med motstånd medan talåtergivning blir bättre. Nu hör jag inte så bra längre så öronen kan spela mig ett spratt här. Jag får ha en omkopplare och när jag bestämt mig tar jag bort den.
Senast redigerad av exmag 2025-11-26 02:40, redigerad totalt 1 gång.
Mer av detta finns här: https://www.exmag.se/
Människan värmer upp Jorden, nu måst vi se till att stoppa uppvärmningen innan det går riktigt illa.

Användarvisningsbild
exmag
 
Inlägg: 5337
Blev medlem: 2021-01-12

Re: GhostReflex - Ytterligare en ny högtalare

Inläggav exmag » 2025-11-26 02:38

Håller nu på att jobba med basen i högtalaren.
Började med att lyssna på några basrika låter varvid In "The Air Tonight" -med Phil Collins är en av de häftigaste.
Basen ligger tyst i bakgrunden nere vid 20-30Hz och visar verkligen vad en högtalare klarar där nere.

Efter att lyssnat ett tag och jämfört med B&W DM4 som är en relativt basrik högtalare, kan jag säga att min högtalare är bra nog. DM4:an hänger inte med alls, hör inget av den där djupa basen i den.

EDIT:
Ni får inte skratta nu:
Jag tyckte att DM4 presterade mycket sämre än jag var van vid. De är normalt ganska bastunga kring 50-100 Hz. Jag blev lite besviken på dem så jag tog bort baselementet för att se om dämpmaterialet ligger rätt. Det låg inte rätt, inte konstigt för det fanns inget dämpmaterial i den alls... :oops: Jag måste ha plockat ut det av någon anledning. Jag slänger inte sådant så det ligger någonstans. Får leta efter det och lägga tillbaka. Den skall vara helt fylld av fårull. Lådans princip är "Mass loaded" så utan helt fylld av dämp fungerar inte basen alls.
Mer av detta finns här: https://www.exmag.se/
Människan värmer upp Jorden, nu måst vi se till att stoppa uppvärmningen innan det går riktigt illa.

Användarvisningsbild
gflar
 
Inlägg: 1705
Blev medlem: 2012-05-13

Re: GhostReflex - Ytterligare en ny högtalare

Inläggav gflar » 2025-11-26 09:28

Fniss :)

Användarvisningsbild
exmag
 
Inlägg: 5337
Blev medlem: 2021-01-12

Re: GhostReflex - Ytterligare en ny högtalare

Inläggav exmag » 2025-11-26 10:56

:wink:
Mer av detta finns här: https://www.exmag.se/
Människan värmer upp Jorden, nu måst vi se till att stoppa uppvärmningen innan det går riktigt illa.

Användarvisningsbild
exmag
 
Inlägg: 5337
Blev medlem: 2021-01-12

Re: GhostReflex - Ytterligare en ny högtalare

Inläggav exmag » 2025-11-26 11:29

Länken till låten med lågbas, den visar i bild Basens Hz:
https://www.youtube.com/watch?v=D0U5qunTUJk
Mer av detta finns här: https://www.exmag.se/
Människan värmer upp Jorden, nu måst vi se till att stoppa uppvärmningen innan det går riktigt illa.

Användarvisningsbild
Johan_Lindroos
Mr Cliffhanger
 
Inlägg: 9939
Blev medlem: 2003-09-17
Ort: Stockholm

Re: GhostReflex - Ytterligare en ny högtalare

Inläggav Johan_Lindroos » 2025-11-26 12:05

exmag skrev:Jag håller på med tal-ljud i högtalaren.
Min nya låter aningens mörk medan min B&W DM4 låter ljusare:
2025-11-25-2314- Jämförelse baselement- GhostReflex=GRÖN och BoW DM4=BLÅ.jpg


Här ser man en mätning jämnt med baffel framför baselementen i de båda högtalarna.
Man ser på frekvenskurvan att DM4:an är ljusare med en svacka vid 200-300 Hz och ett lyft mellan 2- och 3kHz. Delningsfrekvensen verkar ligga 1kHz högre i DM4.

Jag tycker att man skall sträva efter en rak frekvenskurva. Kurvorna anger ungefär samma baffelstegsdämpning i filtren.
Kul att se att mitt baselement inte svänger omkring som DM4:ans gör.

Någon mer som tycker man skall sträva efter en rak kurva?


Vad är mätavståndet? Om det är mätt på nära håll ser det ut som man kan förvänta. Beroende på hur baffelstödet fungerar med din placering kan det vara så att du har för mycket baffelstödsdämpning (om det är mätt någon meter bort eller så).
Ordförande i Ljudtekniska Sällskapet sedan 17:e april 2025

Användarvisningsbild
Johan_Lindroos
Mr Cliffhanger
 
Inlägg: 9939
Blev medlem: 2003-09-17
Ort: Stockholm

Re: GhostReflex - Ytterligare en ny högtalare

Inläggav Johan_Lindroos » 2025-11-26 12:06

exmag skrev:Jag har testat med att införa ett filter (ett motstånd) för nivån mellan 100 och 600Hz. Genom att variera
detta motstånd kan man sänka nivån mellan 100 och 600Hz:
2025-11-26-0031 Tal-ljud olika motstånd.jpg


Efter att A-B lyssnat mellan de olika högtalarna och lyssnat med och utan och med olika motstånd har jag bestämt mig för att använda 4 ohm här.
Möjligen lägger jag till en omkopplare så att jag kan välja mellan olika nivåer.

EDIT:
Det får definitivt bli en omkopplare. Nu har jag lyssnat på musik och det blir sämre med motstånd medan talåtergivning blir bättre. Nu hör jag inte så bra längre så öronen kan spela mig ett spratt här. Jag får ha en omkopplare och när jag bestämt mig tar jag bort den.


Du får ursäkta mig, men jag undrar om du är färgblind? :oops:
Ordförande i Ljudtekniska Sällskapet sedan 17:e april 2025

Användarvisningsbild
RogerGustavsson
 
Inlägg: 23834
Blev medlem: 2004-05-02
Ort: Huskvarna

Re: GhostReflex - Ytterligare en ny högtalare

Inläggav RogerGustavsson » 2025-11-26 13:30

exmag skrev:Länken till låten med lågbas, den visar i bild Basens Hz:
https://www.youtube.com/watch?v=D0U5qunTUJk



Märklig version, den till vänster och till höger originalet (där Tidal sänkt totalnivån med några dB).

Skärmbild 2025-11-26 122842.png
Skärmbild 2025-11-26 122842.png (340.91 KiB) Visad 463 gånger


Användarvisningsbild
exmag
 
Inlägg: 5337
Blev medlem: 2021-01-12

Re: GhostReflex - Ytterligare en ny högtalare

Inläggav exmag » 2025-11-26 15:41

Johan_Lindroos skrev:
exmag skrev:Jag håller på med tal-ljud i högtalaren.
Min nya låter aningens mörk medan min B&W DM4 låter ljusare:
2025-11-25-2314- Jämförelse baselement- GhostReflex=GRÖN och BoW DM4=BLÅ.jpg


Här ser man en mätning jämnt med baffel framför baselementen i de båda högtalarna.
Man ser på frekvenskurvan att DM4:an är ljusare med en svacka vid 200-300 Hz och ett lyft mellan 2- och 3kHz. Delningsfrekvensen verkar ligga 1kHz högre i DM4.

Jag tycker att man skall sträva efter en rak frekvenskurva. Kurvorna anger ungefär samma baffelstegsdämpning i filtren.
Kul att se att mitt baselement inte svänger omkring som DM4:ans gör.

Någon mer som tycker man skall sträva efter en rak kurva?


Vad är mätavståndet? Om det är mätt på nära håll ser det ut som man kan förvänta. Beroende på hur baffelstödet fungerar med din placering kan det vara så att du har för mycket baffelstödsdämpning (om det är mätt någon meter bort eller så).

1 meter.
Det viktiga är inte här hur kurvan ser ut utan vad som ändras när jag ändrar komponenter. Jag mäter i ett 10m2 rum med en massa grejer runt omkring.
Mer av detta finns här: https://www.exmag.se/
Människan värmer upp Jorden, nu måst vi se till att stoppa uppvärmningen innan det går riktigt illa.

FöregåendeNästa

Återgå till DIY-forum


Vilka är online

Användare som besöker denna kategori: Inga registrerade användare och 20 gäster