Dumma frågor om klass A och annat

Hur funkar tekniken bakom bra hifi?

Moderator: Redaktörer

MoonMartin
 
Inlägg: 253
Blev medlem: 2023-12-02

Dumma frågor om klass A och annat

Inläggav MoonMartin » 2025-11-23 16:38

Hej!
Jag har ett 2 x 50 W klass A-slutsteg. I samband med det har jag ett par dumma frågor.
Jag köpte en effektmätare och den visar slutsteget drar ca 170-180 W.
1. Hur är tumregeln för total effektförbrukning i ren klass A? Uteffekt x 3 = total effektförbrukning eller är det 2x?
Senast redigerad av MoonMartin 2025-11-25 17:46, redigerad totalt 2 gånger.

Användarvisningsbild
pingvinen
 
Inlägg: 4133
Blev medlem: 2005-07-04
Ort: Stockholm

Re: Dumma frågor om klass A och annat

Inläggav pingvinen » 2025-11-23 17:31

Klass A 25% verkningsgrad så det drar fyra ggr mer än uteffekten.

Är elräkningen så betungande? Ca 100 W extra som blir värme. Det blir på ett dygn 2,4 kWh om du aldrig stänger av det. Du kan stänga av när du inte lyssnar så minskar förbrukningen.

Imperial-Blomman
 
Inlägg: 2370
Blev medlem: 2022-11-10

Re: Dumma frågor om klass A och annat

Inläggav Imperial-Blomman » 2025-11-23 19:34

MoonMartin skrev:Är det OK att ha ett avstängt slutsteg inkopplat till högtalarna (Quad ESL-988) med anslutna högtalarkablar eller är det bättre att ta ut kablarna ur det ej använda (och avstängda) slutsteget och bara låta dem vara anslutna till högtalarna?


Hur menar du?
Vill du dra ur högtalarkablarna varje gång du lyssnat klart?
Deltidare på Hifikit.

OA-52-PS, OS-52V, OA-116, OA-12, OA-50, OA-5-II mfl högtalare drivet m rör å trisse steg.

MoonMartin
 
Inlägg: 253
Blev medlem: 2023-12-02

Re: Dumma frågor om klass A och annat

Inläggav MoonMartin » 2025-11-23 19:45

Hur beräknar man effektförbrukningen i viloläge?
Tycker 170 W verkar lågt om klass A är maxat och inte går in i AB senare.

HakanC
 
Inlägg: 121
Blev medlem: 2016-12-04

Re: Dumma frågor om klass A och annat

Inläggav HakanC » 2025-11-23 20:20

MoonMartin skrev:Hej!
Jag har en 2 x 50 W klass A-slutsteg. I samband med det har jag ett par dumma frågor.
Jag köpte en effektmätare och den visar slutsteget drar ca 170-180 W.

pingvinen skrev:Klass A 25% verkningsgrad så det drar fyra ggr mer än uteffekten.

Betyder det då att vid 170 W effektförbrukning lämnar förstärkaren ~20 W i klass A?

MoonMartin
 
Inlägg: 253
Blev medlem: 2023-12-02

Re: Dumma frågor om klass A och annat

Inläggav MoonMartin » 2025-11-23 20:30

Imperial-Blomman skrev:
MoonMartin skrev:Är det OK att ha ett avstängt slutsteg inkopplat till högtalarna (Quad ESL-988) med anslutna högtalarkablar eller är det bättre att ta ut kablarna ur det ej använda (och avstängda) slutsteget och bara låta dem vara anslutna till högtalarna?


Hur menar du?
Vill du dra ur högtalarkablarna varje gång du lyssnat klart?


Jag har två slutsteg, 909 och ett klass A som drar en massa ström.
Vid närmare eftertanke är det nog bäst att ta ut kabeln och bara ha ett par anslutna till slutsteget som används. Glöm det. :D

MoonMartin
 
Inlägg: 253
Blev medlem: 2023-12-02

Re: Dumma frågor om klass A och annat

Inläggav MoonMartin » 2025-11-23 21:00

HakanC skrev:
MoonMartin skrev:Hej!
Jag har en 2 x 50 W klass A-slutsteg. I samband med det har jag ett par dumma frågor.
Jag köpte en effektmätare och den visar slutsteget drar ca 170-180 W.

pingvinen skrev:Klass A 25% verkningsgrad så det drar fyra ggr mer än uteffekten.

Betyder det då att vid 170 W effektförbrukning lämnar förstärkaren ~20 W i klass A?


Lyste in i steget och ser att det har åtta sluttrissor per kanal. Om det stämmer är det varianten med 2x100 W, inte 2x50 W, vilket gör 170 W förbrukning i viloläge ännu underligare.
Är bias nedskruvad till just 2x20 W i klass A?

Imperial-Blomman
 
Inlägg: 2370
Blev medlem: 2022-11-10

Re: Dumma frågor om klass A och annat

Inläggav Imperial-Blomman » 2025-11-23 23:25

MoonMartin skrev:
Imperial-Blomman skrev:
MoonMartin skrev:Är det OK att ha ett avstängt slutsteg inkopplat till högtalarna (Quad ESL-988) med anslutna högtalarkablar eller är det bättre att ta ut kablarna ur det ej använda (och avstängda) slutsteget och bara låta dem vara anslutna till högtalarna?


Hur menar du?
Vill du dra ur högtalarkablarna varje gång du lyssnat klart?


Jag har två slutsteg, 909 och ett klass A som drar en massa ström.
Vid närmare eftertanke är det nog bäst att ta ut kabeln och bara ha ett par anslutna till slutsteget som används. Glöm det. :D


:) :)
Deltidare på Hifikit.

OA-52-PS, OS-52V, OA-116, OA-12, OA-50, OA-5-II mfl högtalare drivet m rör å trisse steg.

Neuhausen
 
Inlägg: 1062
Blev medlem: 2023-07-12

Re: Dumma frågor om klass A och annat

Inläggav Neuhausen » 2025-11-24 00:34

Att koppla ihop två förstärkare är nästan garanterat att gå riktigt dåligt. En förutsättning att det skall fungera är att båda förstärkarna har relä på utgången och att man NOGA kollar så att polariteten på dem är samma. Annars är risken att man driver signalen från ena förstärkaren rakt i jord på den andra. Det förutsätter att man aldrig råkar slå på båda samtidigt. Så det är en väldigt dålig ide.

Många förstärkare har INTE relä på utgången.

Det enda vettiga är en extern högtalarväxel.

MoonMartin
 
Inlägg: 253
Blev medlem: 2023-12-02

Re: Dumma frågor om klass A och annat

Inläggav MoonMartin » 2025-11-24 13:44

Neuhausen skrev:Att koppla ihop två förstärkare är nästan garanterat att gå riktigt dåligt. En förutsättning att det skall fungera är att båda förstärkarna har relä på utgången och att man NOGA kollar så att polariteten på dem är samma. Annars är risken att man driver signalen från ena förstärkaren rakt i jord på den andra. Det förutsätter att man aldrig råkar slå på båda samtidigt. Så det är en väldigt dålig ide.

Många förstärkare har INTE relä på utgången.

Det enda vettiga är en extern högtalarväxel.


Tack. Det är redan nedlagt.
Om en högtalakabel ligger lös på golvet med öppna anslutningar och samtidigt är ansluten till högtalaren som nu drivs av den andra förstärkaren kan den i olyckliga fall kortsluta den aktiva förstärkarens utgång.

Nu ligger intresset på viloströmmen i klass A...

Användarvisningsbild
Johan_Lindroos
Mr Cliffhanger
 
Inlägg: 9957
Blev medlem: 2003-09-17
Ort: Stockholm

Re: Dumma frågor om klass A och annat

Inläggav Johan_Lindroos » 2025-11-24 16:45

MoonMartin skrev:Hej!
Jag har en 2 x 50 W klass A-slutsteg. I samband med det har jag ett par dumma frågor.
Jag köpte en effektmätare och den visar slutsteget drar ca 170-180 W.
1. Hur är tumregeln för total effektförbrukning i ren klass A? Uteffekt x 3 = total effektförbrukning eller är det 2x?

Effektmätaren talar även om att jag kommer att få ca. dubbel-tredubbel elräkning, därför tänkte jag använda mitt Quad 909 när jag bara kör bakgrundsmusik eller tv-ljud.
(Högtalarna har både banankontakter och skruvklämma i ett. Syftet är att minimera kluddet med två par kablar.)

2. Är det OK att ha ett avstängt slutsteg inkopplat till högtalarna (Quad ESL-988) med anslutna högtalarkablar eller är det bättre att ta ut kablarna ur det ej använda (och avstängda) slutsteget och bara låta dem vara anslutna till högtalarna?



A-ha, då förstår jag. Du har alltså all belysning i form av stearinljus hemma, kylskåp med is, vevdriven radioapparat, vedspis, eldstad för värme, ingen TV, sopborste, tandborste, rakhyvel, kallvatten, solpanelladdare till mobilen, ingen stationär dator, och använder alltså enbart två olika slutsteg kopplade till elnätet.
Ordförande i Ljudtekniska Sällskapet sedan 17:e april 2025

MoonMartin
 
Inlägg: 253
Blev medlem: 2023-12-02

Re: Dumma frågor om klass A och annat

Inläggav MoonMartin » 2025-11-24 17:51

Har du inget vettigt att bidra med så kan du väl knipa och i stället öva på läsförståelse.

Användarvisningsbild
Morello
 
Inlägg: 36551
Blev medlem: 2003-05-19
Ort: Stockholm/Täby

Re: Dumma frågor om klass A och annat

Inläggav Morello » 2025-11-24 18:19

Det går inte att koppla ihop slutstegets utgångar.

Ett slutsteg om 50 W av trad. push/pull-typ har en matningsspänning om cirka +/-30 V

Viloströmmen för att medge klass A-drift i 8 ohm uppgår till cirka 2 A, vilket medför en totalt viloförlust om mer än 240 W.
Driver: www.sybariteaudio.se
-Innehar F-skattsedel-

”Messen ist Wissen, aber messen ohne Wissen ist kein Wissen”

"Es ist noch kein Meister vom Himmel gefallen"

MoonMartin
 
Inlägg: 253
Blev medlem: 2023-12-02

Re: Dumma frågor om klass A och annat

Inläggav MoonMartin » 2025-11-24 19:40

Tack för information. Du menar 1 A per kanal och räknar helt enkelt P=U*I?
Om matningsspänningen i mitt fall är +/-32 V och effektförbrukningen ca. 160 W (80 W per kanal), vilken viloström får du då? (Jag har räknat men kommer fel, därför frågar jag.)
Det verkar dessutom som mitt slutsteg är varianten 2x100 W.

Användarvisningsbild
Morello
 
Inlägg: 36551
Blev medlem: 2003-05-19
Ort: Stockholm/Täby

Re: Dumma frågor om klass A och annat

Inläggav Morello » 2025-11-24 19:55

Nej, två ampedros per kanal mulitplicerat med 60 volt!
Driver: www.sybariteaudio.se
-Innehar F-skattsedel-

”Messen ist Wissen, aber messen ohne Wissen ist kein Wissen”

"Es ist noch kein Meister vom Himmel gefallen"

Användarvisningsbild
RogerGustavsson
 
Inlägg: 23916
Blev medlem: 2004-05-02
Ort: Huskvarna

Re: Dumma frågor om klass A och annat

Inläggav RogerGustavsson » 2025-11-24 20:58

MoonMartin skrev:Tack för information. Du menar 1 A per kanal och räknar helt enkelt P=U*I?
Om matningsspänningen i mitt fall är +/-32 V och effektförbrukningen ca. 160 W (80 W per kanal), vilken viloström får du då? (Jag har räknat men kommer fel, därför frågar jag.)
Det verkar dessutom som mitt slutsteg är varianten 2x100 W.


Är det verkligen möjligt med den matningsspäningen?

MoonMartin
 
Inlägg: 253
Blev medlem: 2023-12-02

Re: Dumma frågor om klass A och annat

Inläggav MoonMartin » 2025-11-24 21:43

RogerGustavsson skrev:Är det verkligen möjligt med den matningsspäningen?

Vad syftar du på?

Användarvisningsbild
Morello
 
Inlägg: 36551
Blev medlem: 2003-05-19
Ort: Stockholm/Täby

Re: Dumma frågor om klass A och annat

Inläggav Morello » 2025-11-24 21:44

MoonMartin skrev:
RogerGustavsson skrev:Är det verkligen möjligt med den matningsspäningen?

Vad syftar du på?


Roger menar nog att +/-32 V matning inte räcker till 100 W, vilket är korrekt. 100 W i 8 ohm tarvar en matning om styvt +/-40 V.
Driver: www.sybariteaudio.se
-Innehar F-skattsedel-

”Messen ist Wissen, aber messen ohne Wissen ist kein Wissen”

"Es ist noch kein Meister vom Himmel gefallen"

MoonMartin
 
Inlägg: 253
Blev medlem: 2023-12-02

Re: Dumma frågor om klass A och annat

Inläggav MoonMartin » 2025-11-24 21:56

Morello skrev:Nej, två ampedros per kanal mulitplicerat med 60 volt!

Då har jag alltså 80 W/64 V = 1,25 A, alltså är viloströmmen är 1,25 A/2 = 0,62 A?
Innebär det alltså att den går i klass AB efter en viss nivå?

MoonMartin
 
Inlägg: 253
Blev medlem: 2023-12-02

Re: Dumma frågor om klass A och annat

Inläggav MoonMartin » 2025-11-25 00:30

Morello skrev:Roger menar nog att +/-32 V matning inte räcker till 100 W, vilket är korrekt. 100 W i 8 ohm tarvar en matning om styvt +/-40 V.


Tittade lite på diyaudio.com och där nämns +/-45 V. Låt säga att jag har 80 W/80 V, då blir viloströmmen 0,5 A, eller hur?
Finns det någon tumregel för när klass A upphör när viloströmmen är känd?

Användarvisningsbild
Johan_Lindroos
Mr Cliffhanger
 
Inlägg: 9957
Blev medlem: 2003-09-17
Ort: Stockholm

Re: Dumma frågor om klass A och annat

Inläggav Johan_Lindroos » 2025-11-25 01:08

MoonMartin skrev:Har du inget vettigt att bidra med så kan du väl knipa och i stället öva på läsförståelse.


Det var ett skämt som tydligen inte gick fram.
Ordförande i Ljudtekniska Sällskapet sedan 17:e april 2025

Användarvisningsbild
Morello
 
Inlägg: 36551
Blev medlem: 2003-05-19
Ort: Stockholm/Täby

Re: Dumma frågor om klass A och annat

Inläggav Morello » 2025-11-25 09:58

MoonMartin skrev:
Morello skrev:Roger menar nog att +/-32 V matning inte räcker till 100 W, vilket är korrekt. 100 W i 8 ohm tarvar en matning om styvt +/-40 V.


Tittade lite på diyaudio.com och där nämns +/-45 V. Låt säga att jag har 80 W/80 V, då blir viloströmmen 0,5 A, eller hur?
Finns det någon tumregel för när klass A upphör när viloströmmen är känd?


Inga tumregler är tillämpbara.

Hur mycket spänning som går åt beror på utgångsstegets mättnadsspänning. 40 volt (toppvärde) över 8 ohm gör 100 W. Det betyder att det åtgår litet mer än 40 V matningsspänning.

I ett slutsteg av traditionell push/pull-typ måste viloströmmen uppgå till minst hälften av den toppström som skall flyta genom lasten.
Hela idén med utgångssteg i klass A är att betrakta som rysk ingenjörskonst ("brute force engineering"), dvs ingen konst alls - det finns åtskilliga exempel på klass B-slutsteg (enligt Olivers villkor), vilka uppvisar försumbar distorsion.

Problemet med klass AB där viloströmmen skruvas ordentligt är att nettotranskonduktansen sjunker till hälften i det ögonblick strömmen upphör i utgångsstegets ena halva. Det medför distorsion av högre ordning.

Det enda förnuftiga är att viloströmmen satisfierar Olivers villkor, vilket medför en så konstant nettotranskonduktans som är möjligt och därmed minimal distorsion utan excessiv värmeförlust.
Driver: www.sybariteaudio.se
-Innehar F-skattsedel-

”Messen ist Wissen, aber messen ohne Wissen ist kein Wissen”

"Es ist noch kein Meister vom Himmel gefallen"

MoonMartin
 
Inlägg: 253
Blev medlem: 2023-12-02

Re: Dumma frågor om klass A och annat

Inläggav MoonMartin » 2025-11-25 11:00

OK, tack.
Jag får helt enkelt lyfta av locket, gå in och mäta och kolla vad de har gjort egentligen.
Börjar tro att förstärkaren är en FW F5T version 3 i en 1U större låda och nedskruvad till klass AB för att klara kylningen.

Användarvisningsbild
Morello
 
Inlägg: 36551
Blev medlem: 2003-05-19
Ort: Stockholm/Täby

Re: Dumma frågor om klass A och annat

Inläggav Morello » 2025-11-25 11:00

Vad är det för apparat?
Driver: www.sybariteaudio.se
-Innehar F-skattsedel-

”Messen ist Wissen, aber messen ohne Wissen ist kein Wissen”

"Es ist noch kein Meister vom Himmel gefallen"

Användarvisningsbild
UrSv
 
Inlägg: 7099
Blev medlem: 2003-10-09
Ort: Linköping

Re: Dumma frågor om klass A och annat

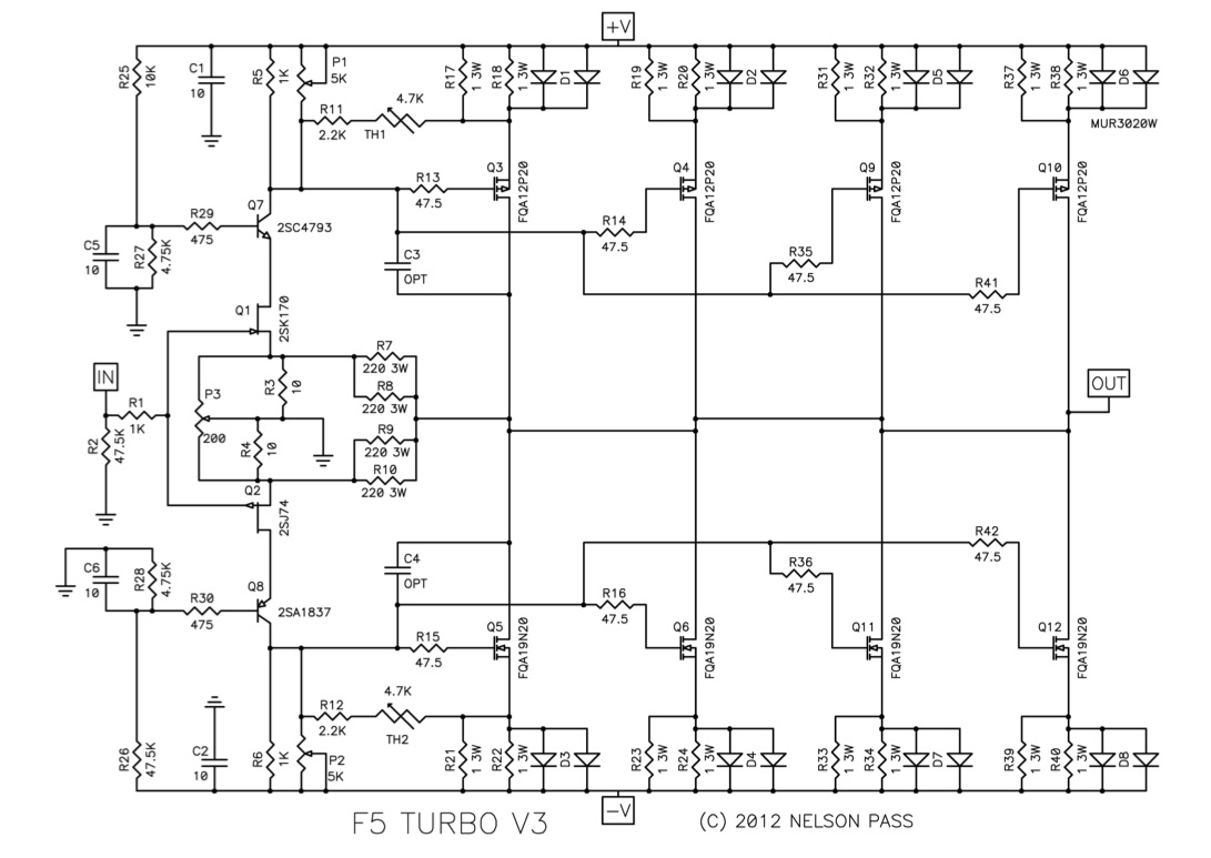
Inläggav UrSv » 2025-11-25 11:19

First Watt F5 Turbo Version 3. Dvs en konstruktion av Nelson Pass. Föreslagen viloström tror jag är ungefär 0,6 A per transistor dvs typ 2,4 A per kanal och föreslagen matning på +/- 32 V. Dvs 150+ W per kanal vilket inte stämmer med 180 W totalt dvs strömmen är lite nedskruvad.
Bilagor
https___www.diyaudio.com_forums_gallery_data_500_F5Tv3_schematic.jpg
https___www.diyaudio.com_forums_gallery_data_500_F5Tv3_schematic.jpg (146.04 KiB) Visad 1087 gånger
Jag har tyvärr inte tid just nu, jag ska göra ingenting en stund...

Användarvisningsbild
Morello
 
Inlägg: 36551
Blev medlem: 2003-05-19
Ort: Stockholm/Täby

Re: Dumma frågor om klass A och annat

Inläggav Morello » 2025-11-25 11:26

Festligt schema. 8O
Hur presterar den ifråga om distorsion?
Driver: www.sybariteaudio.se
-Innehar F-skattsedel-

”Messen ist Wissen, aber messen ohne Wissen ist kein Wissen”

"Es ist noch kein Meister vom Himmel gefallen"

Användarvisningsbild
UrSv
 
Inlägg: 7099
Blev medlem: 2003-10-09
Ort: Linköping

Re: Dumma frågor om klass A och annat

Inläggav UrSv » 2025-11-25 11:31

Som det mesta Nelson skapat för First Watt eller PASSDIY i lärosyfte dvs ganska eländig prestanda. Men det är ju å andra sida tanken med First Watt dvs att det presterar hyggligt för den första watten och resten kan kvitta. PASSDIY har ju ingen ambition att prestera bra utan är till för att lära sig och utforska olika topoligier.
Jag har tyvärr inte tid just nu, jag ska göra ingenting en stund...

Användarvisningsbild
Morello
 
Inlägg: 36551
Blev medlem: 2003-05-19
Ort: Stockholm/Täby

Re: Dumma frågor om klass A och annat

Inläggav Morello » 2025-11-25 11:34

Jag skulle nog hellre rekommendera att läsa gamla artiklar i Allt om elektronik och/eller R&T - det finns mängder med fina GDS-konstruktioner som presterar tiopotenser bättre än det vi ser ovan.
Driver: www.sybariteaudio.se
-Innehar F-skattsedel-

”Messen ist Wissen, aber messen ohne Wissen ist kein Wissen”

"Es ist noch kein Meister vom Himmel gefallen"

Användarvisningsbild
UrSv
 
Inlägg: 7099
Blev medlem: 2003-10-09
Ort: Linköping

Re: Dumma frågor om klass A och annat

Inläggav UrSv » 2025-11-25 11:37

Typ så här lite beroende på viloström.
Bilagor
F5Tv3.png
F5Tv3.png (66.95 KiB) Visad 1060 gånger
Jag har tyvärr inte tid just nu, jag ska göra ingenting en stund...

Användarvisningsbild
Morello
 
Inlägg: 36551
Blev medlem: 2003-05-19
Ort: Stockholm/Täby

Re: Dumma frågor om klass A och annat

Inläggav Morello » 2025-11-25 13:18

Adekvat prestanda upp till 10 W ungefär.
Driver: www.sybariteaudio.se
-Innehar F-skattsedel-

”Messen ist Wissen, aber messen ohne Wissen ist kein Wissen”

"Es ist noch kein Meister vom Himmel gefallen"

MoonMartin
 
Inlägg: 253
Blev medlem: 2023-12-02

Re: Dumma frågor om klass A och annat

Inläggav MoonMartin » 2025-11-25 13:39

Dom låter rätt bra för priset, mina gladpack-Quad vill ha 1 W för 86 dB ut och jag spelar sällan över 95 dB numera (8 W). :mrgreen:
P3 förändrar distorsionens karaktär, förresten.

Användarvisningsbild
Chris71
 
Inlägg: 1511
Blev medlem: 2012-07-15

Re: Dumma frågor om klass A och annat

Inläggav Chris71 » 2025-11-25 23:59

MoonMartin skrev:OK, tack.
Jag får helt enkelt lyfta av locket, gå in och mäta och kolla vad de har gjort egentligen.
Börjar tro att förstärkaren är en FW F5T version 3 i en 1U större låda och nedskruvad till klass AB för att klara kylningen.


Det finns ju ganska många inkarnationer av F5, jag har själv 2st monosteg som levererar ca75W med kaskadkoppling och de värmer upp ca 15kg kylflänsar/kanal till en anständig temperatur så ha svårt att tänka mig att det är speciellt hög klassA effekt om bägge kanalerna huserar i en 1U låda.

Användarvisningsbild
Conan
 
Inlägg: 5485
Blev medlem: 2003-11-18
Ort: Stockholm

Re: Dumma frågor om klass A och annat

Inläggav Conan » 2025-11-26 08:29

pingvinen skrev:Klass A 25% verkningsgrad så det drar fyra ggr mer än uteffekten.

Är elräkningen så betungande? Ca 100 W extra som blir värme. Det blir på ett dygn 2,4 kWh om du aldrig stänger av det. Du kan stänga av när du inte lyssnar så minskar förbrukningen.


Slår man aldrig av förstärkaren landar det kanske på 2 500:- på ett år om jag räknar rätt. Det är ju en slant.

MoonMartin
 
Inlägg: 253
Blev medlem: 2023-12-02

Re: Dumma frågor om klass A och annat

Inläggav MoonMartin » 2025-11-26 20:06

Chris71 skrev:
MoonMartin skrev:Börjar tro att förstärkaren är en FW F5T version 3 i en´5U, alltså en 1U större låda och nedskruvad till klass AB för att klara kylningen.


Det finns ju ganska många inkarnationer av F5, jag har själv 2st monosteg som levererar ca75W med kaskadkoppling och de värmer upp ca 15kg kylflänsar/kanal till en anständig temperatur så ha svårt att tänka mig att det är speciellt hög klassA effekt om bägge kanalerna huserar i en 1U låda.


Nej, nej, lådan är 5U, alltså 1U större låda än 4U-lådan som används till v2 :)
Har funderat på hur det skulle bli att göra monoblock av dem. 5U är så himla klumpigt och allt utom trafon är dual mono redan, alltså två nätdelar.
Vad använder du för låda? PM:a gärna om du vill.

Conan skrev:Slår man aldrig av förstärkaren landar det kanske på 2 500:- på ett år om jag räknar rätt. Det är ju en slant.

Tack. Tänker köra dom i en vecka som jag kör de "vanliga" slutstegen och se vad resultatet blir.

HakanC
 
Inlägg: 121
Blev medlem: 2016-12-04

Re: Dumma frågor om klass A och annat

Inläggav HakanC » 2025-11-26 20:47

MoonMartin skrev:Tänker köra dom i en vecka som jag kör de "vanliga" slutstegen och se vad resultatet blir.

Om du inte redan har en lämplig elmätare så finns det appstyrda brytare med inbyggd elmätare, det enda som behövs är wifi där brytaren sitter och en smartphone förstås
Kostar från 69 SEK
https://www.proshop.se/Smarta-Hem/Pro-W ... re/2915818

Eller lite mer i en butik nära(?) dig
https://www.kjell.com/se/produkter/smar ... ack-p51639

MoonMartin
 
Inlägg: 253
Blev medlem: 2023-12-02

Re: Dumma frågor om klass A och annat

Inläggav MoonMartin » 2025-11-26 21:05

Tack för tipset!
Jag köpte en sån här enkel effektmätare: https://www.kjell.com/se/produkter/el-v ... are-p51909
Attans glassigt med wifi, dock :)

HakanC
 
Inlägg: 121
Blev medlem: 2016-12-04

Re: Dumma frågor om klass A och annat

Inläggav HakanC » 2025-11-26 22:07

MoonMartin skrev:Jag köpte en sån här enkel effektmätare: https://www.kjell.com/se/produkter/el-v ... are-p51909

Jag har också en sådan, eller en likn åtminstone. Den är nu undanstoppad ngnstans.
Nackdelen med min är att den har ingen batteribackup, drar man ur den ur vägguttaget försvinner alla mätdata.
Hoppas att inte din är så simpel.

MoonMartin skrev:Attans glassigt med wifi, dock :)

med wifi-kopplad mätare slipper jag kräla på golvet för att läsa av den, eller snarare:
Jag slipper förlängningssladden jag kopplade in den med.

MoonMartin
 
Inlägg: 253
Blev medlem: 2023-12-02

Re: Dumma frågor om klass A och annat

Inläggav MoonMartin » 2025-11-26 23:04

HakanC skrev:med wifi-kopplad mätare slipper jag kräla på golvet för att läsa av den

:D

MoonMartin
 
Inlägg: 253
Blev medlem: 2023-12-02

Re: Dumma frågor om klass A och annat

Inläggav MoonMartin » 2025-12-01 10:52

En annan kul grej med slutstegen i Nelson Pass köksbordsserie är att nätdelarna passar till nästan alla slutsteg i serien.
Bara att köpa korten med trissorna, ställa in bias och DC och köra.
Men det kände förstås gör det själv-falangen redan till.

Användarvisningsbild
rikkitikkitavi
Good loudness
 
Inlägg: 12069
Blev medlem: 2003-07-16
Ort: Somewhere nice

Re: Dumma frågor om klass A och annat

Inläggav rikkitikkitavi » 2025-12-07 23:31

MoonMartin skrev:
Chris71 skrev:
MoonMartin skrev:Börjar tro att förstärkaren är en FW F5T version 3 i en´5U, alltså en 1U större låda och nedskruvad till klass AB för att klara kylningen.


Det finns ju ganska många inkarnationer av F5, jag har själv 2st monosteg som levererar ca75W med kaskadkoppling och de värmer upp ca 15kg kylflänsar/kanal till en anständig temperatur så ha svårt att tänka mig att det är speciellt hög klassA effekt om bägge kanalerna huserar i en 1U låda.


Nej, nej, lådan är 5U, alltså 1U större låda än 4U-lådan som används till v2 :)
Har funderat på hur det skulle bli att göra monoblock av dem. 5U är så himla klumpigt och allt utom trafon är dual mono redan, alltså två nätdelar.
Vad använder du för låda? PM:a gärna om du vill.

Conan skrev:Slår man aldrig av förstärkaren landar det kanske på 2 500:- på ett år om jag räknar rätt. Det är ju en slant.

Tack. Tänker köra dom i en vecka som jag kör de "vanliga" slutstegen och se vad resultatet blir.


Här har du en lådtillverkare som kan göra hål mm efter önskemål. En del av lådorna har kylflänsar så du kan flytta över elektroniken.

https://modushop.biz/site/index.php?rou ... y&path=242

Nu vill vi ha bilder på underverket. Jag håller med de som säger att det är inte fullt klassA hela vägen upp till max uteffekt.

Och defintivt håller jag med om de som förespråkar andra topologier. Hell, tom en LM3886 är bättre och du hör inte skillnad.
--------------------------------------------------------------
A man can not have to many Variacs.
Andratons distortion är populism.

MoonMartin
 
Inlägg: 253
Blev medlem: 2023-12-02

Re: Dumma frågor om klass A och annat

Inläggav MoonMartin » 2025-12-08 19:31

Tack. Jag har kontakt med Modushop om en låda eftersom jag funderar på att bygga en F5m.
Jag vet inte om jag ska lägga upp bilder på en stärkare jag inte har byggt själv. Den har en 5U Modushop låda från diyaudio och drar cirka 15 kWh per vecka med min användning. :)

Användarvisningsbild
pingvinen
 
Inlägg: 4133
Blev medlem: 2005-07-04
Ort: Stockholm

Re: Dumma frågor om klass A och annat

Inläggav pingvinen » 2025-12-08 20:21

Conan skrev:
pingvinen skrev:Klass A 25% verkningsgrad så det drar fyra ggr mer än uteffekten.

Är elräkningen så betungande? Ca 100 W extra som blir värme. Det blir på ett dygn 2,4 kWh om du aldrig stänger av det. Du kan stänga av när du inte lyssnar så minskar förbrukningen.


Slår man aldrig av förstärkaren landar det kanske på 2 500:- på ett år om jag räknar rätt. Det är ju en slant.


Det ser ut som ett något högt pris per kWh du räknat på och värmen är ju välkommen halva året. Bor man i lägenhet med värme inkluderat är besparingen inte egen men som villaägare betalar jag värmen själv. Det finns uppbär med bättre verkningsgrad men en liten del av effekten kan vi se som nyttig. Men som sagt stäng av när du inte lyssnar så blir det nog max hälften.


Återgå till Teknikforum


Vilka är online

Användare som besöker denna kategori: Inga registrerade användare och 22 gäster