Hoppas intresse finnes. Jag caddar, bygger och testar. Hoppas på att få experthjälp vid val av triac och konstruktionen där omkring. Även granskning, test och verifiering hoppas jag ni kan hjälpa till med. Nu måste vi först speca vad det är för någon mojäng vi pratar om.
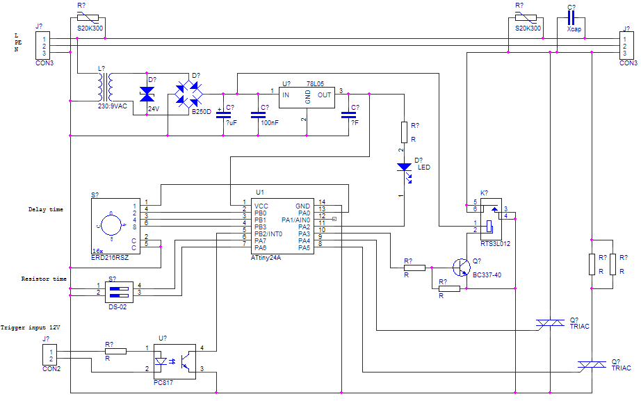
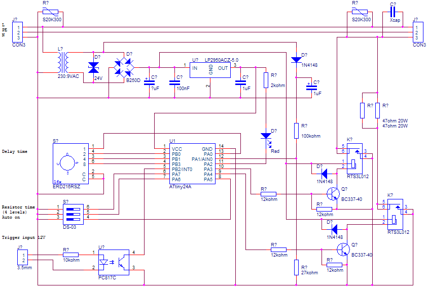
Huvudfunktionaliteten är fördröjd start och mjukstart av 230VAC apparater.
Till för både DIY apparater och färdiga (vanliga) apparater.
Klara 16A.
Kunna användas i system med många apparater.
Kunna byggas in i befintlig apparat (och kunna användas i egen låda).
Tillslag vid nollgenomgång (ger en mjukare start).
Mjukstart i form av seriemotstånd (ställbar tid).
Tillslagsfördröjning, ställbar tid (0..15 sekunder).
Tillförlitlig.
Tanken i ett stort system med många apparater (speciellt många slutsteg) är att kunna ha en enda strömbrytare som slår på hela systemet. Denna huvudbrytare skall kunna vara en vanlig 230 brytare eller en 12volt trigg utgång från en hifi apparat. Genom att ha denna mjukstart på alla enskilda apparater så kommer de att klicka igång efter varandra. För att minska tillslags strömrusning.

Jaha, vad tycker ni - finns intresse för dylika mojäng?
//Michael











