Moderator: Redaktörer
Hjalmar_Branting skrev:Professor?
Snarare Civ Ing![]()
Följer detta bygget, kämpa på.
Imperial-Blomman skrev:Vilket pussel
exmag skrev:ÄNTLIGEN FÄRDIGT:
steven33 skrev:exmag skrev:ÄNTLIGEN FÄRDIGT:
Riktigt snygga. Påminner lite om de som, jag tror han hette Ola, byggde och vann en tävling i högtalarbygge. Kanske någon kommer ihåg vad jag menar.
steven33 skrev:exmag skrev:ÄNTLIGEN FÄRDIGT:
Riktigt snygga. Påminner lite om de som, jag tror han hette Ola, byggde och vann en tävling i högtalarbygge. Kanske någon kommer ihåg vad jag menar.
STDI skrev:steven33 skrev:exmag skrev:ÄNTLIGEN FÄRDIGT:
Riktigt snygga. Påminner lite om de som, jag tror han hette Ola, byggde och vann en tävling i högtalarbygge. Kanske någon kommer ihåg vad jag menar.
OlA-68 byggde Gargantua i https://www.faktiskt.io/phpBB3/viewtopic.php?f=21&t=11324
exmag skrev:Jag är trögfattad idag, specificera!
momotom skrev:Vilken byggtakt! Mkt fina ritningar också. Kan du sätta ut geren i grader i ditt program?
exmag skrev:Frekvens är en förkortning.
Det andra känner jag till men använder aldrig fasvinkel bara areaförhållandet och det var just det jag inte räknat.
Medelvärde Svaren beräknar ett rms-medelvärde (root mean square) av SPL-värden för de spår som väljs när knappen trycks ned. Det betyder dB-värdena omvandlas till linjära magnituder, dessa magnituder kvadreras sedan, summeras och divideras med antalet mätningar, kvadratroten ur resultatet är taget, sedan konverteras värdet tillbaka till dB.
I-or skrev:Högtalaren kommer enligt vad exmag har varit inne på ovan inte att placeras dikt an mot vägg, varför baffelstegets inverkan blir tydligt om än inte helt typiskt när man inkluderar högtalarväggens inverkan.
Prozac skrev:Fina printade trekantsgaller men är det inte bättre med bara ett tunt tyg?
exmag skrev:Högtalaren är formad på ett sätt som minimerar baffelsteg. För mig skall den placeras en bit ut men den är byggd för att placeras mot vägg. Jag har dock försökt designa den så att den skall fungera bra också några cm från vägg.
En baffel fungerar som en ljudriktare, dvs den riktar ljudets energi i ett smalt stråk rakt fram. Stora bafflar blir således som att lyssna med hörlursprincipen.
Om man bygger ut lådan från en baffel en bit och snedställer elementen bryts denna effekt upp. Hur mycket skall bli intressant att mäta senare.
Så här i inledningsskedet är jag inte så noggrann med att mätningar skall bli exakta. Jag betraktar det mer som mätövningar i mitt lilla arbetsrum. Bättre mätningar kommer när de står på plats i vardagsrummets 30m2 utrymme. Jag sprang ut när jag fick en lucka i jobbandet och byggde en släpbar mätvagn, med hjul, som allt som behövs är placerat på och som jag kan dra med mig dit jag vill mäta:
En oändlig baffel gör att ingen ljudutstrålning sker bakom baffeln. Det avstrålade ljudet kommer inte plötsligt att bli "som en stråle rakt fram", ljudet kommer fortfarande att följa naturlagarna. Det blir inte "som att lyssna på hörlurar".
Neuhausen skrev:Jag tycker mycket om designen, men inte att den ser ut så och står en bit från väggen. Jag trodde länge att den var tänkt att sitta på sidoväggarna i ett smalt rum. Den är lite knepig att bygga, annars skulle jag funderat på en lite mindre version att ha som surroundhögtalare.
smile skrev:Jag tycker de är snygga, rentav stilrena kanske?
Jag trodde som föregående skribent att de skulle stå dikt an mot väggen, men det var tydligen fel.
Du har ju lätt att testa/mäta hur det påverkar att skruva bort pinnen och flytta dem närmare vägg eller ha dem längre ut.
Kul bygge!
Imperial-Blomman skrev:Ja tycker dom ser bra ut![]()
VintageHiFi skrev:Herregud vilket tempo du har
VintageHiFi skrev:Herregud vilket tempo du har
Neuhausen skrev:VintageHiFi skrev:Herregud vilket tempo du har
Ja, helt vansinnigt!
Hjalmar_Branting skrev:Spännande och intressant konstruktion, bra jobbat!
Något som ser lite prydligare ut och kan kan göra viss skillnad är att försänka elementen i baffeln, ser lite mer fabriksbyggt ut.
Hoppas det flitiga arbetet ger önskad utdelning
exmag skrev:...att sänka ner ett element med 5mm kant i en spånskiva som är 12mm tjock ger inte mycket material kvar att skruva i...
exmag skrev:Imperial-Blomman skrev:Ja tycker dom ser bra ut![]()
Tack!
Jag får bara mer intresse när det kommer både bra eller dålig konstruktiv kritik. Bra kritik blir jag glad över medan dålig kritik sporrar till att göra bättre.
exmag skrev:Fick en stund över så jag slängde ihop två högtalarkablar av mycket god ljudkvalité med syrefri koppar
Prozac skrev:exmag skrev:Imperial-Blomman skrev:Ja tycker dom ser bra ut![]()
Tack!
Jag får bara mer intresse när det kommer både bra eller dålig konstruktiv kritik. Bra kritik blir jag glad över medan dålig kritik sporrar till att göra bättre.
Håller med om att de ser bra ut, man ser ju också vilket arbete du lagt ner på att få vinklar korrekta. Man anar ett släktskap med Steindl-äggen. Möjligtvis att de kunde blivit mindre "darth vader" dvs tekniska och mer arkitektoniska i vitt? Eller hade de bara blivit mer "stormtrooper" dvs en dussinprodukt? Färgen är väl en smaksak men de hade väl smält in mer, blivit mer anonyma, mot väggen i vitt? Jag är lite ambivalent här.
RogerGustavsson skrev:exmag skrev:Fick en stund över så jag slängde ihop två högtalarkablar av mycket god ljudkvalité med syrefri koppar
Är inte alla kopparkabel syrefri?
exmag skrev:Impedansen är lite låg.
exmag skrev:Tänk på att grafen "Lyssningsplats 270 cm" är uppmätt med alla reflexer och stående vågor ett rum har.
Den ser ändå väldigt bra ut, inte mycket som sticker ut.
RogerGustavsson skrev:exmag skrev:Impedansen är lite låg.
Dubbla den mäta vore nog bättre för att inte lasta slutstegen onödigt mycket.
I-or skrev:Så är det, men jag känner inte till vilka diskantelement som har använts och avstod därför att kommentera högre frekvenser.
Impedansmätningen är med stor sannolikhet ej korrekt utförd.
I-or skrev:exmag skrev:Tänk på att grafen "Lyssningsplats 270 cm" är uppmätt med alla reflexer och stående vågor ett rum har.
Den ser ändå väldigt bra ut, inte mycket som sticker ut.
Även om dessa högtalare uppträder på ett okonventionellt sätt via den extremt höga spridningen och en huvudstrålningslob för baselementet som är riktad diagonalt i rummet så blir nog klangbalansen väl ljus med en ofönstrad frekvensgång enligt ovan.
Impedansmätningen ser märklig ut. En högtalare med ett styck SB17NBAC-4 bör uppvisa en minimumimpedans strax under 4 Ω för låga frekvenser.
Morello skrev:Impedansen ser ohyggligt låg ut även vid diskantfrekvenser. Det får anses god sed att hålla impedansen i sagda register förhållandevis hög då många slutsteg uppvisar påtaglig distorsion vid höga frekvenser och svår last.
(Vilket beror på att slingförstärkningen ofta är avsevärt lägre vid 20 kHz än 20 Hz)
I-or skrev:Så är det, men jag känner inte till vilka diskantelement som har använts och avstod därför att kommentera högre frekvenser.
Impedansmätningen är med stor sannolikhet ej korrekt utförd.
I-or skrev:. . .
Impedansmätningen är med stor sannolikhet ej korrekt utförd.
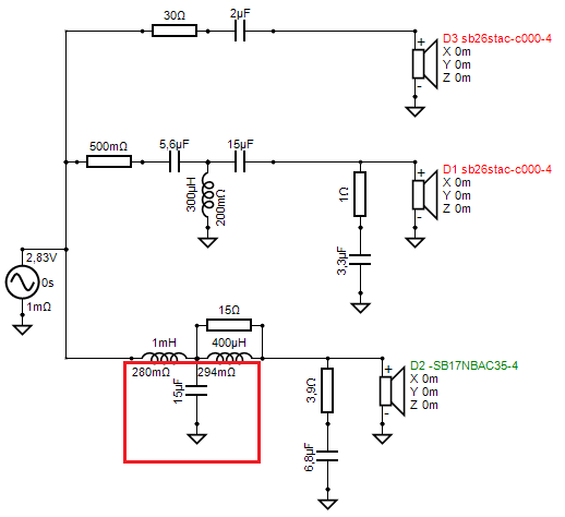
exmag skrev:
exmag skrev:Snabbt påkommet namn för diskanten som pekar utåt. Bas/mell och diskant pekar inåt.
Den sprider ljudet utåt var tanken med namnet. Kallade den först för "filler" efter B&O's högtalare som hade en sk "filler" som skulle göra fasen bättre. Min "filler" hade bara namnet efter den, inget annat. Fast "spridare" säger mer vad den gör.
I-or skrev:Impedansmätningen ser märklig ut. En högtalare med ett styck SB17NBAC-4 bör uppvisa en minimumimpedans strax under 4 Ω för låga frekvenser.
juanth skrev:exmag skrev:Snabbt påkommet namn för diskanten som pekar utåt. Bas/mell och diskant pekar inåt.
Den sprider ljudet utåt var tanken med namnet. Kallade den först för "filler" efter B&O's högtalare som hade en sk "filler" som skulle göra fasen bättre. Min "filler" hade bara namnet efter den, inget annat. Fast "spridare" säger mer vad den gör.
Ok. Men den har full nivå ner till 1000 Hz. Det känns vågat minst sagt.
exmag skrev:OK!
Glöm impedansmätningen, Det är något fel på den, jag antyder det under bilden. Skall kalibrera om Matrojig och mäta igen, hinner dock inte på ett lite tag.
Topparna runt resonansfrekvensen skall ligga på runt 30 ohm och innan det går den inte under 4 ohm.
Här är en exakt lika stor högtalare med samma element och snarlikt filter (men inte samma diskar):
http://www.troelsgravesen.dk/SBA-ALU/re ... -final.gif
Bill50x skrev:Men om du anluter ett par hörlurar till TV'n, tystnar inte de inbyggda högtalarna då och du reglerar nivån i lurarna med den vanliga volymknappen på fjärren? Så fungerar det i alla fall med vår Sony-TV och jag har anslutit ett par aktiva högtalare till hörlursutgången - just för att kunna sköta allt med bara en fjärr. Och det fungerar utmärkt och låter hyggligt.
Om du ansluter hörlurar till din hörlursutgång, hur reglerar du nivån då? Eller är det fullt blås som gäller?
/ B
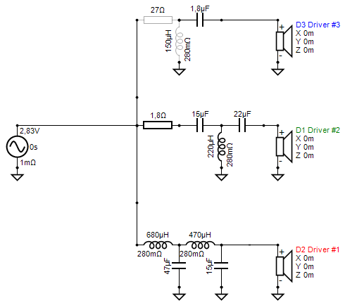
exmag skrev:Översta diskanten är aningen ändrad sedan jag tog fram schemat:
När jag är klar kommer det säkert se helt annorlunda ut så lägg inte för mycket fokus på filtret ännu.
Prozac skrev:exmag skrev:Översta diskanten är aningen ändrad sedan jag tog fram schemat:
När jag är klar kommer det säkert se helt annorlunda ut så lägg inte för mycket fokus på filtret ännu.
Apropå låg impedans i diskanten, vad tror du om att sätta diskanterna i serie istället? De kan även sättas parallellt men med ett gemensamt motstånd och filter? Vill minnas att jag gjorde så med nån ambiensdiskant som var uppåtriktad.
Prozac skrev:exmag skrev:Översta diskanten är aningen ändrad sedan jag tog fram schemat:
När jag är klar kommer det säkert se helt annorlunda ut så lägg inte för mycket fokus på filtret ännu.
Apropå låg impedans i diskanten, vad tror du om att sätta diskanterna i serie istället? De kan även sättas parallellt men med ett gemensamt motstånd och filter? Vill minnas att jag gjorde så med nån ambiensdiskant som var uppåtriktad.
exmag skrev:Satt ikväll och lyssnade på vitt skilda låtar och även tal.
Det jag kan konstatera är att det är för mycket diskant. Mellanregistret är oerhört bra. Med bara sidosystemet är basen aningen tunn eller så tycker jag bara det efter att lyssnat med hornet igång i en timma. Men en sak som stämmer med min idé är att man hör stereo i hela rummet, till och med om man står bredvid en av högtalarna. Basen, med hornet påkopplat, är enorm utan att vara för mycket. Jo, det går dra upp basen så att i princip allt skakar men det är inte så man lyssnar till musik.
Jag är faktiskt nöjd förutom att jag skall sänka nivån på diskanten och öka brytfrekvensen på diskanterna som pekar utåt. Jag kan sänka nivån genom att, som Prozac förslog, seriekoppla diskanterna och på köpet höja impedansen vid de högre frekvenserna. Nu har jag lite hum om vad som bör göras så nu börjar testerna, alltså när rummet är ledigt vill säga.
exmag skrev: Den uppenbara faktan är att jag hör dåligt numera. Jag har alltså problem med att lyssna mig till det som inte är bra. Därför måste jag motvilligt mäta mer och lyssna mindre under mina justeringar.
När jag lyssnar hindrar inte mitt sämre hörande att njuta av musiken, allt sitter där där det skall sitta. Men om jag skall orientera mig fram till något jag förnimmer inte låter bra vilseleds jag av min idag sämre hörsel. Inget annat än tråkig fakta får jag säga.
Jag sprang ut när jag fick en lucka i jobbandet och byggde en släpbar mätvagn, med hjul, som allt som behövs är placerat på och som jag kan dra med mig dit jag vill mäta
exmag skrev:Jag håller på med tal-ljud i högtalaren.
Min nya låter aningens mörk medan min B&W DM4 låter ljusare:
Här ser man en mätning jämnt med baffel framför baselementen i de båda högtalarna.
Man ser på frekvenskurvan att DM4:an är ljusare med en svacka vid 200-300 Hz och ett lyft mellan 2- och 3kHz. Delningsfrekvensen verkar ligga 1kHz högre i DM4.
Jag tycker att man skall sträva efter en rak frekvenskurva. Kurvorna anger ungefär samma baffelstegsdämpning i filtren.
Kul att se att mitt baselement inte svänger omkring som DM4:ans gör.
Någon mer som tycker man skall sträva efter en rak kurva?
exmag skrev:Jag har testat med att införa ett filter (ett motstånd) för nivån mellan 100 och 600Hz. Genom att variera
detta motstånd kan man sänka nivån mellan 100 och 600Hz:
Efter att A-B lyssnat mellan de olika högtalarna och lyssnat med och utan och med olika motstånd har jag bestämt mig för att använda 4 ohm här.
Möjligen lägger jag till en omkopplare så att jag kan välja mellan olika nivåer.
EDIT:
Det får definitivt bli en omkopplare. Nu har jag lyssnat på musik och det blir sämre med motstånd medan talåtergivning blir bättre. Nu hör jag inte så bra längre så öronen kan spela mig ett spratt här. Jag får ha en omkopplare och när jag bestämt mig tar jag bort den.
exmag skrev:Länken till låten med lågbas, den visar i bild Basens Hz:
https://www.youtube.com/watch?v=D0U5qunTUJk
Johan_Lindroos skrev:exmag skrev:Jag håller på med tal-ljud i högtalaren.
Min nya låter aningens mörk medan min B&W DM4 låter ljusare:
Här ser man en mätning jämnt med baffel framför baselementen i de båda högtalarna.
Man ser på frekvenskurvan att DM4:an är ljusare med en svacka vid 200-300 Hz och ett lyft mellan 2- och 3kHz. Delningsfrekvensen verkar ligga 1kHz högre i DM4.
Jag tycker att man skall sträva efter en rak frekvenskurva. Kurvorna anger ungefär samma baffelstegsdämpning i filtren.
Kul att se att mitt baselement inte svänger omkring som DM4:ans gör.
Någon mer som tycker man skall sträva efter en rak kurva?
Vad är mätavståndet? Om det är mätt på nära håll ser det ut som man kan förvänta. Beroende på hur baffelstödet fungerar med din placering kan det vara så att du har för mycket baffelstödsdämpning (om det är mätt någon meter bort eller så).
Johan_Lindroos skrev:exmag skrev:Jag håller på med tal-ljud i högtalaren.
Min nya låter aningens mörk medan min B&W DM4 låter ljusare:
Här ser man en mätning jämnt med baffel framför baselementen i de båda högtalarna.
Man ser på frekvenskurvan att DM4:an är ljusare med en svacka vid 200-300 Hz och ett lyft mellan 2- och 3kHz. Delningsfrekvensen verkar ligga 1kHz högre i DM4.
Jag tycker att man skall sträva efter en rak frekvenskurva. Kurvorna anger ungefär samma baffelstegsdämpning i filtren.
Kul att se att mitt baselement inte svänger omkring som DM4:ans gör.
Någon mer som tycker man skall sträva efter en rak kurva?
Vad är mätavståndet? Om det är mätt på nära håll ser det ut som man kan förvänta. Beroende på hur baffelstödet fungerar med din placering kan det vara så att du har för mycket baffelstödsdämpning (om det är mätt någon meter bort eller så).
RogerGustavsson skrev:exmag skrev:Länken till låten med lågbas, den visar i bild Basens Hz:
https://www.youtube.com/watch?v=D0U5qunTUJk
Märklig version, den till vänster och till höger originalet (där Tidal sänkt totalnivån med några dB).
exmag skrev:Länken till låten med lågbas, den visar i bild Basens Hz:
https://www.youtube.com/watch?v=D0U5qunTUJk
exmag skrev:Länken till låten med lågbas, den visar i bild Basens Hz:
https://www.youtube.com/watch?v=D0U5qunTUJk
Jag tycker att "House Of The Rising Sun" Med Animals när Eric Clapton sjunger är episkt i en klass för sig.
exmag skrev:Jag har nu monterat in ett delningsfilter i en av högtalarna och testkört på plats där de skall stå.
Den låter väldigt bra men verkningsgraden är betydligt lägre nu. Jag får dra upp volymen ordentligt mer för att få samma ljudnivå som innan.
Någon annan som har erfarenhet av detta? Det enda motstånd jag har i signalkedjan är 0,5 ohm i diskanten.
Men den låter amazing!
Neuhausen skrev:Du har inte glömt på equalizern sedan du experimenterade med tonen på röster? En del av de mjukvarubaserade har en separat nivåinställning och det blir ganska lågt om man glömmer den på eller ställer den för aggressivt.
petersteindl skrev:exmag skrev:Jag har nu monterat in ett delningsfilter i en av högtalarna och testkört på plats där de skall stå.
Den låter väldigt bra men verkningsgraden är betydligt lägre nu. Jag får dra upp volymen ordentligt mer för att få samma ljudnivå som innan.
Någon annan som har erfarenhet av detta? Det enda motstånd jag har i signalkedjan är 0,5 ohm i diskanten.
Men den låter amazing!
Tippar att verkningsgraden är lite högre om ett seriemotstånd är procentuellt mindre.
Däremot har känsligheten minskat med högre impedans.
exmag skrev:Jag har nu monterat in ett delningsfilter i en av högtalarna och testkört på plats där de skall stå.
Den låter väldigt bra men verkningsgraden är betydligt lägre nu. Jag får dra upp volymen ordentligt mer för att få samma ljudnivå som innan.
Någon annan som har erfarenhet av detta? Det enda motstånd jag har i signalkedjan är 0,5 ohm i diskanten.
Men den låter amazing!
juanth skrev:När jag ser din bild på hur du mäter så blir jag fundersam. Du bör mäta i lyssningsriktning. Tonkurvan inklusive delningar kommer att se mycket olika ut mätt som på din bild. Är inte lyssningsaxis mer så här?
Närfält kan man mäta i men det är stor risk att det inte ger en korrekt bild av vad som händer på, säg, 1-1,5 m. Vågfronten har ännu inte fullt ut hunnit umgås med baffel och övrig omgivning så att säga. Det är också väldigt mycket mer noga med avstånd på nära mätningar. Risken är stor att det skiljer mycket i uppmätt amplitud (och därmed även delningsfrekvens) genom att du råkar befinna dig på 12,5 cm istf 10.
Mäta med tidsfönster ger möjlighet att mäta på längre håll. Alternativt mäta utomhus. Det finns andra sätt också. I:or har I någon tråd beskrivit hur du mäter med högtalaren liggande på golv tex.
Detta med baffelstegets påverkan bör du försöka få bättre förståelse för. Om du väljer att inte göra som det först var tänkt, att ha högtalaren mot vägg så kommer baffelsteget att ge mycket mer påverkan. Det är svårt att se hur nära de står just nu bara genom att se på bilder. Sedan så blir även bokhyllan en del av konstruktionen om den står i liv med baffeln. Men om där finns ett avstånd till vägg bakom så ersätter den inte en fullt väggnära placering. Ljud tar sig runt bakom baffeln, återvänder och ger destruktiv påverkan.
Det kan du räkna på här: http://tripp.com.au/sbir.htm
Baffel step: https://web.archive.org/web/20211024065 ... s/BDL.html
exmag skrev:Nu återstår att testlyssna och sedan börja justera det "finstilta". När det är klart limmar jag fast alla komponenterna ordentligt.

RogerGustavsson skrev:exmag skrev:Nu återstår att testlyssna och sedan börja justera det "finstilta". När det är klart limmar jag fast alla komponenterna ordentligt.
Ska man ha två spolar nära varandra på det viset?
sammel skrev:Kul
Grattis Xmax.
Maarten skrev:Ja, du har valt ett av de allra bästa mid-basarna man kan välja.
Anledningen till att man behöver mäta ca 120-130 cm ifrån är att mätningar i nätfält inte är representativa för ljudet en bit i ifrån.
[ Bild ]
Nu när du kommit igång med Vcad är det enkelt att visualisera spridning med lite olika mätningar.
exmag skrev:RogerGustavsson skrev:exmag skrev:Nu återstår att testlyssna och sedan börja justera det "finstilta". När det är klart limmar jag fast alla komponenterna ordentligt.
Ska man ha två spolar nära varandra på det viset?
Ja, de är seriekopplade, dvs samma spole uppdelat på två.
exmag skrev:Min slutsats är att jag inte behöver justera något alls. Det var skönt för ljudet är fantastiskt som det är. Svårt att jämföra med förr i tiden men det känns som att detta är den bästa anläggning jag hört. B&W DM-4 som jag har haft i 35-40 år tycker jag låter väldigt bra, de kan mäta sig med betydligt dyrare högtalare. Men med A-B lyssning med min anläggning har den inte skuggan av en chans.
Jag sitter nöjd!
exmag skrev:OK!
Fasen genom mätning av ljudet känner jag till.
Fasskillnaden mellan elementen genom delningen har jag simulerat flera olika delningsfilter som används "där ute". Det är inte många som är i fas vid delningen. Jag har ritat upp ett filter (se ovan) som är i fas vid delningen.
Det översta här ovan är Troels Gravesen's filter SB-61 till motsvarande min högtalare. Den är inte i fas vid delningen.
Frekvenskurvan 1,3 m ifrån. Jag mäter över vardagsrumsbordet så det kan finnas lite skräp en bit ner i frekvens som ökar nivån just där en aning på hela frekvenskurvan. Flyttade bordet när jag mätte elementen var för sig med den andra bortkopplad.
exmag skrev:Jag har fått mycket beröm av besökare för utseendet. Vanligaste frågan är: "Hur byggde du dem?":
Användare som besöker denna kategori: Inga registrerade användare och 11 gäster