Moderator: Redaktörer
Kraniet skrev:Ska bli kul att se den färdiga högtalaren.![]()
Jag röstar emot ben. Fräckast vore ju om den hängde på väggen. Kommer den verkligen bli så tung som 30 kg? ska du bygga i sten eller vad?(behöver ju bara 16mm tjock mdf som mest, delar kan nog vara 12 eller 14mm)
Har du kollat så du får plats med elementens magnetsystem? Ser ut som att det skulle kunna bli problem.
Har du kollat så du får plats med elementens magnetsystem? Ser ut som att det skulle kunna bli problem.
Denna dämpkorg har impedansjusterats på Sonabfabriken för att ge den enskilda högtalaren korrekt basåtergivning och rätt transientsvar och bör därför inte röras.
Däremot bör mellanbaselementet tas ur och åtgärdas enligt Renoveringstips.
Imperial-Blomman skrev:Kör m SB17NRX2C35-8 istället.
Dom ere mer drag i än Satori.
rikkitikkitavi skrev:Namnet är givet, Halfrombohedron...
Är det inte läge för en dämpyta närmast elementen, på väggen?
Då måste väl högtalaren ut lite från väggen
Stödben förtar hela poängen , då kan du lika gärna förlänga högtalaren ner mot golvet och få en större kavitet att utnyttja till något. Men det är min bak.
Kul ide är det. Men vinklarna blir satan att få till
exmag skrev:Har ingen alls nu.
exmag skrev:Det förvånar mig att jag inte har någon anläggning efter att jag skrotade den förra. Tanken var att jag skulle bygga en ny direkt efter men så blev min fru sjuk så jag lade det på hyllan. Vad det gäller att sparar el tänkte jag bara spela på den nya när solen skiner, kan bli lång vinter...
solhaga skrev:Kul!
Lycka till!!
rikkitikkitavi skrev:exmag skrev:Det förvånar mig att jag inte har någon anläggning efter att jag skrotade den förra. Tanken var att jag skulle bygga en ny direkt efter men så blev min fru sjuk så jag lade det på hyllan. Vad det gäller att sparar el tänkte jag bara spela på den nya när solen skiner, kan bli lång vinter...
Då skall du ju absolut satsa på någon Nelson Pass större klass A steg så du har maximal egenutnyttjande av solelen.
Ett 10 kWh batteri räcker ialla fall till ett halvt dygns finlyssning.
Alternativt ngn form av Klass AB-D steg så kommer 10 kWh batteriet räcka flera månader.

rikkitikkitavi skrev:
Det är svårt att mäta lågdistorderande förstärkare. Kräver ordentliga grejor.
exmag skrev:Just nu ser bashornets frekvenskurva ut så här:
Rött är med aktivt delsningsfilter.
Kan dock hända mycket innan jag bestämmer mig...
.
.
. Imperial-Blomman skrev:Oki!
Coolt![]()
Hade ja haft döva grannar hade ja kört vidare på Imperial horne ja hade förr
Imperial-Blomman skrev:TQWT e ett horn där man täpper igen utblåset en hel del.
Den varianten tagerar två världar.
Vighten e väl avsmalnande mot utblåset.
exmag skrev:Inte många som kan ställa in högtalare på mer än en kubikmeter i vardagsrummet. Fruarna sätter sig på tvären med eftertryck. En vän till mig fick inte ha högtalare på ens 100 liter, det var allllldeles för stooort, enligt hans fru. Helt galet att ställa in så stora lådor i rummet, tyckte hon. Men ett skåp att ställa in finporslinet med måtten 1,6x16,0,4 gick bra att ställa in. Den har volymen 1 kubikmeter...
..
petersteindl skrev:Han heter Paul Gustavus Adolphus Helmuth Voigt.![]()
exmag skrev:Slaglängden är extremt kort för att med 1Watt få ut 112-113 dB:
Morello skrev:Hur ser kravspecifikationen ut för systemet? Jag försöker förstå vad som fått dig att välja en hornlösning - trots alla uppenbara problem en slik lösning bjuder på.
Calleberg skrev:Vad skall du bygga i för material? Björkplyfa (som du såklart borde bygga med) till två sånna lådor kostar numer som ett par halvskapliga 18 tummare...
https://www.beijerbygg.se/privat/sv/pro ... -900219722
MDF är ju mindre svindyrt men det blir en tuuuuu...uung hopvecklad kubiklåda (ca 130kg utan element)![]()
https://www.beijerbygg.se/privat/sv/pro ... -900142715
I-or skrev:exmag skrev:Slaglängden är extremt kort för att med 1Watt få ut 112-113 dB:
Återigen, du förväxlar ljudeffektnivå med ljudtrycksnivå. För att konvertera ljudeffektnivå till ljudtrycksnivå för ett avstånd om 1 m i frifält så måste du dra av 14 dB* (förutsatt att strålningsresistansen är beräknad för halvsfär, vilket den antagligen är i Hornresp).
Du har alltså en ljudtrycksnivå om ca 110 till 113 dB minus 14 dB, vilket ger ca 96 till 99 dB, 1 m frifält, för den någorlunda konstanta delen av kurvan. Vid 28 Hz är ljudtrycksnivån under dessa förutsättningar ca 93 dB.
För att få ut 113 dB vid 28 Hz (som du skrev i ett tidigare inlägg), 1 m, frifält krävs alltså i din senaste simulering en konförskjutning om ca +20 dB eller 10 gånger relativt ca 0,9 mm, d.v.s. ca 9 mm. Man bör dock vara medveten om att detta ger en mycket hög ljudtrycksnivå, speciellt med två högtalare i ett normalt rum (över 120 dB i lyssningspositionen vid 28 Hz).
Hornet är rejält stort, vilket leder till en mycket begränsad konförskjutning relativt en sluten låda (som för ett 15"-element under samma förutsättningar hade krävt ca 53 mmp), men det handlar alltså inte om tiondels millimeter vid de ljudtrycksnivåer som du tänker dig.
Topparna i impedanskurvan beror för övrigt på resonanser i hornet.
*Jag skrev 11 dB motsvarande en faktor 10*log(4*π) i ett tidigare inlägg, men då hade jag inte lagt till 3 dB för halveringen av strålningsresistansen.
exmag skrev:Du kan vara lugn, jag känner till det där men är aningen skeptisk till det. Jag utgår från Hornresp siffror för att få rätt jämförelse mellan de horn jag bygger och andras horn. Jag kommer att mäta när jag har något klart så får vi se hur mycket hornet förmår prestera vid 1 Watt in. Hur som helst så är min erfarenhet, och många andras, att icke horn är distanserat ordentligt på nivåracet med en Watt in.
exmag skrev:Inget av det, jag kommer använda 12 mm spånskiva. Jag blev grymt överraskad när jag plockade bort baffeln på min ena OA5 för många år sedan. Den bestod av 10mm spånskiva och knappt några stag alls. Min erfarenhet efter det, när jag byggde horn, är att tunn skiva med stag är bättre än tjocka dito utan stag.
exmag skrev:Ja, ett bashorn lämnar ingen berörd.
Jag har jobbat mycket med beräkningar på lådan så att alla mått följer teorin så mycket som möjligt. Kanalen kan se för bred ut på ett ställe men det beror på att passagen är grundare där. Innerdjupet är 30cm för alla sektionerna utom sista som är 59cm. Vid det grunda stället är djupet från 0 glidande till 30cm. Vibrationshämande stag är inte med på skisser och ritningar ännu. Lådan är ca 180cm bred och 150cm hög. Den övre sektionen är ca 33cm djup och den undre ca 60cm.
Bilden till vänster visar hornet från lyssningsplats skuren precis innanför panelen.
Bilden till höger är hornet från sidan skuren på mitten.
.
.
I-or skrev:Ja, ett Voigt-horn är som skrivet var förvisso inte den mest effektiva lösningen för en given volym och man måste precis som du är inne på alltid väga distorsion mot verkningsgrad och undre gränsfrekvens. Det hela är i grunden inte speciellt komplicerat och ju större areaförhållande mellan mun och hals, desto mindre gäller den gängse linjäriseringen av vågekvationen, vilket medför att distorsionen ökar.
Angående högfrekvenshorn så gäller att medan en andratonsdistorsion om 3 % är klart störande för höga frekvenser så ligger den vid detta värde precis vid hörbarhetströskeln under ca 100 Hz. Generellt är därför luftdistorsion i hornet inte särskilt ofta är ett reellt problem för bashorn, speciellt när elementdistorsionen räknas in. I det här fallet visar en snabb överslagsberäkning att detta gäller även för lösningen i ritningen ovan.
I-or skrev:exmag skrev:Du kan vara lugn, jag känner till det där men är aningen skeptisk till det. Jag utgår från Hornresp siffror för att få rätt jämförelse mellan de horn jag bygger och andras horn. Jag kommer att mäta när jag har något klart så får vi se hur mycket hornet förmår prestera vid 1 Watt in. Hur som helst så är min erfarenhet, och många andras, att icke horn är distanserat ordentligt på nivåracet med en Watt in.
1. Om du mäter i frifält så blir resultatet som beskrivs ovan.
2. Om du gör markplansmätningar så ökar ljudtrycksnivån med 6 dB.
3. Om du mäter inomhus så kan resultatet bli nästan vad som helst.
Vad gäller verkningsgrad kontra kavitetsvolym för olika högtalarprinciper så bör man observera att detta inte tar hänsyn till elementvalet. För en basreflexlåda om bortåt 1 m3 kan man använda sådär 8 högeffektiva 15"-element för en undre gränsfrekvens om 28 Hz. Verkningsgrad och maximal ljudtrycksnivå blir naturligtvis skyhöga. Detta är skälet till att man sedan länge alltid ser basreflexlådor i PA-sammanhang, där man av naturliga skäl vill minimera storlek och vikt.
Om man däremot vill ha en ekonomiskt optimal lösning och kan tillåta nästan vilka lådvolymer som helst så är hornlösningar att föredra.
Calleberg skrev:exmag skrev:Inget av det, jag kommer använda 12 mm spånskiva. Jag blev grymt överraskad när jag plockade bort baffeln på min ena OA5 för många år sedan. Den bestod av 10mm spånskiva och knappt några stag alls. Min erfarenhet efter det, när jag byggde horn, är att tunn skiva med stag är bättre än tjocka dito utan stag.
Så är det absolut, min erfarenhet är ochså att sådan tunn spånskiva bör sammanfogas mha.skruvlimmade eller möjligen spikade/limmade fyrkantlister i hörnen.
Om jag forsätter att tänka positivt och estimerar (troligen felaktigt) att man klarar sig med tre skivor per lådda blir det ändå dryga 60kg
JM skrev:exmag skrev:Ja, ett bashorn lämnar ingen berörd.
Jag har jobbat mycket med beräkningar på lådan så att alla mått följer teorin så mycket som möjligt. Kanalen kan se för bred ut på ett ställe men det beror på att passagen är grundare där. Innerdjupet är 30cm för alla sektionerna utom sista som är 59cm. Vid det grunda stället är djupet från 0 glidande till 30cm. Vibrationshämande stag är inte med på skisser och ritningar ännu. Lådan är ca 180cm bred och 150cm hög. Den övre sektionen är ca 33cm djup och den undre ca 60cm.
Bilden till vänster visar hornet från lyssningsplats skuren precis innanför panelen.
Bilden till höger är hornet från sidan skuren på mitten.
.
.
Mer ekonomisk användning av tänkt hornvolym är att använda ett enkelhorn i stället för som i ditt förslag med ett dubbelhorn. Dubbelhornet har samma halsarea men blir kortare när det splittras i två munareaor. Ett enkelhorn med en halsarea och en munarea blir längre i samma låda och därmed erhålls lägre undre gränsfrekvens. Alternativt kan lådan göras mindre med samma undre gränsfrekvens med ett osplittrat horn.
I diskanthorn minskar distorsionen alltmer med allt större skillnad mellan halsarea o munarea. Gärna över 1 - 300.
Bashorn kräver mer längd än större skillnad mellan halsarea och munarea. Vi tolererar högre numerisk distorsion i basen än i diskanten.
Hyperboliska bashorn ger lägsta undre gränsfrekven vid given längd till priset av högre distorsion. Acceptabelt?
JM
I-or skrev:Ja, ett Voigt-horn är som skrivet var förvisso inte den mest effektiva lösningen för en given volym och man måste precis som du är inne på alltid väga distorsion mot verkningsgrad och undre gränsfrekvens. Det hela är i grunden inte speciellt komplicerat och ju större areaförhållande mellan mun och hals, desto mindre gäller den gängse linjäriseringen av vågekvationen, vilket medför att distorsionen ökar.
Angående högfrekvenshorn så gäller att medan en andratonsdistorsion om 3 % är klart störande för höga frekvenser så ligger den vid detta värde precis vid hörbarhetströskeln under ca 100 Hz. Generellt är därför luftdistorsion i hornet inte särskilt ofta är ett reellt problem för bashorn, speciellt när elementdistorsionen räknas in. I det här fallet visar en snabb överslagsberäkning att detta gäller även för lösningen i ritningen ovan.
JM skrev:Horn distorsion (horn specifika luft resonanser) och element distorsion vid given frekvens adderas eller sker en viktning?
JM
exmag skrev:Jag mäter ofta basen i markplan eller så nära det går. Inte för att se hur effektiv den är utan för att få en frekvenskurva.
Visst kan man använda flera element och nå samma kraftiga tryck. Men, för det första kan man fråga sig hur det skulle se ut med 8st 15 tummare sitta i en låda i vardagsrummet. Den blir svår att gömma. Det viktigaste är dock kostnaden med sådana högtalare. Det element jag har, än så länge, valt kostar ca 3.000kr. 8st sådan blir 24.000kr. Jag kan inte försvara för mig själv den kostnaden bara för att höra/känna jordbävning i en DVD-film korrekt. Då får det nog vara. Eller så bygger jag ett horn, om det nu går att gömma det, vilket jag tror går. Skall senare visa hur jag tänkt.
I-or skrev:Metoden att mäta egenskaperna för en sluten låda inne i kaviteten (vanligen med en konventionell mikrofon) är uråldrig och inte uppfunnen av herr Mirsch. Kavitetens dimensioner måste vara betydligt mindre än våglängden, men i övrigt är det hela rättframt efter erfordeliga korrektioner.
Det var dock ganska kul att ett diskantelement användes som mikrofon, något som jag har sett göras ibland.
Metoden kräver en del omräkningar för att inte bara ge relativ nivå utan även absolutnivå, vilket gör att konventionella mätningar är att föredra. Det är t.ex. inga problem att mäta inomhus i det extrema närfältet på utsidan av högtalaren för låga frekvenser, vilket tillsammans med baffelkorrektion och fönstrade resultat ger frekvensgången i hela audioområdet. Dessutom fungerar denna metod för alla typer av högtalare. Annars kan man även mäta markplan fönstrat, vilket reducerar kraven på avstånd till husfasader.
"Infiniti case" syftar säkerligen just på de förhållanden som råder inne i en akustiskt liten kavitet.
För övrigt är det inte speciellt meningsfullt att simulera för diverse kraftigt förenklade utstrålningsfall som olika former av hörn eftersom ett rum vanligen begränsas av 6 ytor med påföljande rumsresonanser som fullständigt dominerar frekvensgången. För egen del brukar jag därför simulera i frifält för att sedan lägga till simulerade rumsbidrag för en eller flera möjliga uppställningar.
exmag skrev:Utan element kommer lådan att väga ca 170-180kg. Jag kommer att bygga lådan i tre delar målat och klar för att sedan bära in dem och montera delarna på plats.
Kraniet skrev:ser ut som en rejäl kyrkbänk
exmag skrev:Exakt, du har helt rätt!
Det ÄR en teve-bänk. Hyllan högst upp är för elektroniken som dvd-spelare, förstärkare och annat som hör till hifi och teve.
Jag kom på idén med detta horn när jag såg att teven behövde höjas upp och att jag måste ha någonstans plats för elektroniken.
På var sida, 160cm från varandra, står var sin 40 cm bred Billybokhylla. Mellan dessa står ett tevebord med teven och med fack under för elektroniken, Förutom att teven står för lågt är jag trött på att gå ner på golvet varje gång man ska fingra på elektroniken. Förutom att bygga en ny tevebänk tänkte jag också bygga en hylla mellan bokyllorna ca 140cm upp för att ställa elektroniken på.
När jag stod där och funderade hur det skall se ut kunde jag räkna ut att elektronikbänken 140cm upp skulle förmodligen svacka på mitten med tiden av mer än 20 kg elektronik. Min förstärkare (än så länge) väger 17kg. Så jag måste alltså sätta dit stöd ner till den tänkta tevebänken. Eftersom teven står utanför Billybokyllonrna står den mer än 30cm utanför. Det blir ett outnyttjat tomrum bakom teven som jag kan sätta stöden i. Men varför inte då bygga en vägg upp till elektronikhyllan? Så får jag ett utrymme bakom för lite prylar.
När jag ritade upp allt så såg jag att utrymmet är ju upp mot 1000 liter stor, perfekt för en hornhögtalare som dessutom inte kommer att märkas (därav Ghost). Så började historien om hornhögtalaren i denna tråd.
Calleberg skrev:exmag skrev:Exakt, du har helt rätt!
Det ÄR en teve-bänk. Hyllan högst upp är för elektroniken som dvd-spelare, förstärkare och annat som hör till hifi och teve.
Jag kom på idén med detta horn när jag såg att teven behövde höjas upp och att jag måste ha någonstans plats för elektroniken.
På var sida, 160cm från varandra, står var sin 40 cm bred Billybokhylla. Mellan dessa står ett tevebord med teven och med fack under för elektroniken, Förutom att teven står för lågt är jag trött på att gå ner på golvet varje gång man ska fingra på elektroniken. Förutom att bygga en ny tevebänk tänkte jag också bygga en hylla mellan bokyllorna ca 140cm upp för att ställa elektroniken på.
När jag stod där och funderade hur det skall se ut kunde jag räkna ut att elektronikbänken 140cm upp skulle förmodligen svacka på mitten med tiden av mer än 20 kg elektronik. Min förstärkare (än så länge) väger 17kg. Så jag måste alltså sätta dit stöd ner till den tänkta tevebänken. Eftersom teven står utanför Billybokyllonrna står den mer än 30cm utanför. Det blir ett outnyttjat tomrum bakom teven som jag kan sätta stöden i. Men varför inte då bygga en vägg upp till elektronikhyllan? Så får jag ett utrymme bakom för lite prylar.
När jag ritade upp allt så såg jag att utrymmet är ju upp mot 1000 liter stor, perfekt för en hornhögtalare som dessutom inte kommer att märkas (därav Ghost). Så började historien om hornhögtalaren i denna tråd.
Plötsligt verkar det här projektet lite mer jordat och något mindre stolligt. Ska bli kul att se hur det fortskrider
rikkitikkitavi skrev:sälj in det som mediabänk till Ikea.
Namnet är givet -" Hornavan".
Hur tjock skiva använder du för att få det till 170-180 kg?
Calleberg skrev:exmag skrev:Exakt, du har helt rätt!
Det ÄR en teve-bänk. Hyllan högst upp är för elektroniken som dvd-spelare, förstärkare och annat som hör till hifi och teve.
Jag kom på idén med detta horn när jag såg att teven behövde höjas upp och att jag måste ha någonstans plats för elektroniken.
På var sida, 160cm från varandra, står var sin 40 cm bred Billybokhylla. Mellan dessa står ett tevebord med teven och med fack under för elektroniken, Förutom att teven står för lågt är jag trött på att gå ner på golvet varje gång man ska fingra på elektroniken. Förutom att bygga en ny tevebänk tänkte jag också bygga en hylla mellan bokyllorna ca 140cm upp för att ställa elektroniken på.
När jag stod där och funderade hur det skall se ut kunde jag räkna ut att elektronikbänken 140cm upp skulle förmodligen svacka på mitten med tiden av mer än 20 kg elektronik. Min förstärkare (än så länge) väger 17kg. Så jag måste alltså sätta dit stöd ner till den tänkta tevebänken. Eftersom teven står utanför Billybokyllonrna står den mer än 30cm utanför. Det blir ett outnyttjat tomrum bakom teven som jag kan sätta stöden i. Men varför inte då bygga en vägg upp till elektronikhyllan? Så får jag ett utrymme bakom för lite prylar.
När jag ritade upp allt så såg jag att utrymmet är ju upp mot 1000 liter stor, perfekt för en hornhögtalare som dessutom inte kommer att märkas (därav Ghost). Så började historien om hornhögtalaren i denna tråd.
Plötsligt verkar det här projektet lite mer jordat och något mindre stolligt. Ska bli kul att se hur det fortskrider
distad skrev:Calleberg skrev:exmag skrev:Exakt, du har helt rätt!
Det ÄR en teve-bänk. Hyllan högst upp är för elektroniken som dvd-spelare, förstärkare och annat som hör till hifi och teve.
Jag kom på idén med detta horn när jag såg att teven behövde höjas upp och att jag måste ha någonstans plats för elektroniken.
På var sida, 160cm från varandra, står var sin 40 cm bred Billybokhylla. Mellan dessa står ett tevebord med teven och med fack under för elektroniken, Förutom att teven står för lågt är jag trött på att gå ner på golvet varje gång man ska fingra på elektroniken. Förutom att bygga en ny tevebänk tänkte jag också bygga en hylla mellan bokyllorna ca 140cm upp för att ställa elektroniken på.
När jag stod där och funderade hur det skall se ut kunde jag räkna ut att elektronikbänken 140cm upp skulle förmodligen svacka på mitten med tiden av mer än 20 kg elektronik. Min förstärkare (än så länge) väger 17kg. Så jag måste alltså sätta dit stöd ner till den tänkta tevebänken. Eftersom teven står utanför Billybokyllonrna står den mer än 30cm utanför. Det blir ett outnyttjat tomrum bakom teven som jag kan sätta stöden i. Men varför inte då bygga en vägg upp till elektronikhyllan? Så får jag ett utrymme bakom för lite prylar.
När jag ritade upp allt så såg jag att utrymmet är ju upp mot 1000 liter stor, perfekt för en hornhögtalare som dessutom inte kommer att märkas (därav Ghost). Så började historien om hornhögtalaren i denna tråd.
Plötsligt verkar det här projektet lite mer jordat och något mindre stolligt. Ska bli kul att se hur det fortskrider
Det är kul när saker och ting är "stolligt"Men jag är nog en stollig *typ*
Vill nå lägsta undre gränsfrekvens för given volym skall du inte bygga ett dubbelhorn med två munareor.
Tex att längden på ett bashorn är viktigare än munarean om du vill nå lägre nedre gränsfrekvens vid viss verkningsgrad/distorsion.
exmag skrev:Ja, jag har varit inne på det. Ghost är inte ristat i sten.
OrgelHorn = OrganHorn på eng.
eller
The InvisibleHorn, dvs osynligt horn.
eller varför inte
BenchHorn från tv-bänk.
exmag skrev:Det finns dock ett problem med JBL'en, data om den varierar mellan olika datablad.


Kraniet skrev:Vad är fel med JBL-elementen riktigt?

exmag skrev:Här är Ghosthornet i fullängd:
Volymen är mer än 15.000 liter eller 15 kubikmeter och mer än 8 m lång kanal.
Den sista delen, det är där den största volymen finns, är alltså avkortad från 8m till 3,8m. eller från 15.000 liter till 1050 liter. En liten svacka från 100Hz är ett billigt pris för en så stor reducering av hornet.
exmag skrev:Nästa fråga är: Var bör delningsfrekvensen ligga?
exmag skrev:Jag har fler frågor. Börjar med denna:
Jag behöver ett aktivt delningsfilter för basen och ett slutsteg eller båda i ett. Vad skall jag välja?
Calleberg skrev:exmag skrev:Jag har fler frågor. Börjar med denna:
Jag behöver ett aktivt delningsfilter för basen och ett slutsteg eller båda i ett. Vad skall jag välja?
Hur många Kilowatt behöver herrn? Är fläktar ett Problem?
Crown XLS1002 4200:- på Thomann. Säkert alldeles på tok för många watt (700), men ger utrymme att växa i som det heter på mäkklarspråk.
Eller prova att föreslå 2000 spänn fär denna.
https://www.tradera.com/item/170613/691 ... eg-med-dsp
https://www.crownaudio.com/en/products/ ... 2#features

exmag skrev:Sidosystemen skall dock ha passiva delningsfilter eftersom aktiva filter i vanliga högtalare låter skit (har testat för många år sedan).
Johan_Lindroos skrev:"Väldigt bra testvärden" framstår som missvisande eftersom dessa Fosi-apparater uppvisar en stor mängd av diverse artefakter hos mätningarna. Det är ju bara att titta i de visade länkarna.Som vanligt för klass-D-historier är det distorsion vid högre frekvenser och lastberoende frekvensgångsproblem som sticker ut.
Mängder av grejor du kan hitta för långt mindre pengar på Blocket är bättre.
exmag skrev:Här har en person mätt upp Fosi BT30D med trafon på 36 Volt 5A som följer med:
https://www.youtube.com/watch?v=EOmItIgbHTk
Uteffekt:
8 ohm
Sidokanaler = 60 Watt
Subbkanalen = 60 Watt
4 ohm
Sidokanaler = 80 Watt
Subbkanalen = 110 Watt
Han mäter också med 36v 15A och får 10-20 Watt högre uteffekt.
Synd att han inte mätte med 48 volt.
Jag tror det är dessa tal man skall gå efter. Tråkigt att en såpass bra förstärkare skall åtföljas av rena fantasisprestandasiffror vilket verkar vara mer en regel att det skall vara så i Asien.
The TPA3116D2 is a budget-friendly, lower-power Class D amplifier chip ideal for portable devices and desktop speakers, offering good efficiency in a small package with less power draw and cooling requirements. In contrast, the TPA3255 is a higher-end, high-power chip designed for home theaters and professional audio, delivering superior sound quality, higher power output, and better detail with very low total harmonic distortion (THD)
Maarten skrev:Och Fosi BT30D har inte ens TPA3255 (som ovan bristfälliga mätningar visar) utan tpa3116d2. Undrar hur sådana mäter?
En sån däringa AI-tjoflöjt skrev:The TPA3116D2 is a budget-friendly, lower-power Class D amplifier chip ideal for portable devices and desktop speakers, offering good efficiency in a small package with less power draw and cooling requirements. In contrast, the TPA3255 is a higher-end, high-power chip designed for home theaters and professional audio, delivering superior sound quality, higher power output, and better detail with very low total harmonic distortion (THD)
tordnilsson skrev:https://www.audiophonics.fr/en/integrated-amplifiers/stereo-amplifier-class-d-tpa3251-2x140w-4-ohm-p-15391.html?srsltid=AfmBOordtvzmwDpHaxNQafC28qkseXO6WxXyzdR8mFWIWCQEqjC5KDYU
https://www.audiophonics.fr/en/power-su ... 12735.html
Slutsteg och nätdel till rimligt pris.
Morello skrev:Luktar kinabös utan CE-märkning.
Morello skrev:Luktar kinabös utan CE-märkning.
sammel skrev:Imponerad av hur snabbt det gick när du bestämt dig.
Bra jobbat Exmag
Imperial-Blomman skrev:Ja den smälter in väldigt bra.
Snyggt![]()
exmag skrev:Ja, det kan vara så att det är det rostfria stålet som är problemet. Kanske hade för högt varvtal. Men jag har borrat i det tidigare med skruvdragare utan problem. Nå, nu är det i vart fall klar så jag slipper borra mer i det. Nya borr måste jag dock köpa!
exmag skrev:Jag har använt samma borr sedan 30-40 år tillbaka. Slipade dem aldrig men de fungerade förtjänstfullt hela tiden. Men nu har jag slängt dem och köpte nytt. Jag borrade med 3st av dem för första gången i de rostfria fyrkantsrören till väggsågen. De tog slut direkt! Gick inte borra hål med dem helt enkelt. Det var inga problem med de gamla borren även om de började bli lite slitna med åren. Med dem har jag borrat i mycket plåt och stål utan problem. De nya tog slut innan jag kom igenom första ytan. Jag hade alltså inget borr nu som kunde göra jobbet. Är nyare borr sämre än de man köpte för 30-40 år sedan? Båda omgångarna var köpt på Biltema.
Jag löste det på ett originellt sätt. Jag fortsatte att borra (med pelarborr) med det nya helt utslitna borret. Det började glöda och snart blev det vitt. Strax efter kom jag igenom. Jag smälte helt enkelt metallen tills borret kunde tryckas igenom. Eller borr, det ser nu mer ut som en metallstång utan skär. Borrade 8 hål på samma sätt.
Imperial-Blomman skrev:Ja slipar mina borrar t rätt skärvinkel/släppning för respektive material.
En borr för kakel skulle ja slipat t ca 2grader släpp.
E skäret 90grader mot hålets centrum så funkar de bra så.
De e dock bra å bryta eggen m diamantfil innan borrning.
Calleberg skrev:exmag skrev:Jag har använt samma borr sedan 30-40 år tillbaka. Slipade dem aldrig men de fungerade förtjänstfullt hela tiden. Men nu har jag slängt dem och köpte nytt. Jag borrade med 3st av dem för första gången i de rostfria fyrkantsrören till väggsågen. De tog slut direkt! Gick inte borra hål med dem helt enkelt. Det var inga problem med de gamla borren även om de började bli lite slitna med åren. Med dem har jag borrat i mycket plåt och stål utan problem. De nya tog slut innan jag kom igenom första ytan. Jag hade alltså inget borr nu som kunde göra jobbet. Är nyare borr sämre än de man köpte för 30-40 år sedan? Båda omgångarna var köpt på Biltema.
Jag löste det på ett originellt sätt. Jag fortsatte att borra (med pelarborr) med det nya helt utslitna borret. Det började glöda och snart blev det vitt. Strax efter kom jag igenom. Jag smälte helt enkelt metallen tills borret kunde tryckas igenom. Eller borr, det ser nu mer ut som en metallstång utan skär. Borrade 8 hål på samma sätt.
Biltema-borr har varit kass så länge jag kan minnas, men det är nog över 20 år sedan jag köpte några sådana så kvaliteten är säkert annorlunda nu, men inte till det bättre verkar det.
Man köper Dormer helt enkelt, (Så mycket bättre att min dotter nog skulle kallat det för "Lifehack" om det i hennes liv ingick att borra i lite ditt&datt) och från 5mm och uppåt slipar man dem när de inte biter längre. För hand. Behövs inga Drilldoctors, slipjiggar, Tormekar eller sånt trams. Krävs bara lite övning.
Jag har kvar några Biltema-borr från förr. De är nämligen härdade hela vägen och slirar därför så underbart lätt i chucken hur hårt man än drar åtMen det innebär ochså att man kan kapa bort spiralen och göra svarvskär av skaftet om man behöver nåt udda
Borrar man i Rostfritt så behövs det bara nåt varv som borret inte biter för att ytan skall bli stenhård. Då får man slipa upp borret igen och se till att trycka igenom den hårda ytan, skärolja hjälper mycket. CRC supercut är dyr men bra till Rostfritt och lätt för privatpersoner att få tag på. Vanlig motorolja som skärolja kan ibland, (rätt ofta faktiskt) göra mer skada än nytta har jag märkt. Så det kan man hoppa över.
exmag skrev:Hittade ett test på borr:
"ROSTFRITT KNÄCKER DE FLESTA"
https://verktoysboden.no/pub_docs/files ... rrsats.pdf
Clas i sjön var inte dåligt (samma märke som min skruvdragare) inte heller en av Biltemas satser var dålig. Många dyrare visade sig vara rent skräp bla Bahco.
Simulerad frekvenskurva – SB17NRX2C35-8 i 25L basreflexlåda
Grunddata (T/S-parametrar):
- Fs: 31 Hz
- Qts: 0.38
- Vas: 28 liter
- Xmax: 6 mm
- Re: 5.7 ohm
- Sensitivitet: ca 87 dB (1W/1m)
Lådinställning:
- Volym: 25 liter netto
- Port: 6 cm diameter, 20 cm längd
- Tuningfrekvens: ca 35 Hz
Resultat:
- Frekvensrespons:
- Platt från 35 Hz till ca 1,5 kHz
- Lätt peak runt 60 Hz (+1–2 dB)
- Avrullning under 30 Hz (–6 dB vid 28 Hz)
- Max SPL:
- Ca 100–105 dB vid 40 Hz innan Xmax nås
- Begränsad under 35 Hz vid hög volym – men fullt tillräcklig för HiFi
- Gruppfördröjning:
- Låg och kontrollerad runt portfrekvensen
- Ingen boomighet eller "lådbas"
- Distorsion:
- Mycket låg i mellanregistret
- Basområdet är rent upp till ca 90 dB SPL
Slutsats
SB17NRX2C35-8 i 25L basreflexlåda ger:
- Djup och kontrollerad bas ner till 35 Hz
- Rent mellanregister – perfekt för 2-vägssystem
- Bra känslighet för sin storlek
- Låg distorsion och hög byggkvalitet
Calleberg skrev:Har Herrn bott under en Sten?
Calleberg skrev:Har Herrn bott under en Sten?
NBAC:arna eller Purifi är det som gäller på Forat...För de som är svaga för grupptrycksestetik finns ochså de fruktansvärt fula CAC varianterna av samma SB element.
Neuhausen skrev:FaitalPro elementet ser ut att vara ett rent mellanregister med fs på 100Hz.
Jag tycker något av SB elementen är det enklaste valet, men jag skulle nog valt SB17NBAC i 4 ohm igen då det kanske underlättar filtren lite. Om inte annat genom att det finns filer från andras utveckling här på forumet. Inget likt din applikation, men något finns alltid att lära sig.
Men 8 ohm versionerna av de två SB17 elementen ser ut att kunna dra nytta av en lite större låda för att spela något djupare. 8 ohms versionerna ser också ut att fungera betydligt bättre i slutna lådor avsedda att spela ett användbart basregister. I sluten låda behöver 4 ohm versionerna av SB17NBAC en sub eller något som tar vid under 80Hz och ser inte ut att ha någon nytta av större volym än några liter.
Morello skrev:Calleberg skrev:Har Herrn bott under en Sten?
Nej, vederbörande har bara ägnat sin vakna tid åt att skriva om hobbysolanläggningar och därmed missat allt som rör högfidelitetshögtalarelement.
exmag skrev:CAC finns inte att köpa mer och ja, den är ful.
Calleberg skrev:exmag skrev:CAC finns inte att köpa mer och ja, den är ful.
Det var förbanne mig det bästa jag har hört sedan jag konfirmerades...
Morello skrev:Calleberg skrev:exmag skrev:CAC finns inte att köpa mer och ja, den är ful.
Det var förbanne mig det bästa jag har hört sedan jag konfirmerades...
Du menar "det finaste jag..."
Calleberg skrev:Morello skrev:Calleberg skrev:
Det var förbanne mig det bästa jag har hört sedan jag konfirmerades...
Du menar "det finaste jag..."
Nej. Det menar jag inte. Då hade jag skrivit det.![]()
![]()
Men jag tog mig friheter med citatet så att det passade bättre i sammmanhanget, samtidigt som ursprunget ändå skulle vara uppebart och dessutom med förhoppningen att eventuellt kittla aspergerförbundet lite under fötterna. Skulle säga att jag lyckades någotsånär
exmag skrev:Den skall sitta i en basreflex på ca 25-35 liter.
Imperial-Blomman skrev:Ja kör själv m Purifi å basstöd.
OA-52 e på 20L å avstämd t 29Hz.
Dom går djupt även utan basstöden m extremt låg dist.
Ja skulle kolla på versionen m standard slaglängd å papperskon.
8 lr 4 Ohm.
Calleberg skrev:exmag skrev:Den skall sitta i en basreflex på ca 25-35 liter.
Varför det om du skall ha dem ihop med Hornet och dela 125Hz?
exmag skrev:Jag kommer att använda hornet när jag tittar på film och bara sidosystemet när jag lyssnar på musik, har jag tänkt. Men kan ändra mig.
Calleberg skrev:Om känsligheten är viktig kan man faktiskt relativt enkelt öka spänningskänsilgheten i HELA mellanregistret med ytterligare 6dB (Lagomt för att t.ex hantera baffelsteg om man vill) för SB NBAC elementet xmag listat och forfarande klara sig med under HALVA kostnaden för PURIFI.
Calleberg skrev:Har Herrn bott under en Sten?
NBAC:arna eller Purifi är det som gäller på Forat...För de som är svaga för grupptrycksestetik finns ochså de fruktansvärt fula CAC varianterna av samma SB element.

exmag skrev:BRA INPUT!!
SB17NBAC eller SB17NRX2C35-8 är mitt förstaval före den svindyra Purifi'n. Tog med den ändå pga det översvallande goda betygen den fått. Men det svider ordentligt att lägga 8-9.000kr på två sådana med inbyggda blyglä...
Att inte använda bashornet när jag lyssnar på musik kanske är ett förhastat beslut. Jag sänker nog den idén efter er kritik mot det.
Känsligheten är inte det viktigaste men inte helt oviktigt heller.
Jag rangordnar listan nu (har tagit bort Monacor):
1. SB17NBAC-8 .....................................................942 kr
1. SB17NRX2C35-8 .................................................800 kr
2. Purifi PTT6.5??? .............................................> 4000 kr
3. Seas Prestige H1456-08.......................................1600 kr
4. Seas U18RNX/P.................................................1950 kr Kanske tar bort denna ur listan eftersom den är utpräglad för akustiska instrument.
Enligt nätets alla olika tester och provlyssningar rangordnas elementen ungefär så här:
Purifi PTT6.5
Seas U18RNX/P
Seas Prestige H1456-08
SB17NRX2C35-8
SB17NBAC-8
Varför skulle SB17NBAC-8 vara bäst enligt Faktistianerna?
Är den bättre än SB17NRX2C35-8?
exmag skrev:Jag har läst själv på nätet och sammanställt listan så av de element jag själv plockat ut enligt min lista. Det är på en "höft" för man vet inte vad folk alltid menar med olika bedömningar osv. Jag gör så eftersom jag inte har någon möjlighet att själv testa dem. Vad alla på Faktiskt tycker väger dock tyngre än den listan.
AI leker jag bara med än så länge.
Maarten:
Intressanta grafer. Skall studera dem senare. just nu är det en person som vill ha min uppmärksamhet här hemma.
Maarten skrev:Calleberg skrev:Om känsligheten är viktig kan man faktiskt relativt enkelt öka spänningskänsilgheten i HELA mellanregistret med ytterligare 6dB (Lagomt för att t.ex hantera baffelsteg om man vill) för SB NBAC elementet xmag listat och forfarande klara sig med under HALVA kostnaden för PURIFI.
Aha, vargen kanske kommer?
Calleberg skrev:Har Herrn bott under en Sten?
NBAC:arna eller Purifi är det som gäller på Forat...För de som är svaga för grupptrycksestetik finns ochså de fruktansvärt fula CAC varianterna av samma SB element.
Recycling för femte gången typ:
Här är en gammal jmf med Furipi och sb17/15nbac:
[ Bild ]
petersteindl skrev:Maarten skrev:Calleberg skrev:Om känsligheten är viktig kan man faktiskt relativt enkelt öka spänningskänsilgheten i HELA mellanregistret med ytterligare 6dB (Lagomt för att t.ex hantera baffelsteg om man vill) för SB NBAC elementet xmag listat och forfarande klara sig med under HALVA kostnaden för PURIFI.
Aha, vargen kanske kommer?
Calleberg skrev:Har Herrn bott under en Sten?
NBAC:arna eller Purifi är det som gäller på Forat...För de som är svaga för grupptrycksestetik finns ochså de fruktansvärt fula CAC varianterna av samma SB element.
Recycling för femte gången typ:
Här är en gammal jmf med Furipi och sb17/15nbac:
[ Bild ]
SB15NBAC mäter inte så där längre. De införde en modifikation på elementet efter det att jag specade Bremenelementen där jag införde förändringar.
Distorsionen är c:a 6-8 dB lägre sedan flera år tillbaka, speciellt i området 500-1000 Hz.
Johan_Lindroos skrev:petersteindl skrev:Maarten skrev:Aha, vargen kanske kommer?![]()
Recycling för femte gången typ:
Här är en gammal jmf med Furipi och sb17/15nbac:
[ Bild ]
SB15NBAC mäter inte så där längre. De införde en modifikation på elementet efter det att jag specade Bremenelementen där jag införde förändringar.
Distorsionen är c:a 6-8 dB lägre sedan flera år tillbaka, speciellt i området 500-1000 Hz.
Då är det förstås upplagt för frågan; vad är det som ändrats? Det skulle inte vara fel heller med en tonkurva av senare slag om du eller någon annan har det.
exmag skrev:Imperial-Blomman skrev:Ja kör själv m Purifi å basstöd.
OA-52 e på 20L å avstämd t 29Hz.
Dom går djupt även utan basstöden m extremt låg dist.
Ja skulle kolla på versionen m standard slaglängd å papperskon.
8 lr 4 Ohm.
Bra tänkt!
Jag är också inne på att det skall vara papperskon.
Hur tycker du att elementet du har låter?
Johan_Lindroos skrev:exmag skrev:Jag har läst själv på nätet och sammanställt listan så av de element jag själv plockat ut enligt min lista. Det är på en "höft" för man vet inte vad folk alltid menar med olika bedömningar osv. Jag gör så eftersom jag inte har någon möjlighet att själv testa dem. Vad alla på Faktiskt tycker väger dock tyngre än den listan.
AI leker jag bara med än så länge.
Maarten:
Intressanta grafer. Skall studera dem senare. just nu är det en person som vill ha min uppmärksamhet här hemma.
Ok. Varför har du då rangordnat de båda Seaselementen så högt?
petersteindl skrev:Maarten skrev:Calleberg skrev:Om känsligheten är viktig kan man faktiskt relativt enkelt öka spänningskänsilgheten i HELA mellanregistret med ytterligare 6dB (Lagomt för att t.ex hantera baffelsteg om man vill) för SB NBAC elementet xmag listat och forfarande klara sig med under HALVA kostnaden för PURIFI.
Aha, vargen kanske kommer?
Calleberg skrev:Har Herrn bott under en Sten?
NBAC:arna eller Purifi är det som gäller på Forat...För de som är svaga för grupptrycksestetik finns ochså de fruktansvärt fula CAC varianterna av samma SB element.
Recycling för femte gången typ:
Här är en gammal jmf med Furipi och sb17/15nbac:
[ Bild ]
SB15NBAC mäter inte så där längre. De införde en modifikation på elementet efter det att jag specade Bremenelementen där jag införde förändringar.
Distorsionen är c:a 6-8 dB lägre sedan flera år tillbaka, speciellt i området 500-1000 Hz.
exmag skrev:petersteindl skrev:Maarten skrev:Aha, vargen kanske kommer?![]()
Recycling för femte gången typ:
Här är en gammal jmf med Furipi och sb17/15nbac:
[ Bild ]
SB15NBAC mäter inte så där längre. De införde en modifikation på elementet efter det att jag specade Bremenelementen där jag införde förändringar.
Distorsionen är c:a 6-8 dB lägre sedan flera år tillbaka, speciellt i området 500-1000 Hz.
Det låter givande!
Tycker du jag skall välja det elementet?
petersteindl skrev:Johan_Lindroos skrev:petersteindl skrev:
SB15NBAC mäter inte så där längre. De införde en modifikation på elementet efter det att jag specade Bremenelementen där jag införde förändringar.
Distorsionen är c:a 6-8 dB lägre sedan flera år tillbaka, speciellt i området 500-1000 Hz.
Då är det förstås upplagt för frågan; vad är det som ändrats? Det skulle inte vara fel heller med en tonkurva av senare slag om du eller någon annan har det.
Jag gör alltid en optimering av Bremenelement. Då jag optimerade tidigare Vifa och Scan Speak 15 cm Midbass, så sjönk 2:a-ton med 17 dB vid 100 Hz. Den modifikationen har jag även tänkt införa på SB och då sjunker disten med 15-20 dB vid 100 Hz. Vad jag gör vill jag inte berätta. Det är företagshemligheter. Lilltroll har stått för simuleringarna enligt mina önskemål och sedan mätningar färdiga prototyper och serietillverkade element som bekräftat simuleringarna.
Slutlig distorsionssänkning skulle jag kunna införa på SB för att uppnå - 80-90 dB dist från 100 Hz till 4 kHz vid 1 meter 2,83 volt och 4 ohmselement. Dessutom minimerar vi hysteres där vi gör egna mätningar. Lilltroll fixade en sådan mätuppställning. Där kan man snacka om häftiga mätningar som visar på hysteres i varje punkt på konutslaget under en period. Resultatet ser ut som plockat ur en skolbok om hysteres. På denna punkt mäter inspelade element betydligt bättre.
Sedan är saker en prisfråga och en fråga för hur elementen får en praktisk tillämpning. En optimering är max önskvärt resultat för pengarna det kostar per element.
petersteindl skrev:exmag skrev:petersteindl skrev:
SB15NBAC mäter inte så där längre. De införde en modifikation på elementet efter det att jag specade Bremenelementen där jag införde förändringar.
Distorsionen är c:a 6-8 dB lägre sedan flera år tillbaka, speciellt i området 500-1000 Hz.
Det låter givande!
Tycker du jag skall välja det elementet?
Menar du SB15NBAC? Eller SB17NBAC? I vilket frekvensområde skall du använda elementen? I vilken typ av låda skall de vara? Sluten? Volym? Du har skrivit angående flera olika högtalare.
exmag skrev:petersteindl skrev:exmag skrev:Det låter givande!
Tycker du jag skall välja det elementet?
Menar du SB15NBAC? Eller SB17NBAC? I vilket frekvensområde skall du använda elementen? I vilken typ av låda skall de vara? Sluten? Volym? Du har skrivit angående flera olika högtalare.
SB17NBAC till en 25-30 liters basreflexlåda. Den skall kunna klara hela registret men kommer att användas från 100Hz och uppåt.
exmag skrev:Jag gillar att namnge mina alster. Således heter högtalarna i denna tråd följande:
Exmag 2509 GhostHorn (eller bara GhostHorn)
- Ett stort bashorn för de lägsta frekvenserna utan att vara iögonfallande.
och
Exmag 2508 SpaceReflex
- En basreflexlåda med OA-principen utan interna parallella ytor och en yttre struktur som minimerar ljudets påverkan.
Är högtalaren 25 cm från vägg, så är det inte OA-principen.
exmag skrev:Ja, 3kHz är högsta frekvensen jag tänkt mig. Beror på diskanten var jag lägger delningen men gärna ner mot 2kHz.
Hur låter ett sådant element jämfört med andra?
exmag skrev:Jag kommer att lägga ut ritningar och byggbilder mm för båda högtalarna. Om jag gör det i denna tråd blir det väldigt rörigt så jag skapar en tråd för varje högtalare och lägger det där.
Bra eller dålig idé?
exmag skrev:Tackar för erbjudandet men jag vill dels ha ett 6,5 tums element och dels ett som kan köpas av var och en eftersom jag kommer lägga ut ritningar mm på min hemsida. Folk bygger faktiskt ibland det jag lägger ut. Men om jag ändrar mig återkommer jag med det.
I övrigt kommer du med bra input om SB17NBAC.
Jag är lite irriterad över vår hobby. När jag söker på Youtube efter lyssningstester för valt element får jag nästan uteslutande träffar för ljud i bilar. Bedrövligt!
HakanC skrev:exmag skrev:Jag kommer att lägga ut ritningar och byggbilder mm för båda högtalarna. Om jag gör det i denna tråd blir det väldigt rörigt så jag skapar en tråd för varje högtalare och lägger det där.
Bra eller dålig idé?
Bra idé
Calleberg skrev:exmag skrev:Tackar för erbjudandet men jag vill dels ha ett 6,5 tums element och dels ett som kan köpas av var och en eftersom jag kommer lägga ut ritningar mm på min hemsida. Folk bygger faktiskt ibland det jag lägger ut. Men om jag ändrar mig återkommer jag med det.
I övrigt kommer du med bra input om SB17NBAC.
Jag är lite irriterad över vår hobby. När jag söker på Youtube efter lyssningstester för valt element får jag nästan uteslutande träffar för ljud i bilar. Bedrövligt!
Jag har ett förslag. Rävbyggen finns det plenty på forat(#referenshumor). Om du vill göra nåt annorlunda och bättre som dessutom har potential att bli populärt för andra att bygga finns egentligen bara två varianter. "Vargen" som är en 2,5 vägare med Svarta SB17NBAC 8 ohm. Jag kommer bygga sådana vilket år som helst nu....Eller så bygger du en 2,5 vägare med SB15NBAC 8 Ohm som har större aktiv konarea i baffelstegsområdet än SB17, Lägre distorsion och möjlighet till högre delning mot diskanten. Dessutom får du döpa den själv
(Jag föreslår "Valpen")
#referenshumor:[ YouTube ]
exmag skrev:Jag har nu bestämt mig för att använda SB17NBAC som bas/mell.
Nästa fråga är då vilken diskant jag skall använda till den. Några förslag?
rigi skrev:Jag fattar inte. Du är på ett otroligt bra hififorum. Du frågar efter 2 vägare och det har skrivits flera låååånga trådar om bla Räv-L och hur Maarten kom fram till just dessa element. Söker du inte här eller kollar länkar som skickats?
exmag skrev:
Varför är det så viktigt med en waveguide?
EDIT:
Ser nu att den kostar ca 5500 kr. Det är tokmycket för en diskant!
RSG skrev:Duger det med en diskant som har riktigt låg distorsion, mer än hyfsad spridning, 100 mm diameter, 537 sek hos hifikit?
https://www.hifikit.se/komponenter/hogt ... 000-4.html
juanth skrev:Här har du en budgetbomb från Sb Acoustics:
https://sbacoustics.com/wp-content/uplo ... C000-4.pdf
Sedan beror det på önskemål kring spridning, delning, val av storlek på baffel, avstånd till mellanregister osv. om den är lämplig men den har låg distorsion, skaplig känslighet och är tålig samt bra pris. 481:-
Köp, använd och häpna.
https://www.hifikit.se/sb-acoustics-sb2 ... kx_RXZiBtO
Calleberg skrev:Här kan Herr Törnrosa finna lite matnyttig info angående Wäijvgaijds.![]()
viewtopic.php?f=3&t=75324&hilit=waveguide
exmag skrev:Calleberg skrev:Här kan Herr Törnrosa finna lite matnyttig info angående Wäijvgaijds.![]()
viewtopic.php?f=3&t=75324&hilit=waveguide
Gnuggar ögonen och tackar!
EDIT:
Har ögnat igenom din länk. Intressanta iakttagelser.
Jag vill gå en väg precis tvärt emot wävargäjden. Både diskant och övre mellanregistret skall bara utgå från membranen, allt annat skall dämpas bort förutom aningen senare reflexer. Jag har tidigare byggt sådana högtalare som jag med stor nöjdhet använde i 28 år tills jag skrotade hela min anläggning. Med en sådan dämpning fick jag ett hörbart mjukare ljud. Det är vad jag eftersträvar.

petersteindl skrev:Jag använder Wima MKP10. Jag har sedan 1976 ungefär studerat kondensatorer och deras inverkan på musiksignal.
Problemet är mångfacetterat. Efter mycket om och men har jag funnit just denna Wima vara bäst av de kondensatorer som finns att köpa på marknaden. Förutom ljudet har de 3 fördelar till, priset är ok och storleken är ok och de är lämpade för kretskortmontage.
exmag skrev:OK!
Wima MKP10 skall jag hålla ett öga på. De är rektangulära medan "de andra" är runda.
exmag skrev:https://www.faktiskt.io/phpBB3/viewtopic.php?f=3&t=75603&p=2354601#p2354488
rikkitikkitavi skrev:Här är exempel på tester.
https://www.ti.com/lit/pdf/slyt796
Ntera att det inte är delningsfilter utan high end digital Audio converter som mäter distortion flera magnituder under vad ett högtalarelement uppvisar.
Både Cordell och Self diskuterar distortion i sina böcker men även i förstärkare är distortionen försumbar.
Det var därför jag kallade det hela för en fotnot, och satte "bra audioprestanda" inom musöron. Det finns troligen inga påvisbara effekter.
Jag tror vi kan släppa det. Exmag kan använda det han känner bäst för.
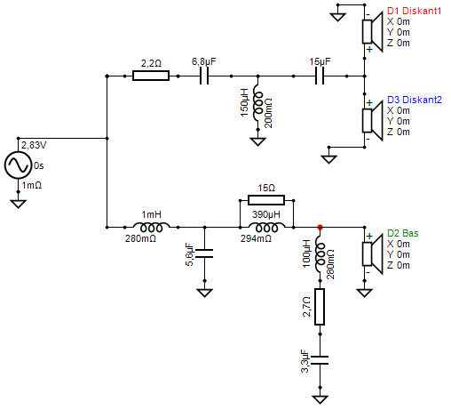
exmag skrev:Delningsfiltret till sidosystemet:
Detta är början på filtret. När jag kan spela på högtalarna kommer det att modifieras.
Beroende på hur förstärkaren delar hornet kanske jag lägger till ett HP-filter till sidosystemet för att få ett brantare filter. Jag gissar att förstärkaren delar sidosystemet med 6dB medan jag vill ha minst 12dB. Alltså lägger jag eventuellt till en lämplig spole på delningsfiltrets ingång.
Detta delningsfilter är testat men med bara en diskant (inte den jag har men liknande) och bara rakt fram:
http://www.troelsgravesen.dk/SBAcoustics-61-NAC.htm
Detta delningsfilter är testat men med bara en diskant (inte den jag har men liknande) och bara rakt fram:
http://www.troelsgravesen.dk/SBAcoustics-61-NAC.htm
exmag skrev:Jag skrev att jag använder ett befintligt filter att börja med, du citerade det till och med. Det filtret skall fungera bra med mina grejer. Det som skiljer är att jag kommer dämpa bafflarna och har en diskant till vinklad 45 grader från mitten. Så det blir en del pysslande innan jag är klar.
Vad menar du med dålig verkshöjd på projektet?
Var är det jag kopierat "1000 gånger fel" på några komponenter.
Dålig verkshöjd måste nog tolkas som motsatsen till god/hög verkshöjd.
Morello skrev:Varför har du två identiska filter till diskanterna?
Kopplar du diskanterna parallellt är det bara att tilse att impedansen för respektive komponent halveras.
exmag skrev:Sant, men jag skriver att det är en grund sedan tar jag det därifrån. Tror jag slipper en massa arbete på det viset.
Kan det vara för att det inte är samma baffel som avses med dålig verkshöjd.Dålig verkshöjd måste nog tolkas som motsatsen till god/hög verkshöjd.![]()
EDIT:
kan tillägga att jag inte har det minsta av komponenter till delningsfilter hemma. Om jag börjar med ett befintligt filter vet jag vad som skall köpas och behöver bara köpa till det jag ändrar. Kan bli jäkligt dyrt annars.
exmag skrev:Ett problem jag fick med hornet var när jag skulle måla den. Först målade jag flera lager grundfärg och slipade noggrant efter.
Köpte dyr färg (ca 400 kr för 0,75 liter) för att det skulle bli bra.
Jag fick problem direkt.
Det är ju stora ytor på hornet och för att det inte skall bli penseldrag i färgen målar man tunt men flera gånger. Det gick inte med den dyra färgen, den torkade medans jag målade. Drog jag ett penseldrag och sedan ett bredvid hade det första redan torkat till hälften vilket gjorde att nästa penseldrag som man målar lite upp i det tidigare ruggade färgen så mycket att det inte gick tillbaka.
Efter att jag målat en gång åkte jag till Byggmax och köpte en liter lack för nära 200 kr. Blev perfekt direkt efter att jag slipat hornet för femtielfte gången.
Nu bävar jag för de andra högtalarna, jag köpt dyrfärg till dem också. Tyvärr kan jag inte köpa samma färg till dem på Byggmax för de har inte svart. Kan bli mer spännande än jag önskat.
Nu har jag lärt mig att min bästa vän är slipmaskinen!
exmag skrev:Testresultat av en himla massa kondingar:
https://www.humblehomemadehifi.com/down ... atings.pdf
Ärligt talat tror jag inte på det testet om det är ljudkvalité det handlar om. Läste inte så noga. Hur som helst, bedömningen gäller specifikt den som testat dem. Någon annan hade gett andra betyg. Men intressant att läsa.
exmag skrev:Kondensatorerna Wima MKP10 var inte lätta att hitta. Någon som har tips på var de kan köpas?
Tittade bla på Amazon, där är de skitdyra och Hifikit har bara 1-1,5uF.
smile skrev:Får man föreslå en alternativ placering av terminalskruvarna till att inte mynna ut bakåt, det sabbar ju lite för en väggnära placering.
Kanske på undersidan om du ändå ska ha fötter på?
Imperial-Blomman skrev:Spännande!
Ang volym så skulle ja hålla mej under 20L för 17nbac.
exmag skrev:Jag ändrade till 4 ohm för att höja verkningsgraden. Minns inte varför och nu är grejerna på väg till mig. Jag tror dessutom att volymen är mindre än 25 liter när jag räknar bort stag, element, och basreflexröret (ca 1,3 liter). Skall räkna ut exakt volym senare. Tar lite tid eftersom lådans form är komplicerad.
Användare som besöker denna kategori: Inga registrerade användare och 423 gäster