Moderator: Redaktörer
lech skrev:Ja, du Erik
Jag tror att detta är ett "udda forum" vad gäller musikåtergivning. Här har jag inte upplevt något annat än "baslådor och bröt" , som vi säger på Göteboska.
Dina fina konstruktioner som jag uppskattar mycket, blir oftast rejectade här.
Därför önskade mitt utträde, men fick nobben på den.
Men svara dig kunde jag inte låta bli![]()
![]()
MVH
Lech
Jax skrev:Nu finns det ju ett samband mellan transkonduktansen och förstärkningsfaktorn vad gäller trioder.
µ = Gm * Ri
µ är förstärkningsfaktorn.
Gm är transkonduktansen (brantheten).
Ri är anodresistansen (inre resistansen).
ECC83 har Gm=1,6 mA/V och Ri=62,5 kohm i en typisk arbetspunkt. µ blir då 100.
ErikAndersson skrev:Kan vi inte hålla oss till trådens kärna.DVS rörens branthet? Det var meningen när jag startade denna tråd. Beträffande rörens övriga parametrar tar jag mig friheten att rekommedera min hemsida. Och visst kan vi diskutera motkopplingens fördelar och nackdelar, men det är ett stort ämne och förtjänar en egen tråd.
ErikAndersson skrev:Men nu tillbaka till våra rörförstärkare av idag. Hur påverkar rörens branthet vårt musiklyssnande? Om vi nu läst på vår läxa har vi lärt oss att brantheten är lika med anodströmmens beroende av gallerspänningens storlek. Det betyder i klartext att signalen får ett snabbare dynamiskt förlopp i ett rör med hög branthet, detta i sin tur medför ökad dynamik och smådetaljupplösning jämfört med ett lågbrant rör.
Kronkan skrev:Håller med alla. Intressant läsning även för en så oteknisk person som jag är.
Till Leach vill jag säga att jag tycker att det går att leva på detta forum trots att man är rörägare eller har en annan ingång till musiklyssnande än de vanligaste. Attityderna ändras. Tråkig attityd kan man ju hitta lite överallt likaväl som man kan hitta goda sätt att möta andra i alla olika riktningar.
ErikAndersson skrev:Svante: Du får ha din uppfattning, så har jag min, jag försöker bara redovisa erfarenheter av c:a 30 års rörförstärkartillverkning.
ErikAndersson skrev:Men nu tillbaka till våra rörförstärkare av idag. Hur påverkar rörens branthet vårt musiklyssnande? Om vi nu läst på vår läxa har vi lärt oss att brantheten är lika med anodströmmens beroende av gallerspänningens storlek. Det betyder i klartext att signalen får ett snabbare dynamiskt förlopp i ett rör med hög branthet, detta i sin tur medför ökad dynamik och smådetaljupplösning jämfört med ett lågbrant rör.
Jax skrev:Nu finns det ju ett samband mellan transkonduktansen och förstärkningsfaktorn vad gäller trioder.
µ = Gm * Ri
µ är förstärkningsfaktorn.
Gm är transkonduktansen (brantheten).
Ri är anodresistansen (inre resistansen).
ECC83 har Gm=1,6 mA/V och Ri=62,5 kohm i en typisk arbetspunkt. µ blir då 100.
IngOehman skrev:Håller med om allt det där. Och menar även att det är rimligt att acceptera
att var och en har rätt till sina åsikter. Tycker de som ogillar transistorer
har samma rätt att göra det som de som ogillar rör har den rätten. Och här
finns nog båda sorterna. Men de med tråkig attityd (vilket ju inte alls är
nödändigt att ha bara för att man har en åsikt) tycker jag kan hålla den för
sig själv.
- - -
Själv så bryr jag min inte om, huruvida apparater använder transistorer, rör
eller makaroner som aktiva komponenter - jag bryr mig bara om resultatet*.
Och inte ens det är jag rabiat med avseende på - utan tycker att allt som
någon gillar är bra!Och att varje önkemål dessutom har sitt recept.
![]()
Olika recept är olika snarare än olika bra.
- - -
Jag har nog i alla skeden av mitt liv innehaft både rör- och transistorappa-
rater, möjligen med undantag av när jag var riktigt liten och bara hade
rörapparater. Om jag skall säga något så är det väl att de flesta av dagens
högtalare inte gör rörförstärkare rättvisa.
En högtalare med känslighet om 86 dB för 2,83 volt tillsammans med både
min-impedanser om runt tre ohm, och toppar om över 30 ohm, samt en bas-
dimensionering som kräver att konerna hålls i järngrepp för att spela rimligt
artikulerat, är helt enkelt ingen bra kompis till de flesta rörförstärkare.
Vh, iö
- - - - -
Svante skrev:Hmm, förlåt en trissenisse (igen). Vad menar man med "inre" resistans? Det låter ju som att det skulle vara något inuti röret, men du skriver sedan "anodmotstånd", dvs utanför röret. För trissor finns det en parameter som heter hoe som, (hmm det här var 30 år sen) motsvarar en småsingnalkonduktans mellan emitter och kollektor. Den brukar vara betydligt mindre (större resistans) än kollektormotståndet, är det likadant i rörförstärkare?
Jax skrev:Svante skrev:Hmm, förlåt en trissenisse (igen). Vad menar man med "inre" resistans? Det låter ju som att det skulle vara något inuti röret, men du skriver sedan "anodmotstånd", dvs utanför röret. För trissor finns det en parameter som heter hoe som, (hmm det här var 30 år sen) motsvarar en småsingnalkonduktans mellan emitter och kollektor. Den brukar vara betydligt mindre (större resistans) än kollektormotståndet, är det likadant i rörförstärkare?
Trioder är lite speciella då de i princip är spänningsstyrda resistanser. Dvs anodströmmen beror av såväl anodspänningen som gallerförspänningen. De saknar det typiska knäet över i konstantström som trissor (och pentoder) har.
I ett Ua/Ia-diagram är inre resistansen lutningen på en konstant-Ug-kurva.
Här kan man läsa lite grann.

Svante skrev:Det verkar ju inte vara nåt så magiskt med rör, det är ju likadant som med trisseförstärkare, bara att det är så mycket dyrare med rör att man inte kan gödsla med steg och använda motkoppling för att göra förstärkaren bra. Att köra utan motkoppling är ju som att ha ett värmeelement utan termostat
.
ErikAndersson skrev:IngOehman skrev:En högtalare med känslighet om 86 dB för 2,83 volt tillsammans med både
min-impedanser om runt tre ohm, och toppar om över 30 ohm, samt en bas-
dimensionering som kräver att konerna hålls i järngrepp för att spela rimligt
artikulerat, är helt enkelt ingen bra kompis till de flesta rörförstärkare.
Finns det såna högtalare?
ErikAndersson skrev:Tack för i dag grabbar, nu går jag och knyter mig. Vi hörs i morgon.
MVH Perka
ErikAndersson skrev:Svante påpekar att brantheten är värdelöst som förstärkarbegrepp och det kan nog stämma till viss del. Fördelen med hög branthet är att röret blir responssnabbt och det är mycket värdefullt för återgivning av musiksignalens snabba dynamiska växlingar. Man har väl inte för inte förbättrat brantheten under årens lopp.
Svante skrev:ErikAndersson skrev:Svante påpekar att brantheten är värdelöst som förstärkarbegrepp och det kan nog stämma till viss del. Fördelen med hög branthet är att röret blir responssnabbt och det är mycket värdefullt för återgivning av musiksignalens snabba dynamiska växlingar. Man har väl inte för inte förbättrat brantheten under årens lopp.
Hmm, nu säger du det igen. Hög branthet ger "snabba" rör. Och att det skulle ha med dynamik att göra. Jag köper att ett rör med hög branthet trivs med lågt anodmotstånd, och att små motstånd för en given kapacitans ger en hög övre gränsfrekvens.
Men varför koppla detta till dynamik? Det är ju en diskantavrullning som kan bli konsekvensen, på sin höjd.
Svante skrev:ErikAndersson skrev:Svante påpekar att brantheten är värdelöst som förstärkarbegrepp och det kan nog stämma till viss del. Fördelen med hög branthet är att röret blir responssnabbt och det är mycket värdefullt för återgivning av musiksignalens snabba dynamiska växlingar. Man har väl inte för inte förbättrat brantheten under årens lopp.
Hmm, nu säger du det igen. Hög branthet ger "snabba" rör. Och att det skulle ha med dynamik att göra. Jag köper att ett rör med hög branthet trivs med lågt anodmotstånd, och att små motstånd för en given kapacitans ger en hög övre gränsfrekvens.
Men varför koppla detta till dynamik? Det är ju en diskantavrullning som kan bli konsekvensen, på sin höjd.
petersteindl skrev:Svante skrev:ErikAndersson skrev:Svante påpekar att brantheten är värdelöst som förstärkarbegrepp och det kan nog stämma till viss del. Fördelen med hög branthet är att röret blir responssnabbt och det är mycket värdefullt för återgivning av musiksignalens snabba dynamiska växlingar. Man har väl inte för inte förbättrat brantheten under årens lopp.
Hmm, nu säger du det igen. Hög branthet ger "snabba" rör. Och att det skulle ha med dynamik att göra. Jag köper att ett rör med hög branthet trivs med lågt anodmotstånd, och att små motstånd för en given kapacitans ger en hög övre gränsfrekvens.
Men varför koppla detta till dynamik? Det är ju en diskantavrullning som kan bli konsekvensen, på sin höjd.
Frågeställningen är kanske om det rör sig om upplevd dynamik?
MvH
Peter
ErikAndersson skrev:Svante: Du får ha din uppfattning, så har jag min, jag försöker bara redovisa erfarenheter av c:a 30 års rörförstärkartillverkning.
Svante skrev:ErikAndersson skrev:Svante påpekar att brantheten är värdelöst som förstärkarbegrepp och det kan nog stämma till viss del. Fördelen med hög branthet är att röret blir responssnabbt och det är mycket värdefullt för återgivning av musiksignalens snabba dynamiska växlingar. Man har väl inte för inte förbättrat brantheten under årens lopp.
Hmm, nu säger du det igen. Hög branthet ger "snabba" rör. Och att det skulle ha med dynamik att göra. Jag köper att ett rör med hög branthet trivs med lågt anodmotstånd, och att små motstånd för en given kapacitans ger en hög övre gränsfrekvens.
Men varför koppla detta till dynamik? Det är ju en diskantavrullning som kan bli konsekvensen, på sin höjd.
ErikAndersson skrev:Kanske det, men medge att tråden är dynamisk!
ErikAndersson skrev:Dynamik är ett allmänt förekommande begrepp, I Norsteds uppslagbok står bla att läsa: "Den gren av mekaniken, som behandlar sambandet mellan verkande krafter o rörelsens förlopp."
ErikAndersson skrev:För mig och många andra är dynamik i musikåtergivningen lika med förhållandet mellan det svagaste partierna i musiken och de starkaste, givetvis med ett visst tidsförlopp.
ErikAndersson skrev:Om nu dynamik är rätt ord att beteckna detta förhållande, vill jag låta vara osagt, men det har blivit ett vedertaget begrepp att kalla detta förhållande dynamik inom ljudbranschen.
ErikAndersson skrev:Kan vi då inte acceptera det? Vidare disskussion tycker jag bara leder till ett ordbajseri utan slut.
ErikAndersson skrev:För mig och många andra är dynamik i musikåtergivningen lika med förhållandet mellan det svagaste partierna i musiken och de starkaste, givetvis med ett visst tidsförlopp. Om nu dynamik är rätt ord att beteckna detta förhållande, vill jag låta vara osagt, men det har blivit ett vedertaget begrepp att kalla detta förhållande dynamik inom ljudbranschen. Kan vi då inte acceptera det?
ErikAndersson skrev:För att återgå till den olycksaliga placeringen av potten, där Ing.Oeman hade ett intressant inlägg.
ErikAndersson skrev:Även om potten placeras före utgångssteget vilket var en katodföljare, dvs ett steg utan spänningsförstärkning som bara tjänar som impedansomvandlare, så får vi ett problem. Om vi nu ansluter en CD-spelare till linjeingången dvs pottens varma sida vidare genom katodföljaren får vi en lågohmig utgång. så långt är allt gott och väl. Men de flesta CD maskiner har redan en lågohmig utgång. orsakat av en emitterföljare eller på annat lämpligt sätt. Vi får på detta sätt en dubbel konvertering spänning-ström vilket kan tyckas onödigt. Detta gäller inte bara Edison One utan gäller för många många andra förstärkare. Det är inte heller lyckat att förse CD-spelaren med högohmig utgång, då blir den kabelberoende och mer känslig för brum. Så hur vi vänder oss har vi rumpan bak. Nu skall i sanningens namn sägas att en katodföljarkoppling saknar de besvärliga Millereffekterna, men trots detta är jag av den uppfattningen att mindre komponenter i signalvägen inte är fel.
ErikAndersson skrev:Branthet och dynamik? Skall vi låta ord bli handling? The Dreamförstärkarens drivsteg består av en triodkopplad bredbandspentod.
Nu är det så att ytterliggare 3 typer av liknande rör med olika brantheter har samma pin-out pch i stort sett samma drivsdata. Jag har därför ett förslag:Jag föreslår en lyssningstest mellan de olika rören. Det skulle i så fall ske i vår lyssningslokal i Sollentuna på någon lämplig tidpunkt. En helgdag tycker jag är bäst, och mitt på dagen, varvid vi har en stor tidsram. Vad tycks om det? Vi bjuder givetvis på fika. PM:a gärna ev intresse. Vi har plats för 8-10 personer.
Svante skrev:Samtidigt känns det lite som att jag sabbar en tråd som kunde vara allmänt trevlig och en beskrivning av dina förstärkare, och det vill jag ju inte. Vare sig vara otrevlig eller sabba, alltså.)
ErikAndersson skrev:Branthet och dynamik? Skall vi låta ord bli handling? The Dreamförstärkarens drivsteg består av en triodkopplad bredbandspentod.
Nu är det så att ytterliggare 3 typer av liknande rör med olika brantheter har samma pin-out pch i stort sett samma drivsdata. Jag har därför ett förslag:Jag föreslår en lyssningstest mellan de olika rören. Det skulle i så fall ske i vår lyssningslokal i Sollentuna på någon lämplig tidpunkt. En helgdag tycker jag är bäst, och mitt på dagen, varvid vi har en stor tidsram. Vad tycks om det? Vi bjuder givetvis på fika. PM:a gärna ev intresse. Vi har plats för 8-10 personer.
Morello skrev:ErikAndersson skrev:Branthet och dynamik? Skall vi låta ord bli handling? The Dreamförstärkarens drivsteg består av en triodkopplad bredbandspentod.
Nu är det så att ytterliggare 3 typer av liknande rör med olika brantheter har samma pin-out pch i stort sett samma drivsdata. Jag har därför ett förslag:Jag föreslår en lyssningstest mellan de olika rören. Det skulle i så fall ske i vår lyssningslokal i Sollentuna på någon lämplig tidpunkt. En helgdag tycker jag är bäst, och mitt på dagen, varvid vi har en stor tidsram. Vad tycks om det? Vi bjuder givetvis på fika. PM:a gärna ev intresse. Vi har plats för 8-10 personer.
Det är ju trevligt om vi kan skilja på strikt subjektiva upplevelser och resonemang av mer teoretisk karaktär.
IngOehman skrev:Morello skrev:ErikAndersson skrev:Branthet och dynamik? Skall vi låta ord bli handling? The Dreamförstärkarens drivsteg består av en triodkopplad bredbandspentod.
Nu är det så att ytterliggare 3 typer av liknande rör med olika brantheter har samma pin-out pch i stort sett samma drivsdata. Jag har därför ett förslag:Jag föreslår en lyssningstest mellan de olika rören. Det skulle i så fall ske i vår lyssningslokal i Sollentuna på någon lämplig tidpunkt. En helgdag tycker jag är bäst, och mitt på dagen, varvid vi har en stor tidsram. Vad tycks om det? Vi bjuder givetvis på fika. PM:a gärna ev intresse. Vi har plats för 8-10 personer.
Det är ju trevligt om vi kan skilja på strikt subjektiva upplevelser och resonemang av mer teoretisk karaktär.
Så kan man tycka.
Ett alternativt sätt att tycka, är den absoluta motsatsen.
Alltså att se på det filosofiskt - och fråga sig om det verkligen finns något
skäl att alls intressera sig för de teoretiska sakerna om de inte berör saker
som renderar hörbarhet?
Det vill säga - det är ju trevligt om vi kan förena resonemangen av teoretisk
karaktär med upplevelserna som de ger upphov till.
- - -
Jag skulle vilja gå så långt som till att säga att det enda skälet att intres-
sera sig för något som har med musikåtergivning att göra - är om man kan
uppleva effekterna av de saker man undersöker.
Så det som är värt att studera är först och främst korrelationen. Utan att
känna till den är diskussioner om den bakomliggande fysiken bara ett enda
stort gungfly.
- - -
Innan man har studerat korrelationerna mellan vad man kan mäta och vad
som går att höra, är det meningsfullt att göra lyssingstester, men diverse
diskussioner om fysiken har bara kuriöst värde (vilket i och för sig inte skall
föraktas) då det ju inte går att korrelera det till något som har en verklig/
högre mening - upplevelsen.
Vh, iö
KarlXII skrev:Vad är fördelen med att hålla sig till teoretiska resonemang ifall de objektiva utkomsterna från dem skiljer sig från de subjektiva upplevelserna?
KarlXII skrev:Vad är fördelen med att hålla sig till teoretiska resonemang ifall de objektiva utkomsterna från dem skiljer sig från de subjektiva upplevelserna?
Morello skrev:IngOehman skrev:Morello skrev:ErikAndersson skrev:Branthet och dynamik? Skall vi låta ord bli handling? The Dreamförstärkarens drivsteg består av en triodkopplad bredbandspentod.
Nu är det så att ytterliggare 3 typer av liknande rör med olika brantheter har samma pin-out pch i stort sett samma drivsdata. Jag har därför ett förslag:Jag föreslår en lyssningstest mellan de olika rören. Det skulle i så fall ske i vår lyssningslokal i Sollentuna på någon lämplig tidpunkt. En helgdag tycker jag är bäst, och mitt på dagen, varvid vi har en stor tidsram. Vad tycks om det? Vi bjuder givetvis på fika. PM:a gärna ev intresse. Vi har plats för 8-10 personer.
Det är ju trevligt om vi kan skilja på strikt subjektiva upplevelser och resonemang av mer teoretisk karaktär.
Så kan man tycka.
Ett alternativt sätt att tycka, är den absoluta motsatsen.
Alltså att se på det filosofiskt - och fråga sig om det verkligen finns något
skäl att alls intressera sig för de teoretiska sakerna om de inte berör saker
som renderar hörbarhet?
Det vill säga - det är ju trevligt om vi kan förena resonemangen av teoretisk
karaktär med upplevelserna som de ger upphov till.
- - -
Jag skulle vilja gå så långt som till att säga att det enda skälet att intres-
sera sig för något som har med musikåtergivning att göra - är om man kan
uppleva effekterna av de saker man undersöker.
Så det som är värt att studera är först och främst korrelationen. Utan att
känna till den är diskussioner om den bakomliggande fysiken bara ett enda
stort gungfly.
- - -
Innan man har studerat korrelationerna mellan vad man kan mäta och vad
som går att höra, är det meningsfullt att göra lyssingstester, men diverse
diskussioner om fysiken har bara kuriöst värde (vilket i och för sig inte skall
föraktas) då det ju inte går att korrelera det till något som har en verklig/
högre mening - upplevelsen.
Vh, iö
Så kan man respondera om man inte förstod vad man responderade på.
Du ser väl att Perka bara slingrar sig undan Svantes inlägg och börjar pladdra om att gå "från ord till handling" istället för att bemöta med sakliga argument?
Svante skrev:KarlXII skrev:Vad är fördelen med att hålla sig till teoretiska resonemang ifall de objektiva utkomsterna från dem skiljer sig från de subjektiva upplevelserna?
De kan fungera som förklaringsmodell till de subjektiva upplevelserna ändå. De kan få en att inse att alternativa resonemangen som baseras på subjektiva upplevelser och alltför lösa kopplingar till fysikaliska fundamenta kanske är felaktiga.
Experimentet som föreslogs har inte mycket med det som diskuteras i tråden att göra. Det är som att åka i en grön Ferrari och en röd Skoda för att utvärdera vilken färg på bilen som gör bilen roligast att köra. Alltså, att jämföra olika rörkonstruktioner, baserade på rör med olika branthet utan att ha koll på vad de andra skillnaderna är, och att dessutom lyssna efter (den numera subjektivt definierade) transientåtergivningen, det kommer inte att ge något tolkningsbart resultat map rörs branthet.
IngOehman skrev:
Det finns inga dåliga experiment - bara dåliga (ovetenskapliga) slutsatser*.
Så det finns inget att vara rädd för. Du skulle väl inte tro att det måste
vara färgen som gör det, så varför inte provköra först och sen ta reda på
vilka slutsatser man kan dra av fynden när du vet vilka de är?
Vh, iö
- - - - -
*Sen finns det förstås experiment som man inte kan dra några slutsatser
alls ifrån, men det enda farliga med dem är att de tagit/slösat tid. Förvisso
kan det vara skäl nog att avstå, baserat på en futilitetsbedömning.
Men att lyssna på anläggningen ifråga kan ju vara kul även på andra sätt,
så kanske är det inte så farligt ändå, även om du inte upplever att du har
lärt dig något från det eller har fått uppleva något som du inte trodde att
du skulle uppleva innan?
ErikAndersson skrev:Riktigt synd Paa! Jag har varit med om ett flertal träffar genom andra forum och LTS och vi har haft det mycket trevligt. Detta är första gången jag bjuder in medlemmar på Faktiskt, och jag är helt övertygad om att det kan bli minst lika trevligt nu oxå :'
Morello skrev:Problemet som jag ser det är att Erik "Perka" Andersson börjar med att skriva om teknikaliteter, blir ifrågasatt om mer pålästa deltagare och börjar då helt plötsligt att pladdra om att "gå från ord....", "..det är väl musik..." osv.
Att sedan Ingvar Öhman i någon mening tar detta i försvar är naturligtvis beklämmande då han vet mycket, mycket bättre än så.
Morello skrev:Problemet som jag ser det är att Erik "Perka" Andersson börjar med att skriva om teknikaliteter, blir ifrågasatt om mer pålästa deltagare och börjar då helt plötsligt att pladdra om att "gå från ord....", "..det är väl musik..." osv.
Att sedan Ingvar Öhman i någon mening tar detta i försvar är naturligtvis beklämmande då han vet mycket, mycket bättre än så.
Almen skrev:ErikAndersson, det som kritiseras är ditt slarviga användande av teknisk nomenklatur. Om "dynamik" reduceras till "jag tycker det låter dynamiskt" så är risken att tekniska specar blir enbart marknadsföring. Många tycker till exempel att ett hårdkomprimerat fonogram "har mer dynamik" än motsvarande okomprimerade.
Nej, jag tycker att du som konstruktör borde hålla dig för god för dylikt slirande på begreppen.
Svante skrev:Själv använder jag ordet "dynamik" i ljudsammanhang enbart för "skillnad mellan starkt och svagt" och enheten är dB, samt i musiksammanhang som skillnad mellan starkt och svagt, och då kanske mer oprecist och utan enhet. "Dynamik" är en programegenskap, inte en apparategenskap. Apparater kan möjligen påverka dynamiken i programmaterialet, men den har inte en dynamik i sig själv (även om jag ibland slinter på tungan och använder det för SNR).
Att använda det för förlopp med varaktigheter kortare än några tiotal millisekunder är helt främmande för mig eftersom nivå måste medelvärdesbildas över viss rimlig tid.
Fast, det är väl bara att konstatera då att "dynamik" har så många betydelser att det kan betyda i stort sett vad som helst. Folk använder det för att det låter fint om flera helt andra saker, som kan vara helt olika och tom motsatser.
Mao är det bara att slå till dövörat så fort någon använder ordet, för det finns inte en sportmössa att veta vad det betyder.
Svante skrev:Mao är det bara att slå till dövörat så fort någon använder ordet, för det finns inte en sportmössa att veta vad det betyder.
ErikAndersson skrev:Strmbrg förslag "livlighet" är ett talande och bra uttryck tycker jag. Men inom Hi-Fi har det ofta blitt liktydligt med ordet "dynamik", om det sen är 100% rätt eller fel anser jag ha mindre betydelse, då de flesta på mig verkar förstå innebörden i alla fall. Är det nu inte tid att vända blad i denna fråga och fokusera på mer intressanta saker att diskutera! Inte sportmössor!
sprudel skrev:
...
jag vill förstå och försöker.![]()
Det brukar underlätta kommunikationen.
ErikAndersson skrev:Strmbrg förslag "livlighet" är ett talande och bra uttryck tycker jag. Men inom Hi-Fi har det ofta blitt liktydligt med ordet "dynamik", om det sen är 100% rätt eller fel anser jag ha mindre betydelse, då de flesta på mig verkar förstå innebörden i alla fall.
Strmbrg skrev:Om man försöker definiera sitt eget syfte först
Strmbrg skrev:Vad betyder Branthet i detta sammanhang?
Är det nåt som har med Stigtid att göra, eller har någon likhet med det begreppet?
(Det står ju i tråden, din latmask!)
KarlXII skrev:Vad är dina källor på perceptionens snabbhet, Svante?
petersteindl skrev:Jag ser snarast dynamik som något upplevt. Det tillhör i så fall perception och nervimpulsernas värld.
I den fysikaliska världen vill jag snarast använda uttryck som dynamiskt omfång eller brusavstånd d v s SNR som är en kvot mellan starkaste signal före överstyrning och bruset. Om man t.ex. använder en kortvarig puls på 0,1 ms som är 110 dB över brusnivå så upplevs det inte som lika hög dynamik som om den varade längre. Men SNR är 110 dB och det dynamiska omfånget blir väl också 110 dB. Jag skulle faktiskt tro att musik med 40 dB dynamiskt omfång kan låta som om det har betydligt högre dynamik än pulsen på 110 dB.
Då vissa dirigenter tränar orkestrar så tränas det i att spela extremt svagt och svagare och svagare och svagare, tills det knappt kan skönjas. Det är svårt att spela svagt och hålla nerven och spänsten.
Spelar man in detta efter att musikerna lärt sig och spelar upp det hemma så kan resultatet bli att det starkare låter med hyfsad närvaro och realism men då det blir svagare så försvinner detta fenomen mer och mer. För att behålla denna realism kan man öka volymen och spela starkare så att ljudtrycksnivån nästan är konstant. Då bibehålls realismen genomgående om man drar ner volymen igen då det spelas starkare. En sådan sterioåtergivning upplevs som dynamikfattigare än en musikåtergivningsom håller nerven och realismen även i mycket svaga passager utan att man vrider på volymkontrollen. Störnivån i bakgrunden påverkar högst väsentligt. Det märker man då man spelar på natten. Men även andra saker i kedjan påverkar.
Kanske detta fenomen med att realismen och nerven försvinner i många sterios gör att artisterna gärna vill kompensera för detta. Då kommer mastrarna på flygande tefat som räddare i nöden och rattar in det rätta soundet så att realismen alltid finns där i sterios som annars suckar, tackar för sig och dör vid svaga passager.
Ha en god lördag
Peter
paa skrev:Dynamik används alltså för att beteckna nivåskillnad, dessutom helt utan referensnivå!
Men ordet dynamik kommer från ordet för kraft. Då är det väl inte konstigt att det blir förvirrat, när t.ex komprimering ger en högre medelnivå, vilket ger en kraftfullare sound. Mer dynamis, mer kraft, typ!
En mänsklig röst torde ha större dynamik , i dess klassiska mening, nivåskillnad, än t.ex en trumma, eftersom det inte går att spela trumma alls lika tyst som man kan viska. Men en trumma upplevs naturligtvis som att den är kraftfullare och mer dynamisk än rösten.
Nej, dynamik är ett väldigt dåligt ord för just nivåskillnad, och borde nog helst inte användas för detta.
DS skrev:Hemma efter ett besök hos den fantastiskt trevlige Erik och den skeptiska Ola H![]()
Var länge sedan jag träffade någon av dem båda så det var kul att träffa dom igen! Synd att inte fler tog chansen att besöka dessa trevliga herrar, hade hoppats få se en del nya ansikten från faktiskt!
Efter en lyssning på de olika rören så upplever jag det högbranta röret som livligare, ljusare och mest korrekt. Det inte så branta röret upplevdes som mjukare och mörkare, lite avrundat och varmt skulle man kunna säga.
Skillnaden skulle jag vilja påstå var påtaglig och alla tycktes uppleva samma sak.
ErikAndersson skrev:I dylika effektsteg kan man se korrektionskretsar lite här och var.
Kan det inte vara så att man vill ha koll på ingångsimpedansen, också, oberoende av hur man vrider på volympoten?ErikAndersson skrev:Lennartj: Det du skriver är en sanning med modifikation. Om ett försteg bör ingå beror helt och hållet på slutstegets ingångskänslighet.
petersteindl skrev:Jag vet inte riktigt vad Erik syftar på men man kan ju införa det man på engelska kallar för "lead/lag" kompensering. Man kompenserar tidsfel med kondensatorer för att undvika självsvängningar. Jag tycker det är en utmärkt teknik.
ErikAndersson skrev:Förr i tiden var nästan utan undantag samtliga förstärkare hårt motkopplade. Detta utan att man brydde sig om eller kände till motkopplingens negativa sidor.
lennartj skrev:@roren:
Om du tycker att förförstärkare är överflödiga har du haft tur med dina programkällor, korta signalablar och känslig ingång på slutsteget.
Det är mycket vanligt att anläggningar med passiv ingångsväljare och volymkontroll låter vekt och odistinkt.
Ett bra försteg ger återgivningen liv och kraft när musiken kräver det.
Flera av mina kompisar har trott att de varit på rätt väg med att skippa det aktiva försteget.
De provar många slutsteg men blir inte riktigt nöjda.
Då har jag gjort mig omaket att koppla ur och ta med mitt försteg och de har häpnat över att återgivningen lyfter trots/tack vare mer elektronik och ett kabelpar ytterligare i signalvägen.
lennartj skrev:Åtskilliga DACar och CD-spelare av högre klass med variabel utnivå rekommenderas av tillverkare/konstruktörer att användas utan förförstärkare och anslutas direkt till slutsteg.
I praktiken blir resultatet ändå likt det som diskuteras på flera håll om FLAC vs. WAV. Det ska inte bli bättre med försteg, men det blir faktiskt bättre i ganska många fall.
Jag har deltagit i åtskilliga av provlyssningarna på en massa slutsteg i den här tråden
http://www.faktiskt.se/modules.php?name=Forums&file=viewtopic&t=45252
och det har provats minst tre andra försteg utöver mitt.
Statistiken har jag inte full koll på men tror att i 50-75% av fallen var återgivningen lite blodfattig, med brister i definition och kontroll utan försteg.
ErikAndersson skrev:Paa: Inimpedansen blir oberoende av pottens läge, då det är löparen som kopplas till rörets galler, vilket är högimpedivt.
Lennartsj: I en rörförstärkare med trioder i ingångsstegen får man skilja på om det är 1 eller 2 steg framför slutrören. Om det endast är 1 steg behövs mer förstärkning ev med försteg, däremot inte om 2 steg ingår, såvida de inte är hårt motkopplade, (men det gör man nog inte med trioder). Jag tror du har misstolkat mitt inlägg lite.
IngOehman skrev:Vad är det som gör att du utesluter att det kan bero på en uppskattad
färgning från förstegen ifråga?
Du skriver att det låter bättre (och då förmodar jag förstås att du menar
subjektivt, alltså inte nödvändigtvis att ni kunna belägga en bevisligen
ackuratare återgivning) med försteget med i kedjan. Och eftersom jag ju
utgår ifrån att ni testat blindt, är den vetenskapliga slutsatsen att det
låter annorlunda.
Ok - då återstår att utreda skälet!
I varje fall om erfarenheten används som ett argument för att förstegets
insatser är fördelaktiga på något annat sätt än genom att de "tillför ett
sound man gillar". Innan skälet till att ni föredragit ljudåtergivningen med
försteget med i kedjan, är kartlagt, finns det ju inget skäl alls att påstå
att det har med just med en obskyr impedansanpassning att göra.
Snarare så verkar det ju troligare att förstegen påverkat musiksignalen på
något sätt som ni uppskattar (i eventuellt så lite som 50% av fallen = ren
slump). Men det finns inget skäl att spekulera. Det som man behöver göra
är ju att undersöka saken, om man vill veta vill säga.
Vh, iö
O.K men vilken inimpedans ger den kopplingen på ingången då, och är den idealisk eller skulle den eventuellt må bra av att vara högre?ErikAndersson skrev:Paa: Inimpedansen blir oberoende av pottens läge, då det är löparen som kopplas till rörets galler, vilket är högimpedivt.
ErikAndersson skrev:Oxå ett sätt att arrangera en tonkontroll! men alla sätt är bra utom det dåliga heter det. Sen kan man alltid fråga sig vad motkoppling har att göra i ett linjeförsteg, om det inte är så att de använder pentoder där, men det tvivlar jag på. Om det nu inte är en katodföljare hon syftar på, där har vi 100% strömmotkoppling.
Ok,IngOehman skrev:Men det är ju det som dina erfarenheter säger att det gör.
Och varför skulle mätning av data på ett försteg göra att det
färgar mindre?![]()
- - -
Och borde och borde...
Jag tycker ju inte apparater borde* färga, men ändå så gör de
ju det nästan allihopa.Hur det borde vara är liksom inte ett
argument som är användbart för att göra gällande att det där-
för är så.
Vh, iö
- - - - -
*Av minst två skäl - det är ju i många fall inte önskvärt med
färgningar, och det är dessutom så lätt att göra goda försteg
att de inte borde behöva färga, men ändå gör de det, de allra
flesta.
IngOehman skrev:Till slutsteget menade du nu va, i sista meningen?
Om så - ja, men vad finns det för skäl att tro att det skulle vara
svårare att driva slutsteget än att leverera till försteget? Slutsteg
behöver ju inte ha lägre ingångsimpedans än försteg.
Vh, iö
- - - - -
PS. Jag skall kolla PM, men jag kan inte ta på mig att döma apparater
baserade på påstådda mätresultat. Jag har alltför många gånger stött
på data som varit felaktiga - men även data som stämt, men som inte
har visat just det som visar sig i lyssning.
En rimligt komplett redovisning av prestanda (läs, en som gör att man
kan känns sig rimligt säker på att apparaten inte alls påverkar hörbart)
innehåller ofantligt många mätningar. Fler än jag någonsin sett någon
göra eller redovisa.
ErikAndersson skrev:Oxå ett sätt att arrangera en tonkontroll! men alla sätt är bra utom det dåliga heter det. Sen kan man alltid fråga sig vad motkoppling har att göra i ett linjeförsteg, om det inte är så att de använder pentoder där, men det tvivlar jag på. Om det nu inte är en katodföljare hon syftar på, där har vi 100% strömmotkoppling.
IngOehman skrev:
Ja som sagt - inget alls eller tillräckligt mycket brukar vara bästa melodin
när det gäller motkoppling.
Vh, iö
lennartj skrev:IngOehman skrev:Till slutsteget menade du nu va, i sista meningen?
Om så - ja, men vad finns det för skäl att tro att det skulle vara
svårare att driva slutsteget än att leverera till försteget? Slutsteg
behöver ju inte ha lägre ingångsimpedans än försteg.
Vh, iö
- - - - -
PS. Jag skall kolla PM, men jag kan inte ta på mig att döma apparater
baserade på påstådda mätresultat. Jag har alltför många gånger stött
på data som varit felaktiga - men även data som stämt, men som inte
har visat just det som visar sig i lyssning.
En rimligt komplett redovisning av prestanda (läs, en som gör att man
kan känns sig rimligt säker på att apparaten inte alls påverkar hörbart)
innehåller ofantligt många mätningar. Fler än jag någonsin sett någon
göra eller redovisa.
Rättat till slutsteget ovan.
Slutsteg behöver ju inte ha lägre ingångsimpedans än försteg.
lennartj skrev:Försteg borde inte färga... men![]()
lennartj skrev:Det vore intressant att veta vilka mätningar du tycker att rapporten från Millerlabs saknar.
Jag söker ingen domare, men gärna din personliga åsikt utifrån de data som finns och vad som saknas.
Morello skrev:IngOehman skrev:
Ja som sagt - inget alls eller tillräckligt mycket brukar vara bästa melodin
när det gäller motkoppling.
Vh, iö
Där har vi årets bästa exempel på en riktig tumregel! Vad mear du egentligen?![]()
IngOehman skrev:
...
Mätningar som inte påvisar några fel säger inte att det inte kan finnas fel.
Man bör helt enkelt börja med att provsmaka*.![]()
Vh, iö
IngOehman skrev:PS.
Kan det vara så enkelt att det du talar om är effekter av att använda en
riktig volymkontroll, istället för något digitalt junk som finns i (vissa) DACar?
Vh, iö
IngOehman skrev:lennartj skrev:Det vore intressant att veta vilka mätningar du tycker att rapporten från Millerlabs saknar.
Jag söker ingen domare, men gärna din personliga åsikt utifrån de data som finns och vad som saknas.
Visst, men frågan är lika omöjlig att besvara som en fråga om vad man
behöver mäta på en tallrik för att veta hur god maten är.
Mätningar av det här slaget, gör nästan aldrig tjänst för att visa att saker
är bra, utan de gör som regel, eller alltid, tjänst för att visa fel och brister.
Men om man nu har en tallrik mat framför sig som man bättre vill förstå sig
på så skulle jag göra precis som med förstärkaren - börja titta på den på
en massa olika sätt för att få ledtrådar till vad det är som BEHÖVER mätas
på den. Man mäter för att förstå det som går att höra. Inte för att visa att
den måste vara perfekt. För det senare går inte. Hela iden strider mot den
första vetenskapliga tesen.
Mätningar som inte påvisar några fel säger inte att det inte kan finnas fel.
Man bör helt enkelt börja med att provsmaka*.![]()
Vh, iö
lennartj skrev:Även om de finns tror jag de skulle ha begränsat värde i de provlyssningar på slutsteg Sprudel håller på med. De flesta slutstegen som lyssnats på har exemplariska mätvärden, men flera av provlyssnarna hör nog inte till de 99% utan till1%.
.
ErikAndersson skrev:I ett tidigare inlägg undrade jag varför det överhuvudtaget skall motkopplas i en förförstärkare/linjedel. Jag utgick då från vissa självklarheter. Bla att pentod eller olinjära trioder typ ECC81,ECC85 ej användes. Då kan det vara befogat med motkoppling, men definitivt inte om linjära rör typ ECC88 etc användes. Jag tror inte Manley är så generalkorkade att de använder olinjära rör...eller?
ErikAndersson skrev:I ett tidigare inlägg undrade jag varför det överhuvudtaget skall motkopplas i en förförstärkare/linjedel. Jag utgick då från vissa självklarheter. Bla att pentod eller olinjära trioder typ ECC81,ECC85 ej användes. Då kan det vara befogat med motkoppling, men definitivt inte om linjära rör typ ECC88 etc användes. Jag tror inte Manley är så generalkorkade att de använder olinjära rör...eller?
Svante skrev:Finns det linjära rör?
ErikAndersson skrev: Jag tror inte Manley är så generalkorkade att de använder olinjära rör...eller?
Laila skrev:ErikAndersson skrev: Jag tror inte Manley är så generalkorkade att de använder olinjära rör...eller?
Närå, som ingångsrör i deras "Stingray" använder man naturligtvis
inte ECC81 utan istället 12AT7, så de så . . .![]()
Objektivisten skrev:Laila skrev:ErikAndersson skrev: Jag tror inte Manley är så generalkorkade att de använder olinjära rör...eller?
Närå, som ingångsrör i deras "Stingray" använder man naturligtvis
inte ECC81 utan istället 12AT7, så de så . . .![]()
Men den är ju lätt motkopplad, ärthjärna.
Jax skrev:Svante skrev:Finns det linjära rör?
Nej men det finns rör som är olinjärare än nödvändigt.
Trioder följer i grunden Ia ~ Ug^(3/2). Sedan kan man forma gallret lite kreativt för att linjärisera lite inom ett område men helt linjära blir de inte.
IngOehman skrev:Jax skrev:Svante skrev:Finns det linjära rör?
Nej men det finns rör som är olinjärare än nödvändigt.
Trioder följer i grunden Ia ~ Ug^(3/2). Sedan kan man forma gallret lite kreativt för att linjärisera lite inom ett område men helt linjära blir de inte.
Fast det delvis fascinerande med rör i försteg är ju att man använder en så
mikroskopiskt liten del av det där "olinjära området", och zoomar man in på
bara en liten del av en svagt krökt linje, så ser den väldigt rak ut - ungefär
på samma sätt som jorden ter sig platt för den som inte backat långt nog för
att få se hela perspektivet (t ex till månen, eller i varje fall någon jordradie
bort).
Så en del av hemligheten när det gäller rörförsteg än något som enkelt som
att man aldrig styr ut dem nämnvärt.Jämfört med hur mycket spänning
de kan svinga alltså.
Vh, iö
IngOehman skrev:Fast det delvis fascinerande med rör i försteg är ju att man använder en så
mikroskopiskt liten del av det där "olinjära området", och zoomar man in på
bara en liten del av en svagt krökt linje, så ser den väldigt rak ut - ungefär
på samma sätt som jorden ter sig platt för den som inte backat långt nog för
att få se hela perspektivet (t ex till månen, eller i varje fall någon jordradie
bort).
Så en del av hemligheten när det gäller rörförsteg än något som enkelt som
att man aldrig styr ut dem nämnvärt.Jämfört med hur mycket spänning
de kan svinga alltså.
Vh, iö
ErikAndersson skrev:Jag kanske inte var tydlig nog i ett av mina inlägg. Det absolut linjära röret existerar naturligvis inte och har aldrig existerat. Men det finns de rör som är mer linjära jämfört med andra. Generellt kan sägas att rör med lägre förstärkningsfaktor är linjärare jämfört med rör med hög förstärkningsfaktor.
Det nämnda röret ECC81/12AT7 är framtaget i första hand för tjänst som oscillator/triodblandare i äldre tiders radioapparater, och för detta ändamål ställdes inga krav på linjäritet. Att Manley använder detta rör tycker jag verkar lite egendomligt då det finns bättre alternativ. Tilläggas kan att jag i mitt förra inlägg i frågan, inte visste att Manley använde detta rör!
petersteindl skrev:Snart lär det kanske bli definitionsdebatt, men jag undrar, då det skrivs om linjäritet, vad menas egentligen?
Vad är det man vill ha linjärt? Är det inte att amplituden på utgången skall vara en faktor k multiplicerat med amplituden på ingången? Då har man en linjär överföringsfunktion. k kan t.ex vara lika med 12 eller 20 eller 4 eller 100.
I så fall är det förstärkningsfaktorn man pratar om och det är inte samma sak som brantheten.
MvH
Peter
Svante skrev:petersteindl skrev:Snart lär det kanske bli definitionsdebatt, men jag undrar, då det skrivs om linjäritet, vad menas egentligen?
Vad är det man vill ha linjärt? Är det inte att amplituden på utgången skall vara en faktor k multiplicerat med amplituden på ingången? Då har man en linjär överföringsfunktion. k kan t.ex vara lika med 12 eller 20 eller 4 eller 100.
I så fall är det förstärkningsfaktorn man pratar om och det är inte samma sak som brantheten.
MvH
Peter
Jag höll på att skriva att map linjäritet så spelar det ingen roll om det är brantheten eller förstärkningsfaktorn man tittar på eftersom anodmotståndet förmodligen är ett vanligt linjärt motstånd.
Sen mindes jag att någon sade att hoe (eller vad den heter med rör) dominerar utimpedansen för rörsteg, och då vill det förstås till att den är linjär.
Ang. vad linjäritet är så är det väl lättare med rör än med annat, jag skulle säga att linjäriteten faktiskt syns i rörkurvorna; är linjerna raka eller inte (inom arbetsområdet). Iom att tonkurvan inte är så hemskt krokig kan man tänka så. Det blir värre när tonkurvan kröker, dock. Då blir rörkurvorna ellipser, fast kan vara linjära ändå.
ErikAndersson skrev:Morello: Transconductance är det engelska ordet för branthet, kan vi inte för enkelhetens skull hålla oss till svenskan. Om inte annat är det lättare att stava. Om du har ett annat lämpligt namn för den signalbehandling som blir följden av branthetsändringarna så låt höra! Jag och säkerligen flera andra är idel öra.
Att du kritiserar och förolämpar mig som du gör, du tom ifrågasätter min kompetens har jag svårt att förstå. Vad har jag gjort dig för ont? Jag har mig veterligt aldrig träffat dig personligen. Kan du inte PM:a eller ringa mig så vi kan klara upp eventuella misshagligheter? Det måste vara någonting som tynger dig, detta borde klaras upp tycker jag.
OCH please stäng denna tråd!!!!!!!!!!!!!!!!!!!!!!!!!!!!!!
ErikAndersson skrev:Transconductance är det engelska ordet för branthet, kan vi inte för enkelhetens skull hålla oss till svenskan.
Flint skrev:Njaee... Branthet hette det på Svenska innan lätet engelska uppfanns.
Nattlorden skrev:Flint skrev:Njaee... Branthet hette det på Svenska innan lätet engelska uppfanns.
Branthet kan man väl diskuttera i slalombacken...
Flint skrev:Diagrammet Ia/Ugk påminner om en (skid)backe. Ju högre branthet ju mer stupar kurvan. Så branthet vad gäller rör syftar med stor säkerhet på kurvans lutning.
Nattlorden skrev:Flint skrev:Diagrammet Ia/Ugk påminner om en (skid)backe. Ju högre branthet ju mer stupar kurvan. Så branthet vad gäller rör syftar med stor säkerhet på kurvans lutning.
Visst. Det beskriver lutningen utmärkt, men det säger inget om vad lutningen är för något. Det är som att prata om "derivatan" utan att berätta vad det är derivata på.
Flint skrev:Du får gå tillbaka till 20-30-talet och snacka med dom om nomenklaturen och hur dom tänkte.
Nattlorden skrev:Flint skrev:Njaee... Branthet hette det på Svenska innan lätet engelska uppfanns.
Branthet kan man väl diskuttera i slalombacken...
Flint skrev:flathead
Jag tycker att du pratar mot dig själv här. Erik Andersson får förstås sprida sin sin stora kunskap men det verkar inte vara debatt han vill ha. Debatt är väl ändå en självklarhet på ett hififorum.
flathead skrev:Flint skrev:flathead
Jag tycker att du pratar mot dig själv här. Erik Andersson får förstås sprida sin sin stora kunskap men det verkar inte vara debatt han vill ha. Debatt är väl ändå en självklarhet på ett hififorum.
Mot mig själv och med mig själv och....i nattmössan ofta.
Tycker också debatt är självklart men lite mera hjärtligt ibland.
Morello skrev:flathead skrev:Flint skrev:flathead
Jag tycker att du pratar mot dig själv här. Erik Andersson får förstås sprida sin sin stora kunskap men det verkar inte vara debatt han vill ha. Debatt är väl ändå en självklarhet på ett hififorum.
Mot mig själv och med mig själv och....i nattmössan ofta.
Tycker också debatt är självklart men lite mera hjärtligt ibland.
"Jag försökte i denna tråd endast redovisa lite saklig info. Det här är egentligen ganska självklart och logiskt, men nu är jag utled på att tjafsa mer om detta och ber härmed moderatorerna låsa denna tråd med omedelbar verkan!!!!!!!!!!!!!!!!!!!!!!!!
"
Är detta ett bra inlägg i mötet?
Perka skrev:Men nu tillbaka till våra rörförstärkare av idag. Hur påverkar rörens branthet vårt musiklyssnande? Om vi nu läst på vår läxa har vi lärt oss att brantheten är lika med anodströmmens beroende av gallerspänningens storlek. Det betyder i klartext att signalen får ett snabbare dynamiskt förlopp i ett rör med hög branthet, detta i sin tur medför ökad dynamik och smådetaljupplösning jämfört med ett lågbrant rör. Mina egna och många andras lyssningserfarenheter tycker jag bekräftar detta. Brantheten i ett rör kallas även ”transporteringsbranthet” vilket är ett ganska talande begrepp i detta sammanhang.
Flint skrev:Jag har ett antal simuleringar som jag tror/tycker hjälper till att bena isär de här begreppen men jag tänker inte lägga ut dom här om det inte behövs. Börjar bli lite trött på att visa bilder hela tiden.
ErikAndersson skrev:Diskussioner är en sak, personliga påhopp och förolämpningar är något helt annat. Min ide var bara att delge något av min erfarenhet inom Hi-Fi:n.
Jag förvägrades oxå att tråden stängdes ner, men ingen kunde hindra mig att tömma mina inlägg, vilket nu är utfört.
sportbilsentusiasten skrev:lennartj skrev:Syftar "Dynaco special 7-8, kort lyssning" på mina?
I så fall sätter jag samma betyg på Linn Klimax,de lät i de flesta avseenden väldigt lika med lika mycket djup i ljudbilden i samma läge så länge man spelade svagt på Dynaco special. Spelar man starkt på Dynaco special parallellförskjuts hela ljudbilden mot lyssnarna utan att bli plattare och alltså utan tendenser att "fastna i högtalarna" som någon annan nämnt om andra rörförstärkare som inte heller bibehåller sin ljudbild oavsett ljudnivå.
Ja det var spännande att notera hur allt åkte fram.
Dock olika mycket beroende på musik. (kanske skulle all musik uppvisa samma beteende om man bara höjde volymen tillräkligt mycket?)
Undra om det var denna effekt som gjorde att man upplevde dina steg något mer dynamiska?
Var lite osäker på varr jag skulle fylla på med mina intryck, andra sprudeltråden, här eller i din tråd...men här kommer intrycken.
Båda stegen är KLART bra det står helt klart efter att tidigare hört Lennarts steg jämfört med andra.
Båda låter ljudmässigt förvånansvärt lika vilket tyder på bra konstruktioner. (tänker på rör vs trissedebatten o hur olika de "ska" låta") Här fanns det inga större rör-ljud vs trisseljud-skillnader. SÅ som det ska vara mao!
Så skillnaderna nedan redovisade var små.
Dynako var mer "sprakande" i röster och på distade guror, medan Klimax grävde fram mer detaljer och spelade bas med större aktoritet.
Den största skillnaden var drivet i trummor/cymbaler.
Men sammantaget små skilnader, tror både du Lennart o jag kände oss VÄLDIGT nöjda med våra resp steg.
Kronkan skrev:Var också med. Håller helt med både LennertJ och Sportbildentusiaten. Det var inte två helt skilda ljudvärldar som mötes som man skulle kunna tro när en 25 wattare med KT88 rör och ett par Linnslutsteg på 500 watt skulle mötas under väldigt trevliga former. Inte en duell utan mera ett öppet sökande vad är det vi hör.
Den övergripande helheten/likheten var nog större än vad jag trodde. Heller inte enkelt för tredja part som ju inte kände något steg innan och inte heller var bekant med låtarna så man fick ju försöka hitta stödjepunkter men ibland gick man ju bet. Det fanns något träljud av ett instrument som man troligtvis vrider på, vad det nu heter. Väldigt karaktäristiskt men jag kunde banne mig inte skilja de olika slutstegen åt i detta ljud. Klev fram lika realistiskt i båda slutstegen.
Men påtagligt, efter en stunds lyssnande var att Lennarts små slutsteg hade någon form av intensitetsaccelerator. När den Linngrejorna spelade på lika obekymrat oavsett nivå så hade KT88orna i denna anläggning en märkligt känslomässig turbo. Desto högre desto intensivare. Så var gitarren lite småglödande i början så gick det nog inte att ta på dem i slutet . Så om man spelar luftgitarr så vore denna 25 wattare ett givet val. Så i detta avseende spelade Linn mera laidback. Alltså enbart i denna jämförelse.
Det var alltså riktigt svårt men tror att jag vill sammanfatta att Lennarts grejer spelade något närmare men skulle inte säga att skillnaden mellan slutstegen var stor eller dramatisk i detta avseende. Det var ju inte så att Linn-grejerna gjorde att vi spelade bortom väggen eller idkade oss åt ett cocktailparty. Absolut inte.
Det var snarare som det i själva verket var -mkt gott kaffe med smarig bulle till och ett mera livat samtal.
Men håller med de tidigare inlägget men uttrycker mig med mina egna ord.
Sedan oavsett förklaringsmodellen så vill jag gärna säga att LennartJ slutsteg har KT88 i utlralinjär koppling. Kan ju inte bevisa att de under alla ansträngningsfaser distar på samma sätt men tror ändå att det finns en blandning av jämna och udda övertoner som skapar den framåtskjutande mera intensiva tonen ibland. Men här kan vi säkert komma till olika slutsatser. En reflektion ändå.
Men kul, vackert och intressant var det. Lite kul musikaliska impulser fick man ju också.
roren skrev:Tjena Flint,
Du har helt rätt beträffande mitt intresse. Men jag hoppades att en diskussion med rörräven Erik blandat med inlägg från en massa smarta människor
här på 'Faktiskt' skulle ha gett mig en knuff framåt.
Rolf.
P.S. Flint, jag har ännu ej fixat alla delar till min LED bias EL84. Jobbar på det.
roren skrev:Jag har svårt att uppfatta dina tidigare inlägg som personliga påhopp. Så
hoppa över det där med dåligt samvete.
Rolf
Flint skrev:Jag hade dessutom förberett mig med en 5-6 feta simuleringar för att backa upp min uppfattning. Det hade kunnat bli en kul och lärorik diskussion för alla, tror jag.
KarlXII skrev:Som jag ser det är det en sedvanlig faktiansk definitionsdebatt som dragit rakt ner i diket.
Retoriken blir sylvass när kombatanterna pinkar terminologirevir, och all vanlig förståelse, överseende och hövlighet går upp i rök.
Viljan att få diskussionen framåt finns helt enkelt inte, man pekar hellre på den andres fel och borrar i dessa intill absurdum om nödvändigt.
Generally speaking, of course.
Harryup skrev:Det går alldeles utmärkt att argumentera och diskutera utan att använda förklenande uttryck om den andre. Om man dessutom är i branschen och uttalar sig så om en annan aktör så är det på en extremt låg nivå. Platt fall i mina ögon. Tyvärr är tekniken ganska välanvänd på faktiskt vilket är mycket synd då möjligheterna att få hit leverantörer i princip då är totalt omöjlig.
Mvh/Harryup
Svante skrev:Jag tycker Faktiskt har en ganska bra utgångspunkt där, dvs att man kritiserar sådant som är fel, man sopar inte felaktigheter under mattan i samförståndets namn.
Nattlorden skrev:Svante skrev:Jag tycker Faktiskt har en ganska bra utgångspunkt där, dvs att man kritiserar sådant som är fel, man sopar inte felaktigheter under mattan i samförståndets namn.
+1
Det står ju redan i namnet: "Faktiskt".
Ofakta befattar vi oss inte med.
Flint skrev:Åja. Vissa myter slinker allt in här med och får fäste. Som den om transparens.
gnypp45 skrev:Flint skrev:Åja. Vissa myter slinker allt in här med och får fäste. Som den om transparens.
Jag känner bara till två sammanhang där "transparens" används och det är inom
1. Bedömning/utveckling av algoritmer för snålkodning, tex. MP3 och Ogg Vorbis ("vid vilken bitrate blir kodningen transparent?")
2. F/E-tester av förstärkare
I båda fallen används dubbelblind lyssning och statistisk behandling av utfallen. Tycker du att ordet "transparens" är fel använt här, eller är det något annat du vänder dig emot?
Morello skrev:Nämen Flint, har du blivit momsfobiker?![]()
Det trodde jag inte om dig!
Nattlorden skrev:Svante skrev:Jag tycker Faktiskt har en ganska bra utgångspunkt där, dvs att man kritiserar sådant som är fel, man sopar inte felaktigheter under mattan i samförståndets namn.
+1
Det står ju redan i namnet: "Faktiskt".
Ofakta befattar vi oss inte med.
Nattlorden skrev:sprudel skrev:Vilka är vi?
och vem är du?
http://www.youtube.com/watch?v=MwUSllekbb0
Flint skrev:Nattlorden skrev:sprudel skrev:Vilka är vi?
och vem är du?
http://www.youtube.com/watch?v=MwUSllekbb0
Det verkar som om du har klippt dig sen dess.
ErikAndersson skrev:Nu har denna tråd som jag skapade mynnat ut i en massa tjafs som inte har ett dugg med kärnämnet dvs rörens branthet att göra. Det är mycket märkligt att ett enda ord dvs. dynamik kan orsaka den palaver som förekommit här. Nästan ingenting av allt det andra jag nämnt i tråden har överhuvudtaget nämnts (tex Millereffekterna) vilket tycker jag är mycket märkligt.
Om en "Hi-Fi komponent" återger musiken platt,tamt,dött,oinspererande etc.etc. Har vi i alla tider så vitt jag minns, använt ordet odynamisk för detta förhållande. Omvänt blir förhållandet med en livlig och inspirerande komponent då har vi alltid pratat om att en komponent återger musiken dynamiskt. Om detta är helt rätt eller fel är fullständigt egalt tycker jag,då innebörden är ett allmänt begrepp som använts i eoner, möjligt på grund av att det är enkelt och bekvämt att uttrycka sig på. Och vidhåller jag att hög branthet i ett rör påverkar detta förhållande i högsta grad.
Jag fick rådet av ett flertal att ignornera vissa "hackspettar" som härjar på detta forum, och så gjorde jag även i den mån det gick. Men när det slutligen mynnade ut i rena personangrepp och förlöjligande av mig, tappade jag tålamodet och raderade i mina inlägg. Kanske dumt av mig, men jag önskade med detta statuera exempel. Tyvärr får detta ordbajseri samt den usla anda som jag och många andra tycker stundtals existerar här på forumet, den påföljden att ingen vill skriva eller kommentera här. Detta kan i förlängningen leda till att forumet upphör att existera!
petersteindl skrev: ... Sedan får man inte glömma att ta hänsyn till millerkapparna som kommer in och spökar.
MvH
Peter
ErikAndersson skrev:Det här här definitivt inget svar på mina frågor, jag vet vilken förstärkare du syftar på, har jag överhudtaget nämnt den på den här tråden???????? Dina frågor om den är absolut inte relevanta här.
De enda förstärkare jag nämnt är äldre alster vilka för länge sedan gick ur produktion, där jag även nämnde misstag jag gjorde. Är det marknadsföring det oxå????????????????
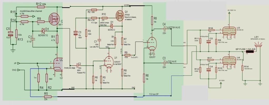
Flint skrev:För att det ska bli så exakt som möjligt vore det bra om du la ut schemat på hela förstärkaren.
paa skrev:Flint skrev:För att det ska bli så exakt som möjligt vore det bra om du la ut schemat på hela förstärkaren.
Om det var Edison One (vilket är svårt att veta eftersom inläggen är raderade) så finns den beskriven i MoLT nr 3-87 (troligen med schemat) Det är ett nummer som jag inte har, men kanske någon annan kan hjälpa till i så fall.
Egenskaper, detaljer och fakta
---
Motkoppling är något som nästan samtliga förstärkare är försedda med. Den införes för att kompensera för brister i förstärkarens konstruktion. The Dream är så välkonstruerad att någon motkoppling ej erfordras, bl.a. genom detta erhålles ett suveränt transientsving av musikens frekvens och amplitudvariationer.
---
Vanligt i dagens rörförstärkare är att det användes drivrör såsom: 6SN7, 6J5, ECC 82, ECC83, 6CG7 mm. Vi har för länge sedan lämnat den tekniken bakom oss och använder istället högbranta ramgallerrör i ingångs och driversteg. Detta genererar en upplösning och dynamik i ljudet vilket är omöjligt att uppnå med de tidigare uppräknade rörtyperna för att inte tala om transistor- / halvledar-komponenter.
ErikAndersson skrev:Flint: Snällt och artigt inlägg. Men jag misstänker att vi har olika idéer med kretslösningar etc. Jag tycker inte vi skall sammanföra dem, då lika åsikter inte alltid är till det bättre. Tänk tex. om endast en kretslösning användes till samtliga rörförstärkare på marknaden, det vore väl trist?
Almen skrev:ErikAndersson,
jag har noterat att Hesselvall håller på att sjösätta nya hemsidan, efter att den legat nere ett tag.
På förra hemsidan stod följande:Egenskaper, detaljer och fakta
---
Motkoppling är något som nästan samtliga förstärkare är försedda med. Den införes för att kompensera för brister i förstärkarens konstruktion. The Dream är så välkonstruerad att någon motkoppling ej erfordras, bl.a. genom detta erhålles ett suveränt transientsving av musikens frekvens och amplitudvariationer.
---
Vanligt i dagens rörförstärkare är att det användes drivrör såsom: 6SN7, 6J5, ECC 82, ECC83, 6CG7 mm. Vi har för länge sedan lämnat den tekniken bakom oss och använder istället högbranta ramgallerrör i ingångs och driversteg. Detta genererar en upplösning och dynamik i ljudet vilket är omöjligt att uppnå med de tidigare uppräknade rörtyperna för att inte tala om transistor- / halvledar-komponenter.
Detta framkallade en del frågetecken. Om det nu är som du säger, att "transientsving", "upplösning" och "dynamik" är en lyssnares subjektiva upplevelse, så tror jag att det kan bli förvirrande att skriva detta under fakta.
Jag tror det är klokt att a) separera subjektiva upplevelse från fakta, och b) sluta jämföra med andra lösningar.
Jag hoppas att detta kan tas som konstruktiv kritik i all välmening.
Ändrat: omformulering.
ErikAndersson skrev:Flint:Mja, jag har väl ingenting emot pentoder/tetroder, jag har byggt många förstärkare med dessa rör. Quad 2 är en klassiker idag som trots allt står sig väl efter c:a 60 år, det är notabelt och borde få många av dagens konstruktörer att tänka efter. En förstärkare jag tyckte var ännu bättre var Leak TL12, den med triodkopplade KT66:or, jag jämförde den med Krell KSA 100, när det begav sig, och den jämförelsen var inte till Krellens fördel.
Flint skrev:ErikAndersson
Instämmer. Leak håller jag högt.
Almen skrev:ErikAndersson,
jag har noterat att Hesselvall håller på att sjösätta nya hemsidan, efter att den legat nere ett tag.
På förra hemsidan stod följande:Egenskaper, detaljer och fakta
---
Motkoppling är något som nästan samtliga förstärkare är försedda med. Den införes för att kompensera för brister i förstärkarens konstruktion. The Dream är så välkonstruerad att någon motkoppling ej erfordras, bl.a. genom detta erhålles ett suveränt transientsving av musikens frekvens och amplitudvariationer.
---
Vanligt i dagens rörförstärkare är att det användes drivrör såsom: 6SN7, 6J5, ECC 82, ECC83, 6CG7 mm. Vi har för länge sedan lämnat den tekniken bakom oss och använder istället högbranta ramgallerrör i ingångs och driversteg. Detta genererar en upplösning och dynamik i ljudet vilket är omöjligt att uppnå med de tidigare uppräknade rörtyperna för att inte tala om transistor- / halvledar-komponenter.
Detta framkallade en del frågetecken. Om det nu är som du säger, att "transientsving", "upplösning" och "dynamik" är en lyssnares subjektiva upplevelse, så tror jag att det kan bli förvirrande att skriva detta under fakta.
Jag tror det är klokt att a) separera subjektiva upplevelse från fakta, och b) sluta jämföra med andra lösningar.
Jag hoppas att detta kan tas som konstruktiv kritik i all välmening.
Ändrat: omformulering.
OBS! Detta är ett exempel och inget citat
---------------
Fakta
Motkoppling är något som nästan samtliga förstärkare är försedda med. Den införes för att kompensera för brister i förstärkarens konstruktion.
Egenskaper
The Dream är så välkonstruerad att någon motkoppling ej erfordras, bl.a. genom detta erhålles ett suveränt transientsving av musikens frekvens och amplitudvariationer.
Detaljer
Vanligt i dagens rörförstärkare är att det användes drivrör såsom: 6SN7, 6J5, ECC 82, ECC83, 6CG7 mm. Vi har för länge sedan lämnat den tekniken bakom oss och använder istället högbranta ramgallerrör i ingångs och driversteg. Detta genererar en upplösning och dynamik i ljudet vilket är omöjligt att uppnå med de tidigare uppräknade rörtyperna för att inte tala om transistor- / halvledar-komponenter.
Morello skrev:ErikAndersson skrev:Flint:Mja, jag har väl ingenting emot pentoder/tetroder, jag har byggt många förstärkare med dessa rör. Quad 2 är en klassiker idag som trots allt står sig väl efter c:a 60 år, det är notabelt och borde få många av dagens konstruktörer att tänka efter. En förstärkare jag tyckte var ännu bättre var Leak TL12, den med triodkopplade KT66:or, jag jämförde den med Krell KSA 100, när det begav sig, och den jämförelsen var inte till Krellens fördel.
Var det en subjektiv jämförelse eller jämförde graden av färgning på något vis?
lennartj skrev:Almen,
utan att veta varifrån ditt citat kommer tycker jag att du vantolkar det.
Det har en rubrik som innehåller tre olika saker, vilket kanske är ett lite olämpligt om skribenten vill vara tydlig, eftersom det inte framgår vad som är vad.
Jag försöker mig på en gissning...
petersteindl skrev:Men EF86 är ganska brant och har låg millercap i förhållande till förstärkningen. En triodkopplad EF86 är inte så dumt. Men som sagt, kopplingen och arbetspunkt blir det som bestämmer hur väl man använder rören. Det fanns också en variant som hette EF806F som var roligt om jag inte minns fel.
MvH
Peter
Almen skrev:Nu är det du som tolkar. Kan vi inte bara enas i att det är otydligt skrivet och som upplagt för missförstånd?
meanmachine skrev:Spännande tråd.
Men de gamla sägnerna om svampigbas och avrullad topp och smetigt 3d tycker jag är hörsägen.
DS skrev:Morello skrev:ErikAndersson skrev:Flint:Mja, jag har väl ingenting emot pentoder/tetroder, jag har byggt många förstärkare med dessa rör. Quad 2 är en klassiker idag som trots allt står sig väl efter c:a 60 år, det är notabelt och borde få många av dagens konstruktörer att tänka efter. En förstärkare jag tyckte var ännu bättre var Leak TL12, den med triodkopplade KT66:or, jag jämförde den med Krell KSA 100, när det begav sig, och den jämförelsen var inte till Krellens fördel.
Var det en subjektiv jämförelse eller jämförde graden av färgning på något vis?
Att du ens frågar är för mig obegripligt. Du vet ju precis enligt vilka metoder Erik handlar!?
Är det kul att provocera fram bråk och otrevligheter??
Morello, kan inte du bara ta det vackert och återkomma när du har en lite trevligare och ödmjukare ton!? Jag upplever att du inget tillför utan bara muckar gräl!
Morello skrev:DS skrev:Morello skrev:ErikAndersson skrev:Flint:Mja, jag har väl ingenting emot pentoder/tetroder, jag har byggt många förstärkare med dessa rör. Quad 2 är en klassiker idag som trots allt står sig väl efter c:a 60 år, det är notabelt och borde få många av dagens konstruktörer att tänka efter. En förstärkare jag tyckte var ännu bättre var Leak TL12, den med triodkopplade KT66:or, jag jämförde den med Krell KSA 100, när det begav sig, och den jämförelsen var inte till Krellens fördel.
Var det en subjektiv jämförelse eller jämförde graden av färgning på något vis?
Att du ens frågar är för mig obegripligt. Du vet ju precis enligt vilka metoder Erik handlar!?
Är det kul att provocera fram bråk och otrevligheter??
Morello, kan inte du bara ta det vackert och återkomma när du har en lite trevligare och ödmjukare ton!? Jag upplever att du inget tillför utan bara muckar gräl!
Man måste väl få fråga?
Flint skrev:ErikAndersson
Instämmer. Leak håller jag högt.
petersteindl skrev:ErikAndersson skrev:Nu har denna tråd som jag skapade mynnat ut i en massa tjafs som inte har ett dugg med kärnämnet dvs rörens branthet att göra. Det är mycket märkligt att ett enda ord dvs. dynamik kan orsaka den palaver som förekommit här. Nästan ingenting av allt det andra jag nämnt i tråden har överhuvudtaget nämnts (tex Millereffekterna) vilket tycker jag är mycket märkligt.
Om en "Hi-Fi komponent" återger musiken platt,tamt,dött,oinspererande etc.etc. Har vi i alla tider så vitt jag minns, använt ordet odynamisk för detta förhållande. Omvänt blir förhållandet med en livlig och inspirerande komponent då har vi alltid pratat om att en komponent återger musiken dynamiskt. Om detta är helt rätt eller fel är fullständigt egalt tycker jag,då innebörden är ett allmänt begrepp som använts i eoner, möjligt på grund av att det är enkelt och bekvämt att uttrycka sig på. Och vidhåller jag att hög branthet i ett rör påverkar detta förhållande i högsta grad.
Jag fick rådet av ett flertal att ignornera vissa "hackspettar" som härjar på detta forum, och så gjorde jag även i den mån det gick. Men när det slutligen mynnade ut i rena personangrepp och förlöjligande av mig, tappade jag tålamodet och raderade i mina inlägg. Kanske dumt av mig, men jag önskade med detta statuera exempel. Tyvärr får detta ordbajseri samt den usla anda som jag och många andra tycker stundtals existerar här på forumet, den påföljden att ingen vill skriva eller kommentera här. Detta kan i förlängningen leda till att forumet upphör att existera!
Apropå Miller.petersteindl skrev: ... Sedan får man inte glömma att ta hänsyn till millerkapparna som kommer in och spökar.
MvH
Peter
![]()
MvH
Peter
Flint skrev:I det här fallet gör jag bara simuleringar om jag får ett exakt schema på den pjäs som demades och vilka rör som skiftades på träffen som omtalades i den här tråden och som nu är raderat av trådskaparen. Så flathead, du kan väl se till att jag får det.
ErikAndersson skrev:Jag kanske är lite omodern, men jag har aldrig behövt göra några datorsimuleringar och känner till nada om det.
Nattlorden skrev:ErikAndersson skrev:Jag kanske är lite omodern, men jag har aldrig behövt göra några datorsimuleringar och känner till nada om det.
Tips: prova att bolla med Flint då, han är duktig på't. ( Och det säger en som haft väldigt häftiga kontroverser med mannen i fråga över åren )
ErikAndersson skrev:Jag kanske är lite omodern, men jag har aldrig behövt göra några datorsimuleringar och känner till nada om det.
ErikAndersson skrev:Om det tar 10 bast att lära sig, kommer jag förmodlgen aldrig att få någon nytta med det.![]()
Jag tycker jag har fullt upp med att starta datorn, ladda in bilder och musik och sånt. Och bråka på Faktiskt förståss
Flint skrev:Vill du låna pengar nu igen din lymmel?
ErikAndersson skrev:Däremot är jag inte lysande bra på datorer. Om jag efter mycket om och men lärt mig ett program någotsånär, har jag glömt allt efter ett par veckor om jag inte håller igång med programmet. Kanske åldersrelaterat?
petersteindl skrev:Utnivån verkar skilja en del mellan varianterna.
MvH
Peter


Flint skrev:Kronkan skrev:Sedan kommer jag nog fylla soffan med mera dämpande material.
Menar du att du ska sitta i den när du lyssnar?
Öhh... blev jag för oseriös nu igen?![]()
//
ErikAndersson skrev:Så sant,så sant. Men jag måste ändå ställa en dum fråga: Du som har erfarenhet av detta utmärkta program, finns det möjlighet att under transienta förlopp mäta distorisionen relaterat till upparbetsströmmarna i en Klass-B förstärkare?

ErikAndersson skrev:Hm. intressant, bör kanske gå att utveckla vidare. Men det är som du skriver att det hela måste göras något bredbandigt för att fungera.
Flint skrev:ErikAndersson skrev:Hm. intressant, bör kanske gå att utveckla vidare. Men det är som du skriver att det hela måste göras något bredbandigt för att fungera.
Visningen av dist kan bestämmas i frekvens upp till säg Gigahertz. Bilden ovan begänsade jag för att det inte fanns nåt mer att visa högre upp i just den mätningen och inte neråt i nåvå heller vilket givetvis också går att välja.
DS skrev:Flint skrev:ErikAndersson skrev:Hm. intressant, bör kanske gå att utveckla vidare. Men det är som du skriver att det hela måste göras något bredbandigt för att fungera.
Visningen av dist kan bestämmas i frekvens upp till säg Gigahertz. Bilden ovan begänsade jag för att det inte fanns nåt mer att visa högre upp i just den mätningen och inte neråt i nåvå heller vilket givetvis också går att välja.
Undrar om inte Erik menar bredare tidsspann? inte frekvens spann!?
Flint skrev:Det är nog inte bara bra utan ordentligt bra. Jag körde den här modellen för att kolla ÖD och fann att man aldrig blir av med den förrän man kör klass-A fullt ut. Man flyttar bara upp den till en högre uteffektnivå med ökad bias ända tills den traditionellt rena klass-A-definitionen inträffar dvs. när båda trissorna klipper och stryps symetriskt. Fet klass A/B för en 200Wattare innebär alltså bara att ÖD kommer vid säg 50W istället för säg 1W som det blir med en snålare ställd bias på gränsen till klass B.
Flint skrev:En jämförelse mellan ECC83 och ECC88 vad gäller utstyrbarhet och thd. Jag har försökt få så bra anpassning i arbetspunkt som möjligt. Trimmade till max utsignal med så låg thd som möjligt. Kanske kan man klämma ur lite till om man ägnar ännumer tid åt att välja anodström. Skillnaden obelastat (ok då, 1Meg) är minimal men ECC83 kan förstås inte driva samma tuffa last som ECC88 vilket man får ta hänsyn till när dom ska in på sin respektive arbetsplatser.
petersteindl skrev:Kan du göra en spektralanalys på disten. Då får du fram amplituden på varje delton f2 och uppåt, säg till f9. Tittar man noga på denna dist så ser man att kurvorna går genom noll då grundtonen passerar noll och då är nollgenomgångsdisten = 0 vilket man kan förvänta sig i en SE-koppling.
MvH
Peter

Flint skrev:petersteindl
Det där var ju intressant.
I exemplet tidigare är trissorna kopplade som emitterföljare. Är det den kopplingen du menar eller syftar du på någon annan koppling?
Rut är jag inte hemma på. Berätta mer om den. Är det emitterföljarens utgångsimpedans? I den ingår ju emittermotstånden så man får i så fall räkna bort dom vilket inte borde vara omöjligt. Är jag på rätt väg?
Morello skrev:Ni glömmer bort att Zut för en följare inte bara är inversen av transkonduktansen utan:
Zut=1/gm+Zs/hfe
där Zs=källimpedansen som basen på effekttrissan "ser".
hfe är i vanlig ordning strömförstärkningsfaktorn.
Jag skulle gärna se en mer teoretisk redogörelse/bevis om hur Re=Zut skulle minimera disten.
Flint skrev: Vi bryter av med ett reklaminslag för övergångsdist i ett trissesteg.
Thd 0.023813%. Disten i bild är uppförstorad 1000ggr.
Flint skrev:Morello skrev:Ni glömmer bort att Zut för en följare inte bara är inversen av transkonduktansen utan:
Zut=1/gm+Zs/hfe
där Zs=källimpedansen som basen på effekttrissan "ser".
hfe är i vanlig ordning strömförstärkningsfaktorn.
Jag skulle gärna se en mer teoretisk redogörelse/bevis om hur Re=Zut skulle minimera disten.
Jag klarar inte att ge någon så den får komma från petersteindl. Jag är inte alls hemma här men kan kanske bli. Jag har däremot sett att det finns ett hårfint område "i början av bias" om man kan säga så som ger väldigt lite ÖD. Jag tippar att det är det området petersteindl försöker definiera.
Flint skrev: Sen har vi inte kommit in på själva kärnan än - branthetens eventuella påverkan på den upplevda dynamiken men det kommer..
Morello skrev:Flint skrev: Sen har vi inte kommit in på själva kärnan än - branthetens eventuella påverkan på den upplevda dynamiken men det kommer..
Det kan vi nog släppa eftersom det faktiskt bara är gallimathias.
Flint skrev:Jag tror inte jag kan bevisa något men jag har simmat fram något som kan likna en tänkbar förklaring.
Flint skrev:Jag får en känsla av att det nollstället är väldigt flyktigt. Framspänningsfallet ändrar sig ju en del med temperatur. Jag har inte kommit dit i kursen än att jag kan simulera temperaturpåverkan med någon som helt säkerhet. Däremot kan jag "steppa" simuleringen med olka emittermotsånd eller/och olika biasförsspänning och se vilka värden som ger minst ÖD. Men jag känner mig inte ikapp. Det här måste smälta in.
petersteindl skrev:Flint skrev:Jag får en känsla av att det nollstället är väldigt flyktigt. Framspänningsfallet ändrar sig ju en del med temperatur. Jag har inte kommit dit i kursen än att jag kan simulera temperaturpåverkan med någon som helt säkerhet. Däremot kan jag "steppa" simuleringen med olka emittermotsånd eller/och olika biasförsspänning och se vilka värden som ger minst ÖD. Men jag känner mig inte ikapp. Det här måste smälta in.
Precis, det är så bra simuleringar går till. Man låter programmet stega sig fram till ett optimalt resultat.
Det ger jättefina resultat där man kan skönja samband mellan stegen.
MvH
Peter
Flint skrev:Jag tror inte jag kan bevisa något men jag har simmat fram något som kan likna en tänkbar förklaring.
petersteindl skrev:Flint skrev:Jag tror inte jag kan bevisa något men jag har simmat fram något som kan likna en tänkbar förklaring.
Det har med drivimpedansen runt nollgenomgången på utgången att göra. Om utimpedansen skiljer sig mellan halvperioderna så blir det nollgenomgångsdist. Så minns jag förklaringen, men jag skall röja i mina gamla papper från början på 90-talet![]()
MvH
Peter
Flint skrev:petersteindl
Jag har lyckats fått fram en siffra 128.974mohm som utgimp. med emittermotstånden bortkompenserade och vid 117mA bias. Kan det verka rimligt? I så fall - vad blir nästa steg?
Flint skrev:petersteindl skrev:Flint skrev:Jag tror inte jag kan bevisa något men jag har simmat fram något som kan likna en tänkbar förklaring.
Det har med drivimpedansen runt nollgenomgången på utgången att göra. Om utimpedansen skiljer sig mellan halvperioderna så blir det nollgenomgångsdist. Så minns jag förklaringen, men jag skall röja i mina gamla papper från början på 90-talet![]()
MvH
Peter
Mitt inlägg gällde branthetens ev. påverkan på den upplevda dynamiken. Inte ditt ÖD-projekt.
Flint skrev:petersteindl skrev:Flint skrev:Jag får en känsla av att det nollstället är väldigt flyktigt. Framspänningsfallet ändrar sig ju en del med temperatur. Jag har inte kommit dit i kursen än att jag kan simulera temperaturpåverkan med någon som helt säkerhet. Däremot kan jag "steppa" simuleringen med olka emittermotsånd eller/och olika biasförsspänning och se vilka värden som ger minst ÖD. Men jag känner mig inte ikapp. Det här måste smälta in.
Precis, det är så bra simuleringar går till. Man låter programmet stega sig fram till ett optimalt resultat.
Det ger jättefina resultat där man kan skönja samband mellan stegen.
MvH
Peter
Hur fan vet du det?![]()
Flåt. Omöjligt att låta bli.
petersteindl skrev:Flint skrev:petersteindl
Jag har lyckats fått fram en siffra 128.974mohm som utgimp. med emittermotstånden bortkompenserade och vid 117mA bias. Kan det verka rimligt? I så fall - vad blir nästa steg?
Är det hela förstärkaren eller är det per transistor? Om det är hela förstärkarens utimpedans så har du två trisser att ta hänsyn till d v s en på varje sida i push-pull. Båda har ju drivförmåga så länge båda trissorna är öppna. Då den ena transistorn stänger så flyter det ingen ström i dess halva och den andra transistorn som är öppen blir ensam ansvarig för utimpedansen. I sådant fall bör emittermotstånden matchas till emittrarnas Rut. Det är ungefär så jag kommer ihåg förklaringen.
I ditt fall blir biasen 117 mA*2= 234 mA. I så fall blir den sammanlagda utimpedansen 107 mohm, men om det är så att 28,6 mA motsvarar 1 ohm istället för min tumregel på 25 mA så blir det ung. 122 mohm d v s i stort sett spot on. Det är i alla fall tillräckligt nära.
Jag återkommer med nästa steg. Det blir en rolig övning som kan ge ett förvånansvärt resultat. Jag har häcken full hela dagen och kvällen.
MvH
Peter
Flint skrev:Numera Cadence OrCAD, va?
Flint skrev:petersteindl skrev:Flint skrev:petersteindl
Jag har lyckats fått fram en siffra 128.974mohm som utgimp. med emittermotstånden bortkompenserade och vid 117mA bias. Kan det verka rimligt? I så fall - vad blir nästa steg?
Är det hela förstärkaren eller är det per transistor? Om det är hela förstärkarens utimpedans så har du två trisser att ta hänsyn till d v s en på varje sida i push-pull. Båda har ju drivförmåga så länge båda trissorna är öppna. Då den ena transistorn stänger så flyter det ingen ström i dess halva och den andra transistorn som är öppen blir ensam ansvarig för utimpedansen. I sådant fall bör emittermotstånden matchas till emittrarnas Rut. Det är ungefär så jag kommer ihåg förklaringen.
I ditt fall blir biasen 117 mA*2= 234 mA. I så fall blir den sammanlagda utimpedansen 107 mohm, men om det är så att 28,6 mA motsvarar 1 ohm istället för min tumregel på 25 mA så blir det ung. 122 mohm d v s i stort sett spot on. Det är i alla fall tillräckligt nära.
Jag återkommer med nästa steg. Det blir en rolig övning som kan ge ett förvånansvärt resultat. Jag har häcken full hela dagen och kvällen.
MvH
Peter
Det är för hela steget dvs. båda trissorna.
Nattlorden skrev:Morello - Skadar väl inte att bevisa det i så fall? Kan väl vara illustrativt/informativt även om det skulle visa sig slöseri med tid?
Morello skrev:Påståendet är nonsens - makes no sense. Går inte att bevisa/motbevisa sådant.

Jax skrev:Att basavskärningen ändrar sig är inte så konstigt då brytfrekvensen blir beroende av rörets förstärkningsfaktor.
Katodresistansen sedd in i katoden är (Ra+ri)/(µ+1) som då ligger parallellt med 330-ohmsmotståndet. Ra = 22k-motståndet och ri är inre resistansen hos trioden.
Nattlorden skrev:Morello skrev:Påståendet är nonsens - makes no sense. Går inte att bevisa/motbevisa sådant.
Om dynamiken inte ändras då man ändrar brantheten får man väl kunna betrakta det som praktiskt bevisat att det inte funkar.
Får man någonting att hända som Erik menar på är det han pratade om, så kanske vi kan sätta rätt namn på det.
Detta under förutsättning du har rätt, annars finns ju ett alternativ till. )
petersteindl skrev:Jag är inte säker på att upplevd dynamik sitter i frekvensgång i ytterändarna om det rör sig om 0,8 dB vid 10 Hz.
Däremot kan det kanske vara av intresse att se på 3e tonen och dess fasläge.
En annan sak kanske kan vara att titta på insvängningsförlopp på de olika deltonerna. Jag vet inte vad man kan se hos förstärkare dock.
MvH
Peter
DS skrev:Ni är för jobbiga! Flint skrev t.o.m upplevda dynamik ökning o ni dråkar om fakta![]()
UPPLEVDA... UPPLEVDA skillnaden!!!!!
suck........
Nattlorden skrev:DS skrev:Ni är för jobbiga! Flint skrev t.o.m upplevda dynamik ökning o ni dråkar om fakta![]()
UPPLEVDA... UPPLEVDA skillnaden!!!!!
suck........
Jamen, UPPLEVDA skillnader behöver du ju inte ens ha ändrat något för att få, det räcker ju att berätta för dig att "nu var vi bytt till ett sprillans nytt sett Telefunken-rör vi hittat i ett restlager som varit orört sedan 50-talet".
Flint skrev:petersteindl skrev:Jag är inte säker på att upplevd dynamik sitter i frekvensgång i ytterändarna om det rör sig om 0,8 dB vid 10 Hz.
Däremot kan det kanske vara av intresse att se på 3e tonen och dess fasläge.
En annan sak kanske kan vara att titta på insvängningsförlopp på de olika deltonerna. Jag vet inte vad man kan se hos förstärkare dock.
MvH
Peter
Du behöver inte tro mig men jag påstår att det påverkar känslan av kraft och pondus i musiken. Jag ägnade de första 2-3 åren av 90-talet till området 0.1 till 5Hz och gjorde diverse rörbyggen och test.
Objektivisten skrev:Flint skrev:petersteindl skrev:Jag är inte säker på att upplevd dynamik sitter i frekvensgång i ytterändarna om det rör sig om 0,8 dB vid 10 Hz.
Däremot kan det kanske vara av intresse att se på 3e tonen och dess fasläge.
En annan sak kanske kan vara att titta på insvängningsförlopp på de olika deltonerna. Jag vet inte vad man kan se hos förstärkare dock.
MvH
Peter
Du behöver inte tro mig men jag påstår att det påverkar känslan av kraft och pondus i musiken. Jag ägnade de första 2-3 åren av 90-talet till området 0.1 till 5Hz och gjorde diverse rörbyggen och test.
Kan man tänka sig att bristande infrabas kan ge ett psykoakustiskt 'tillskott' högre upp i registret?
Objektivisten skrev:Kan man tänka sig att bristande infrabas kan ge ett psykoakustiskt 'tillskott' högre upp i registret?
Nattlorden skrev:Objektivisten skrev:Kan man tänka sig att bristande infrabas kan ge ett psykoakustiskt 'tillskott' högre upp i registret?
Det vore väl inte första gången som en brist räknats in som en bonus...
Du kan få fantastiskt detaljerad och fin återgivning ifrån en liten minimonitor som rullar av vid 80Hz...
Flint skrev:Objektivisten skrev:Flint skrev:petersteindl skrev:Jag är inte säker på att upplevd dynamik sitter i frekvensgång i ytterändarna om det rör sig om 0,8 dB vid 10 Hz.
Däremot kan det kanske vara av intresse att se på 3e tonen och dess fasläge.
En annan sak kanske kan vara att titta på insvängningsförlopp på de olika deltonerna. Jag vet inte vad man kan se hos förstärkare dock.
MvH
Peter
Du behöver inte tro mig men jag påstår att det påverkar känslan av kraft och pondus i musiken. Jag ägnade de första 2-3 åren av 90-talet till området 0.1 till 5Hz och gjorde diverse rörbyggen och test.
Kan man tänka sig att bristande infrabas kan ge ett psykoakustiskt 'tillskott' högre upp i registret?
Har aldrig tänkt på det så men varför inte. Jag tror att det kan få till följd att man vill öka volymen för att få ett gött tryck.
Harryup skrev:Hittade du någon tilltalande kurva?
mvh/Harryup
Flint skrev:Både och, och det var inte ental. Kanske rörde sig om några tiotal olika byggen och ombyggen under några år i rent syfte att kolla den här funktionen. Och både HiFi och gitarrstärkare. Hade en otroligt produktiv period.
Flint skrev:Jag vill poängtera att det här inlägget vill visa att infrabasegenskaperna inte enbart beror på rörets branthet utan rörets totala egenskaper i en viss koppling. ECC82 som har betydligt lägre branthet än ECC88 gav minst basavskärning. Att påstå att hög branthet i sig ger "bättre dynamik" anser jag enbart är en reklamslogan där budskapet alltid förenklas för att ges störningsfri genomslagskraft. Privat kallar jag det precis som Morello för trams men inte här på forumet. Här kallar jag det "en förenklad och felaktig slutsats". Jag begär dock inte att någon ska tro på mitt påstående att infraområdet påverkar lyssningsintrycken. Det är helt upp till var och en att tro på vad som helst. Jag föredrar hifidemokrati före hifidiktatur.
Flint skrev:petersteindl
Jag lyfter på hatten. Din teori om bias och emittermotstånd stämmer. Tog en satans tid men nu har jag kläm på simuleringen. Så här blev thd med emittermotstånden 0.22 och 0.33 ohm och steppad bias. Det här var kul!
DS skrev:Så j*vla kul att ni orkar spendera tid på detta
Rolig läsning må ja säga. Här finns det kunskap och den blandas fint ihop det lilla örat som vi faktiskt kodar av tryckskillnaderna med
Harryup skrev:Är det någon skillnad i frekvensomfånget i motkopplingen på en typisk rörkoppling kontra trissor?
mvh/Harryup
Harryup skrev:Är det någon skillnad i frekvensomfånget i motkopplingen på en typisk rörkoppling kontra trissor?
mvh/Harryup
Harryup skrev:Så det kan finnas en viss skillnad på att ha kapat eller kvittat THD med olika bred frekvensgång? Kan sämre frekvensgång i motkopplingen leda till sämre upplevd transientegenskaper om "filtret" vrider lite faser osv?
mvh/Harryup
Flint skrev:ErikAndersson
Säljer du röret GM70 löst? Vad kostar ett par? Du kan svara med ett PM om du inte vill snacka om det i rutan. Jag har aldrig byggt nåt med det röret men blev nyfiken pga. den här tråden. För att inte bli ruinerad blir det nog att linda trafona själv. Inte direkt standardgrejer här. I alla fall nättrafon. Man bör väl upp i sådär 800-1000V likriktat med anodspänningen och glöden 20V är inte heller standard men där kan man ju ta en egen 80-100VA färdig trafo och likrikta och stabba med en LM317 plus draghjälp.
Flint skrev:Jag fick lust att konstruera ett SE-slutsteg med GM70 live här i rutan. Finns det intresse för det? Impedanser, effekt och dist och fan vet allt? Jag har ett spice som verkar trovärdigt.
Flint skrev:Jag fick lust att konstruera ett SE-slutsteg med GM70 live här i rutan. Finns det intresse för det? Impedanser, effekt och dist och fan vet allt? Jag har ett spice som verkar trovärdigt.
Flint skrev:Jag fick lust att konstruera ett SE-slutsteg med GM70 live här i rutan. Finns det intresse för det? Impedanser, effekt och dist och fan vet allt? Jag har ett spice som verkar trovärdigt.

Flint skrev:petersteindl skrev:Hur har du tänkt göra glödmatningen?
Separat trafo. Likriktad och stabbad spänning. Röret påstås vara känsligt på just 20V så det är bäst att ge det 20V.
Nattlorden skrev:temperaturändringar är en långsam process, tror inte det går att modulera tillräckligt mycket för att ha någon som helst tillämpning inom musik...
petersteindl skrev:Där tror jag du tror fel.
Nattlorden skrev:petersteindl skrev:Där tror jag du tror fel.
Hur många milligrader per millisekund behöver du för att det skall vara användbart då? För det lär säkert ta sekunder att tappa några grader även om man så stänger av helt... om du inte har röret nedsäknt i flytande kväver eller något... och med tanke på nästa-vacuumet så är inte nedkylningsförmågan spektakulärt bra precis...
Flint skrev:flathead skrev:Med 7k och 850v kanske 30+w
Låter som ett vettigt utgångsläge. Säkrast att hålla anodspänningen relativt låg för att minska risken för överslag.
roren skrev:Peter,
Jag anar att du har grävt djupt. Du verkar inte imponerad av våra senaste
svar. Du är alltså inne på att driva glöden med konstant effekt. Och därmed
undvika dist. orsakat av ev. spänningsändringar från signalhanterande delen
av PSU:n? Utveckla gärna. Jag har lättare att förstå detta när det gäller direktupph.rör.
Men är du helt inne på att det är ett termiskt fenomen?
Flint skrev:Flint skrev:flathead skrev:Med 7k och 850v kanske 30+w
Låter som ett vettigt utgångsläge. Säkrast att hålla anodspänningen relativt låg för att minska risken för överslag.
Vi kör en test på det här. Först utgångstrafon. Vi säger att den ska ha en fu på 20Hz och belasta röret med 7k för en högtalarimp på 8 ohm.
Då ska induktansen i trafon vara:
Lprim=Zprim/2/pi/fu=7000/2/pi/20=55.7H
Lsek=Lprim/(7000/8)=63.6mH
Spänningsförhållandet mellan primär och sekundär blir roten ur (Zprim/Zsek)=29.6ggr.
Säg till om jag tänker eller räknar fel.
Öh... smileyn i Lsek ska vara 8slutparentes. Html tror att jag menar något skumt här.
petersteindl skrev:Vad jag minns så kan man ha alla spänningar på och spela i timtal så att allt är genomvarmt. Stänger man av glöden så dör ljudet ganska direkt trots att anodspänningen ligger kvar. Detta kan säkert variera mellan olika rör, men i de trioderna jag körde med var det så.
Det är dock inte att rekommendera att stänga av bara en av matningarna vare sig det är anoden eller glöden.

Nattlorden skrev:petersteindl skrev:Vad jag minns så kan man ha alla spänningar på och spela i timtal så att allt är genomvarmt. Stänger man av glöden så dör ljudet ganska direkt trots att anodspänningen ligger kvar. Detta kan säkert variera mellan olika rör, men i de trioderna jag körde med var det så.
Det är dock inte att rekommendera att stänga av bara en av matningarna vare sig det är anoden eller glöden.
Jovisst, det är självklarheter. Jag åsyftade om du tänkte modulera matningen på glöden för att kompensera för temperaturvariationer som musiksignalen skulle medföra... det var det jag menar på att trögheten i temperatursystemet är för långsamt för att hinna med i.
Flint skrev:Första försök. Inte så tokigt. Här 32W ut strax för klipp.
Grön=Uut.
Blå=Put.
Rk=560ohm är lånad på en av sidorna jag länkade till. Funkar bra.
Katodmotståndet är än så länge förenklat vad gäller glödmatningen.
Siffrorna i blått är värdena för likstömsarbetspunkten.
Uin=84.847V rms.
petersteindl skrev:Nattlorden skrev:petersteindl skrev:Vad jag minns så kan man ha alla spänningar på och spela i timtal så att allt är genomvarmt. Stänger man av glöden så dör ljudet ganska direkt trots att anodspänningen ligger kvar. Detta kan säkert variera mellan olika rör, men i de trioderna jag körde med var det så.
Det är dock inte att rekommendera att stänga av bara en av matningarna vare sig det är anoden eller glöden.
Jovisst, det är självklarheter. Jag åsyftade om du tänkte modulera matningen på glöden för att kompensera för temperaturvariationer som musiksignalen skulle medföra... det var det jag menar på att trögheten i temperatursystemet är för långsamt för att hinna med i.
Jo, det är ju just detta man kan åstadkomma med konstant effektmatning. Det blir liksom intrinsiskt.
petersteindl skrev:Flint skrev:Första försök. Inte så tokigt. Här 32W ut strax för klipp.
Grön=Uut.
Blå=Put.
Rk=560ohm är lånad på en av sidorna jag länkade till. Funkar bra.
Katodmotståndet är än så länge förenklat vad gäller glödmatningen.
Siffrorna i blått är värdena för likstömsarbetspunkten.
Uin=84.847V rms.
Har den blå dubbla frekvensen gentemot den gröna?
petersteindl skrev:roren skrev:Peter,
Jag anar att du har grävt djupt. Du verkar inte imponerad av våra senaste
svar. Du är alltså inne på att driva glöden med konstant effekt. Och därmed
undvika dist. orsakat av ev. spänningsändringar från signalhanterande delen
av PSU:n? Utveckla gärna. Jag har lättare att förstå detta när det gäller direktupph.rör.
Men är du helt inne på att det är ett termiskt fenomen?
Njae, låt säga att man har spänningsreglering på glöden. Om spänningen går upp på glöden, så kommer glöden även att dra mer ström. Det innebär att effektförlusten ökar över glöden och temperaturen går upp. Om man istället har ett seriemotstånd med glöden och spänningen över glöden ökar så kommer automatiskt spänningen över seriemotståndet att minska och strömmen minskar likaså eftersom motståndet har någorlunda konstant resistans. Väljer man motståndsvärdet på sådant sätt att spänningsförändring och strömförändring tar ut varandra så att spänning U gånger ström I d v s U*I = konstant så blir P=U*I =effekten på glöden i röret konstant och likaså temperaturen. Det blir således konstant effektförlust över motståndet och även konstant effektförlust på glöden. Det blir ett effektreglerat system.
Disten orsakas av att temperaturförändring, där samma spänning på gallret orsakar mer eller mindre elektronström på grund av temperaturförändring.
Spänningsreglering:
Ökad spänningökad ström
ökad effekt
ökad temperatur
mer mobila elektroner än vad man vill ha
dist.
Effektreglering:
Ökad spänningminskad ström
konstant effekt
konstant temperatur
konstant mängd mobila elektroner
ingen dist.
MvH
Peter
IngOehman skrev:petersteindl skrev:roren skrev:Peter,
Jag anar att du har grävt djupt. Du verkar inte imponerad av våra senaste
svar. Du är alltså inne på att driva glöden med konstant effekt. Och därmed
undvika dist. orsakat av ev. spänningsändringar från signalhanterande delen
av PSU:n? Utveckla gärna. Jag har lättare att förstå detta när det gäller direktupph.rör.
Men är du helt inne på att det är ett termiskt fenomen?
Njae, låt säga att man har spänningsreglering på glöden. Om spänningen går upp på glöden, så kommer glöden även att dra mer ström. Det innebär att effektförlusten ökar över glöden och temperaturen går upp. Om man istället har ett seriemotstånd med glöden och spänningen över glöden ökar så kommer automatiskt spänningen över seriemotståndet att minska och strömmen minskar likaså eftersom motståndet har någorlunda konstant resistans. Väljer man motståndsvärdet på sådant sätt att spänningsförändring och strömförändring tar ut varandra så att spänning U gånger ström I d v s U*I = konstant så blir P=U*I =effekten på glöden i röret konstant och likaså temperaturen. Det blir således konstant effektförlust över motståndet och även konstant effektförlust på glöden. Det blir ett effektreglerat system.
Disten orsakas av att temperaturförändring, där samma spänning på gallret orsakar mer eller mindre elektronström på grund av temperaturförändring.
Spänningsreglering:
Ökad spänningökad ström
ökad effekt
ökad temperatur
mer mobila elektroner än vad man vill ha
dist.
Effektreglering:
Ökad spänningminskad ström
konstant effekt
konstant temperatur
konstant mängd mobila elektroner
ingen dist.
MvH
Peter
Då vill jag passa på att varna för just sådan matning.
Problemet med saker som hettas upp tills de glöder, är att deras resistans
ökar rätt markant under detta skeende, och man bör då undvika att mata
dem mjukt, eftersom det leder till en mycket instabilare glöd:
Ju varmare de blir glödtrådarna, desto större spänning får de om de matas
mjukt.Det gör att de blir ännu varmare, och då får de ju ännu lite högre
drivspänning...
- - -
Optimalt skall man tvärtom mata en glödgrunka (gäller även lampor) man en
negativ impedans om man vill hålla temperaturen så stabil som möjligt. Dock
bör man då vidta lämpliga arrangemang för att hålla startströmmen rimlig.
Vh, iö
petersteindl skrev:IngOehman skrev:petersteindl skrev:roren skrev:Peter,
Jag anar att du har grävt djupt. Du verkar inte imponerad av våra senaste
svar. Du är alltså inne på att driva glöden med konstant effekt. Och därmed
undvika dist. orsakat av ev. spänningsändringar från signalhanterande delen
av PSU:n? Utveckla gärna. Jag har lättare att förstå detta när det gäller direktupph.rör.
Men är du helt inne på att det är ett termiskt fenomen?
Njae, låt säga att man har spänningsreglering på glöden. Om spänningen går upp på glöden, så kommer glöden även att dra mer ström. Det innebär att effektförlusten ökar över glöden och temperaturen går upp. Om man istället har ett seriemotstånd med glöden och spänningen över glöden ökar så kommer automatiskt spänningen över seriemotståndet att minska och strömmen minskar likaså eftersom motståndet har någorlunda konstant resistans. Väljer man motståndsvärdet på sådant sätt att spänningsförändring och strömförändring tar ut varandra så att spänning U gånger ström I d v s U*I = konstant så blir P=U*I =effekten på glöden i röret konstant och likaså temperaturen. Det blir således konstant effektförlust över motståndet och även konstant effektförlust på glöden. Det blir ett effektreglerat system.
Disten orsakas av att temperaturförändring, där samma spänning på gallret orsakar mer eller mindre elektronström på grund av temperaturförändring.
Spänningsreglering:
Ökad spänningökad ström
ökad effekt
ökad temperatur
mer mobila elektroner än vad man vill ha
dist.
Effektreglering:
Ökad spänningminskad ström
konstant effekt
konstant temperatur
konstant mängd mobila elektroner
ingen dist.
MvH
Peter
Då vill jag passa på att varna för just sådan matning.
Problemet med saker som hettas upp tills de glöder, är att deras resistans
ökar rätt markant under detta skeende, och man bör då undvika att mata
dem mjukt, eftersom det leder till en mycket instabilare glöd:
Ju varmare de blir glödtrådarna, desto större spänning får de om de matas
mjukt.Det gör att de blir ännu varmare, och då får de ju ännu lite högre
drivspänning...
- - -
Optimalt skall man tvärtom mata en glödgrunka (gäller även lampor) man en
negativ impedans om man vill hålla temperaturen så stabil som möjligt. Dock
bör man då vidta lämpliga arrangemang för att hålla startströmmen rimlig.
Vh, iö
Värmen utvecklas väl på grund av effektförlusten i glödtrådarna. Om resistansen ökar då de börjar glöda så minskar strömmen genom glödtrådarna om spänningen är konstant.
Utimpedansen i effektregleringen skall ju ställas in så att den motsvarar resistansen i glödtrådarna då de har uppnått sin arbetstemperatur.
MvH
Peter

Jax skrev:Testa 1100V med 820 ohm. Kanske sänka primärimpedansen lite.
Svante skrev:Huvva... Kilovolt. Håll fingrarna i styr.
tordnilsson skrev:OK ! Jag är redo![]()
Jag är bara sååå nyfiken på hur det däringa rör-steget kommer att se ut å så vidare, ja du förstår nog vad jag menar, jag läser denna tråd med stooort intresse och hoppas på en mycket intressant utveckling !
Mvh Tord
tordnilsson skrev:Ok, vilken utg-trafo kan man tänkas använda ?
Finns det ngn lämplig eller må man få ett par "custom-made" ?
Spännande med 1100 Vdc !
Har för mig att Erik & Olas "Dream" har 1250 Vdc - spelar detta ngn större roll för prestanda annat än uteffekten ?
Mvh Tord
Harryup skrev:Hur många GM70 behövs för att köra OTL om det nu går så man sitter slippa linda själv?
mvh/Harryup
Flint skrev:Efter en del labbande med lite olika RC-konstanter i steget är nu frekvensgången så här.

KarlXII skrev:Ser ut som ett labbaggregat från ett klassrum för fysiklektioner, runt 1979 ungefär.
Flint skrev:petersteindl
SRPP har jag simulerat som OTL tidigare och inte lyckats något vidare med men som signalsteg gillar jag det. Ger bl.a. 1/4 utg.imp mot ett motståndsbelastat rör.


petersteindl skrev:Prova med att öka R3 och R6 till 100k. Då bör THD kunna minska och mu öka.

Flint skrev:BSS-229 kan jag nog flytta över från Cadence arkiv. Tar ett tag.
petersteindl skrev:SRPP fungerar inte riktigt så därför att den övre triod halvan belastar den undre vilket gör att den undre aldrig kan få maximalt mu-värde och därigenom lägsta dist.

Flint skrev:petersteindl
Jag får inte till BSS229 som anodlast. Kan inte ställa strömmen. Spicet mäter dock ungefär enligt uppgivna spec.
paa skrev:Flint skrev:petersteindl
Jag får inte till BSS229 som anodlast. Kan inte ställa strömmen. Spicet mäter dock ungefär enligt uppgivna spec.
Simulerar du rörförstärkare eller hybrider?
Flint skrev:paa skrev:Flint skrev:petersteindl
Jag får inte till BSS229 som anodlast. Kan inte ställa strömmen. Spicet mäter dock ungefär enligt uppgivna spec.
Simulerar du rörförstärkare eller hybrider?
I det här fallet blir det väl en typ av hybrid. petersteindl föreslog en mos kopplad som anodlast till ett rör istället för ett vanligt motstånd. Kolla bilderna tidigare och byt ut transistorn mot en mos. Det var i alla fall så jag tolkade honom.
Flint skrev:paa skrev:Flint skrev:petersteindl
Jag får inte till BSS229 som anodlast. Kan inte ställa strömmen. Spicet mäter dock ungefär enligt uppgivna spec.
Simulerar du rörförstärkare eller hybrider?
I det här fallet blir det väl en typ av hybrid. petersteindl föreslog en mos kopplad som anodlast till ett rör istället för ett vanligt motstånd. Kolla bilderna tidigare och byt ut transistorn mot en mos. Det var i alla fall så jag tolkade honom.
paa skrev:Flint skrev:paa skrev:Flint skrev:petersteindl
Jag får inte till BSS229 som anodlast. Kan inte ställa strömmen. Spicet mäter dock ungefär enligt uppgivna spec.
Simulerar du rörförstärkare eller hybrider?
I det här fallet blir det väl en typ av hybrid. petersteindl föreslog en mos kopplad som anodlast till ett rör istället för ett vanligt motstånd. Kolla bilderna tidigare och byt ut transistorn mot en mos. Det var i alla fall så jag tolkade honom.
Vad är målet, en rörsteg utan färgning?
flathead skrev:Skulle vara kul att se en jämförelse vad glas som anodlast kan prestera.
813 som CCS

petersteindl skrev:Bra där, Flint.
Prova med att öka R3 och R6 till 100k. Då bör THD kunna minska och mu öka.
I dina trissebibliotek, finns det en mos med beteckningen BSS-229? Det är en depletion mode n-channel sipmos från Siemens. Den tål 240 volt. Den typen finns i en variant som tål högre spänning, nämligen 400-600 volt. Jag tror den heter BSS-135. Den är som klippt och skuren i denna applikation.
En annan sak du kan prova simulera är att ta ut signalen på anoden på U6 istället för på katoden på U7, men då bör R9 ökas till 100 k.
Då man väljer aktiva komponenter som strömkällor så är utgångscapacitansen och reverse transfer capacitance som är viktiga parametrar så att det blir högohmigt även vid 20 kHz. Capacitansen kommer in som belastning och reverse transfer är mosarnas motsvarighet till Miller cap. Vill man se vad cappar ställer till med så kan man simulera THD vid 10 kHz istället för vid 1 kHz.
MvH
Peter
Flint skrev:petersteindl
Är du säker på att det var det flathead menade med "glas"?
petersteindl skrev:Flint skrev:petersteindl
Är du säker på att det var det flathead menade med "glas"?
Jag trodde flathead med glas menade rör, att använda rör som CCS.
813 är väl ett rör. Det är väl iof ett slutrör och i så fall skulle det vara CCS kopplad till anoden på GM70, men då blir det en helt annan koppling än med utgångstransformator, eller?
Jag har iof tidigare nämnt kopplingen att använda slutrör som CCS till katoden på GM70 och då kan man ha +/- matning och använda spartraf.
Men jag kanske har förstått Flathead fel.
MvH
Peter
flathead skrev:Flint har du provat LED bias?
Led bias och CCS istället för R7 ?
Kramar väl ur lite till ur ECC88.
Flint skrev:flathead skrev:Flint har du provat LED bias?
Led bias och CCS istället för R7 ?
Kramar väl ur lite till ur ECC88.
Osäker på ccs och definitionen. Är det halvledare som anodbelastning. Jag har aldrig i så fall testat ccs i praktiken men om jag gjorde det vore en led som referens given. Eller två-tre vanliga kiseldioder i serie.
Däremot har jag testat LED alt. dioder som "katodmotstånd" med blandat resultat. Fick i alla fall avkoppla dom med en konding för att få bort vissa konstigheter. Tyckte att resultatet inte var bättre än med det vanliga motstånd och konding parallellt.
flathead skrev:Constant current source=ström begränsning i matningen
Constant current sink=ström begränsning i returen.
Går ju att sätta gruset i katoden på GM70 så slipper man såna hemska spänningar.
flathead skrev:Med konstant ström genom röret ändras karaktären jämfört med resistiv last.
Gyrator är väl nästa grushög för dig att kika på.
Flint skrev:Jag måste tyvärr meddela att jag inte kan lägga ut några fler simuleringar i bild. Mitt tillgängliga konto på servern är fyllt. 142.68 MB är ändå 14.268ggr mer än tillåtet enligt avtalet för anslutningen. Det största utrymmet upptas av epxperimentet med den variabla utgångsimpedansen för några månader sedan. Jag ber att få tacka för mig i bild och ev. fortsätta enbart i skrift. Synd för jag har som mål att försöka praktiskt motivera och bevisa mina som vissa ibland verkar tycka kontroversiella uppfattningar.
Flint skrev:Jag verkar vara avstängd där. Funkade för några år sedan men inte nu längre.
roren skrev:Flint,
Först vill jag tacka dig för dina substansiella inklägg. Mycke jobb lite snack. Heders!!
Sen undrar jag vilken typ av LED du har simulerat med?
Jag är själv just i stånd att bygga ett rörslutsteg med LED bias på slutrören
EL84. Helt inspirerat av Stuart Yaniger, känd som "SY" på 'Diyaudio' Han beskriver
en mätmetod för att kolla LEDerna beträffande impedans. Detta resulterar i att han
rekomenderar billiga vanliga röda LED med ett framspänningsfall om ca 1,8V.
Moderna LEDer verkar vara mindre lämpliga som konstant spännings referens.
Det vill säga att: Alla lysdioder inte kvalar in som konstantspänningskällor.
Kolla denna länk:
http://syclotron.com/?page_id=3
Flint skrev:Jag verkar vara avstängd där. Funkade för några år sedan men inte nu längre.
Flint skrev:flathead skrev:Med konstant ström genom röret ändras karaktären jämfört med resistiv last.
Gyrator är väl nästa grushög för dig att kika på.
Precis vad jag märkte med LED/dioder som "katodmotstånd". Men ett katodmotstånd avkopplat med en stor kondensator är ju inte så resistiv för AC vilket var det som förvånade mig att det ändå skilde.
Gyrator ska provas. Åtminstone i sim.
Jax skrev:Flint skrev:Jag verkar vara avstängd där. Funkade för några år sedan men inte nu längre.
http://user.faktiskt.io/Flint/
Tänk på att servern är petig med små och stora bokstäver.
Flint skrev:Jax skrev:Flint skrev:Jag verkar vara avstängd där. Funkade för några år sedan men inte nu längre.
http://user.faktiskt.io/Flint/
Tänk på att servern är petig med små och stora bokstäver.
Jag vet, men jag sparade inloggningsdetaljerna tidigare när det funkade så att jag bara kunde kopiera in dom sen men det funkar inte längre.
roren skrev:Flint,
Först vill jag tacka dig för dina substansiella inklägg. Mycke jobb lite snack. Heders!!
Sen undrar jag vilken typ av LED du har simulerat med?
Jag är själv just i stånd att bygga ett rörslutsteg med LED bias på slutrören
EL84. Helt inspirerat av Stuart Yaniger, känd som "SY" på 'Diyaudio' Han beskriver
en mätmetod för att kolla LEDerna beträffande impedans. Detta resulterar i att han
rekomenderar billiga vanliga röda LED med ett framspänningsfall om ca 1,8V.
Moderna LEDer verkar vara mindre lämpliga som konstant spännings referens.
Det vill säga att: Alla lysdioder inte kvalar in som konstantspänningskällor.
Kolla denna länk:
http://syclotron.com/?page_id=3
Jax skrev:Flint skrev:Jax skrev:Flint skrev:Jag verkar vara avstängd där. Funkade för några år sedan men inte nu längre.
http://user.faktiskt.io/Flint/
Tänk på att servern är petig med små och stora bokstäver.
Jag vet, men jag sparade inloggningsdetaljerna tidigare när det funkade så att jag bara kunde kopiera in dom sen men det funkar inte längre.
Det var skumt, ska vara samma som till forumet.
Själv använder jag filezilla som FTP-klient hit (och alla andra). Den är gratis och bra.
KarlXII skrev:Finns massor med utrymme, men bara en som kan ordna med FTP och han är inte här så ofta. Det är Hali.
Nu lämnar vi det - Flint får visa bilder via faktisktmedlem eller exempelvis photobucket.com. Finns massor med bildtjänster på nätet.
Flint skrev:Dessvärre försvann mitt eget upplagda nyss men det är smällar man får ta. Leverantören blev tydligen förb.
gnypp45 skrev:Flint skrev:Dessvärre försvann mitt eget upplagda nyss men det är smällar man får ta. Leverantören blev tydligen förb.
Aj då! Först EA:s borttagna inlägg, sedan Nattis cykeltur och nu detta: 10 sidor av simuleringar borta så tråden blir obegriplig.
Nattlorden skrev:gnypp45 skrev:Flint skrev:Dessvärre försvann mitt eget upplagda nyss men det är smällar man får ta. Leverantören blev tydligen förb.
Aj då! Först EA:s borttagna inlägg, sedan Nattis cykeltur och nu detta: 10 sidor av simuleringar borta så tråden blir obegriplig.
Var god ändra till Svantes cykeltur, eller stryk igen.
flathead skrev:Ska vi börja med mikrometerprecisa stilen igen eller försöka lösa flints FTP haveri och få fart på vad som alldeles nyss var en mycket givande tråd?
Nattlorden skrev:flathead skrev:Ska vi börja med mikrometerprecisa stilen igen eller försöka lösa flints FTP haveri och få fart på vad som alldeles nyss var en mycket givande tråd?
Fråga gnypp...
Själv försökte jag lösa flints bildlagring för ett tag sedan genom att erbjuda lagring på min hemsa, men fick "tack, men nej tack" på det.
flathead skrev:Gräv ner stridsyxorna låt det som varit bero, och hoppas på Flints raska återkomst med nya simuleringar.
Nattlorden skrev:flathead skrev:Gräv ner stridsyxorna låt det som varit bero, och hoppas på Flints raska återkomst med nya simuleringar.
Tror du att jag erbjudit mig om jag hade haft något otalt med honom?![]()
Detta är jätteintressant, ju!
Flint skrev:Det är möjligt att jag har retat upp admin nån gång när jag har rensat efter mig. Dom kanske tycker att jag därför inte behöver något utrymme.
Flint skrev:Det där tolkar jag som att det har tagits ett beslut på att jag inte ska ha något ftp-utrymme. Det är ok.
Flint skrev:Det finns en nackdel med att lägga ut simuleringar som jag gjorde. Det blir gärna en kamp om vem som vet mest istället för att gå igenom grunderna för att de som kanske inte vet hur i det här fallet rör fungerar. Det är lätt att fastna i detaljer lite högre upp i rörtekniken bara för att det är kul.
flathead skrev:Det pekar ju åt ett motsatt håll vad som skrivs av div rörgurus.
Måste undersökas, det här blir ju intressantare hela tiden.
Kan det vara så att dom mätt med fel vald avkopplings kondensator ?
Vid fullt sving i röret varierar ju DC komponenten lite också kan det lägre motståndet i LEDen vara en fördel där ?
![]()
![]()
Flint skrev:Nu har jag hittat varför en LED behöver en avkopplingskondensator precis som ett vanligt katodmotstånd. Anledningen är mycket enkel. En LED har inte noll impedans för AC. Impedansen styrs av dels framspänningsfallet och dels vald ström dc. LED:en måste alltså avkopplas med en kondensator precis som ett motstånd för att kravet på helst noll impedans skall uppfyllas för att signalen inte ska motkopplas. Ett antagande - eftersom knäspänningen funkar som en zenerdiod kan man nog även förvänta sig en giftigare övertonshalt. Alltså måste LED kompletteras med en lika stor kondensator som med ett vanligt katodmotstånd för att fungera rätt och då tjänar man inget på att använda en LED. Då kan man lika gärna köra ett katodmotstånd direkt. Lätt alltså att stanna i tanken vid den dc-stabiliserande effekten men vad händer med signalen och AC?
flathead skrev:Här ska grävas fram signalanalysator och distorsionmätare i julhelgen.
Måste bara prövas.
2 rätt tunga källor hävdar ju motsatsen, en i bokform och den andra på sin hemsida.
Flint jag måste säga att ditt resonemang är svårt att slå hål på, så antingen har vi missat nån detalj eller så säljs det myter i bokform.
flathead skrev:Här ska grävas fram signalanalysator och distorsionmätare i julhelgen.
Måste bara prövas.
2 rätt tunga källor hävdar ju motsatsen, en i bokform och den andra på sin hemsida.
Flint jag måste säga att ditt resonemang är svårt att slå hål på, så antingen har vi missat nån detalj eller så säljs det myter i bokform.
roren skrev:Flint skrev:Nu har jag hittat varför en LED behöver en avkopplingskondensator precis som ett vanligt katodmotstånd. Anledningen är mycket enkel. En LED har inte noll impedans för AC. Impedansen styrs av dels framspänningsfallet och dels vald ström dc. LED:en måste alltså avkopplas med en kondensator precis som ett motstånd för att kravet på helst noll impedans skall uppfyllas för att signalen inte ska motkopplas. Ett antagande - eftersom knäspänningen funkar som en zenerdiod kan man nog även förvänta sig en giftigare övertonshalt. Alltså måste LED kompletteras med en lika stor kondensator som med ett vanligt katodmotstånd för att fungera rätt och då tjänar man inget på att använda en LED. Då kan man lika gärna köra ett katodmotstånd direkt. Lätt alltså att stanna i tanken vid den dc-stabiliserande effekten men vad händer med signalen och AC?
Jag är väl den sista att svara med en länk. Ids oftast själv inte läsa dessa. Men i alla fall.
http://syclotron.com/?page_id=3
Här beskrivs ganska väl det där med LEDarnas dynamiska impedans. Jag är lite
orolig att ni sågar hela ide´n med led bias på slutrören nu när jag är så ivrig på att bygga mig en
flathead, Det låter som en trevlig Jul, glöm inte klapparna och KalleAnka bara.
roren skrev:Jag är väl den sista att svara med en länk. Ids oftast själv inte läsa dessa. Men i alla fall.
http://syclotron.com/?page_id=3
Här beskrivs ganska väl det där med LEDarnas dynamiska impedans. Jag är lite
orolig att ni sågar hela ide´n med led bias på slutrören nu när jag är så ivrig på att bygga mig en
flathead, Det låter som en trevlig Jul, glöm inte klapparna och KalleAnka bara.
roren skrev:Ja, så där ser det ut. Bra jobbat Flint. Hoppas du är nöjd nu när du har förstört
Julen för mig![]()
En kul grej med dioder är att man kan paralell koppla dom och bibehålla framspänningsfallet
det borde ju sänka impedansen. Visserligen så minskar man strömmen vilket
kanske flyttar oss till en oroligare del av diodens I/A kurva?
När jag har satt ihop min LEDstärkare så blir det att ta skåpet och tongeneratorn
och kolla hur det ser ut på katoderna .
Flint skrev:flathead skrev:Här ska grävas fram signalanalysator och distorsionmätare i julhelgen.
Måste bara prövas.
2 rätt tunga källor hävdar ju motsatsen, en i bokform och den andra på sin hemsida.
Flint jag måste säga att ditt resonemang är svårt att slå hål på, så antingen har vi missat nån detalj eller så säljs det myter i bokform.
Jag har gärna fel men det verkar ju som om jag har spice-stöd. Lovar att jag inte fuskar eller hittar på något. Levererar bara det LT-spice säger. Testade samma med ECC81 nyss men där var det oavgjort med aningens tendens till fördel för standard motståndskoppling. Det röret är som ErikAndersson säger mer olinjärt jämfört med säg ECC88. Viktigt dock att komma så nära som möjligt i arbetspunkt för annars påverkar den skillnaden i sig. Hittills har i alla fall inte LED-bias varit bättre på någon punkt vilket förvånar mig lite. Å andra sidan stämmer det ju med min test för länge sen. Jag var iofs mindre driven då men fick inte till det som jag ville. Exakt hur har jag dock glömt. Minns bara att jag inte var nöjd. Vi kanske kan reda ut varför nu iom den här utredningen.
Svante skrev:Nu kommer jag att tänk på evolution, av någon anledning.
Evolutionen sett över tid letar fram "bra" lösningar.
Under goda tider tillåts stor variation och massor med olika mer eller mindre bra lösningar (de flesta mindre bra) dyker upp.
Sen kommer svåra tider och allt det dåliga rensas bort.
Vore det dåliga tider hela tiden skulle utvecklingen stanna upp, allt skulle bli optimalt.
Vore det goda tider hela tiden skulle jorden överbefolkas av dåliga lösningar.
Växlingen mellan de två ger utveckling.
I den analogin representerar Flint det goda och Ingvar det onda - helt utan andra paralleller.
Flint skrev:IngOehman
Du har en felaktig infallsvinkel. Jag är nyfiken på hur saker fungerar utan fundamentalistiska inslag av utlovad nirvana.
Flint skrev:Ett antagande - eftersom knäspänningen funkar som en zenerdiod kan man nog även förvänta sig en giftigare övertonshalt. Alltså måste LED kompletteras med en lika stor kondensator som med ett vanligt katodmotstånd för att fungera rätt.
Flint skrev:Hittills har i alla fall inte LED-bias varit bättre på någon punkt vilket förvånar mig lite.
Flint skrev:Jag har alltså inte samma begränsade mål som du men behåll gärna din inställning.
Flint skrev:Jag är mycket tolerant. För egen del bygger jag gärna med massor av dist om jag tycker att det låter bra. Funktion är en sak och personligt val är en annan. Valfrihet.
roren skrev:I ett sånt här mer eller mindre traditionellt rörslutsteg med utg. trafo. Så är väl
spänningenn på trafons sek.(högt.utg) ung lika med signalspänningen på slutrörens
galler. Jag undrar därför om verkligen någon µV brus på katoden blir hörbar?
Sen tror jag väl knappast att LEDbias är den ultimata lösningen i alla avseenden. Däremot
kanske lysdioderna är så pass spänningskonstanta så att man klarar sig utan avkopplingskondingen.
Själv tilltalas jag av att den är mera immun mot överstyrning(snabb återhämtning)
roren skrev:Om jag gör mig besväret att löda ihop en hel drös LEDer så tänker jag
i så fall skippa kondingen.
Fördelen är väl som jag ser det den snabba återhämtningen efter överstyrnig (DC drifting)
Sen om jag nu har fattat detta rätt så. Denna kretslösning ger till skillnad från
fixed bias möjlighet att göra gallerkretsen mera immun gallerström med dess problem
(Blocking distortion)
Hur som helst så lär jag mig av denna diskussion. Blir liksom tvungen att skärpa mina tankar.
gnypp45 skrev:Flint, hur beskrivs bruset i LT-spice för en lysdiod?
Jag kan tänka mig att det är
1. termiskt brus,
2. fotonbrus/hagelbrus från de elektroner och hål som rekombinerar i den framspända dioden, samt
3. eventuellt hagelbrus för själva passagen av laddningsbärarna över pn-barriären. Men barriären är så låg vid arbetsspänningen att det bruset nog inte blir så stort.
I ett motsvarande metallfilmsmotstånd så borde man nästan bara ha termiskt brus.
roren skrev:Flint,
Jag kan nog knappast detektera en konding och om jag har nån så blir det väl
att prova och jämföra.
Men nog är det väl elegant om dioderna kan släta ut signalen tillräckligt.
roren skrev:
Förresten lite återkoppling kan man väl leva med. Om den inte messar upp förstås.
flathead skrev:Distar du Flint så ska jag morra om motkoppling.
Har precis eldat upp mosfeterna i drivsteget till min OTL och tänker nu dränka mina sorger och gråta mig till sömns![]()
![]()
flathead skrev:Distar du Flint så ska jag morra om motkoppling.
Har precis eldat upp mosfeterna i drivsteget till min OTL och tänker nu dränka mina sorger och gråta mig till sömns![]()
![]()
petersteindl skrev:flathead skrev:Distar du Flint så ska jag morra om motkoppling.
Har precis eldat upp mosfeterna i drivsteget till min OTL och tänker nu dränka mina sorger och gråta mig till sömns![]()
![]()
Gör inte det. Kör med E80CC istället![]()
MvH
Peter
roren skrev:Jag skrev:Förresten lite återkoppling kan man väl leva med. Om den inte messar upp förstås.
Jag syftade på den motkoppling som blir av LEDarnas ofullkomlighet i att hålla katoden i ett järngrepp.
För visst blir det väl en negativ återkoppling?

roren skrev:Jag har helt allvarligt problem att fatta, NPN och PNP hit och ditSorry Flint.
Hur ter det sig i LTSpice?

Flint skrev:IngOehman skrev:Flint skrev:IngOehman
Du har en felaktig infallsvinkel. Jag är nyfiken på hur saker fungerar utan fundamentalistiska inslag av utlovad nirvana.
Formuleringar som dessa antyder motsatsen:Flint skrev:Ett antagande - eftersom knäspänningen funkar som en zenerdiod kan man nog även förvänta sig en giftigare övertonshalt. Alltså måste LED kompletteras med en lika stor kondensator som med ett vanligt katodmotstånd för att fungera rätt.Flint skrev:Hittills har i alla fall inte LED-bias varit bättre på någon punkt vilket förvånar mig lite.
Din text är Kryddad med värderingar. Och då ville jag bara påpeka att man
kan ifrågasätta om man verkligen "måste", och om det verkligen är relevant
att tala om "fungera rätt", som du gör?
Det var bara det jag ville uppmärksamma dig på. Det vill säga poängen med
att vara öppen för att det som du kallar "fungera fel" kan vara just det som
får konstruktionen att rendera uppskattning. Det är lätt att tappa bort det
när man stirrar sig blind på resultat från simuleringar.Flint skrev:Jag har alltså inte samma begränsade mål som du men behåll gärna din inställning.
Du behöver inte gå i försvarsställning och försöka rikta intresse mot mig
genom att spekulera vildt och utan träffsäkerhet om mina mål. Jag menade
inget illa med det jag skrev, om det du skrev. Jag ville bara peka på att du
kanske skulle kunna ha glädje av att ifrågasätta dina egna formuleringar om
vad som är rätt och fel och om vilka måsten som råder.
Det var bara det.Flint skrev:Jag är mycket tolerant. För egen del bygger jag gärna med massor av dist om jag tycker att det låter bra. Funktion är en sak och personligt val är en annan. Valfrihet.
Ja, det är ju just det jag ville påminna dig om. Och att det därför kanske
inte är riktigt så entydigt vad som är rätt och fel och vad man måste göra
som du skrivit i dina inlägg.
Alltså att det kan vara fördelaktigt att ta reda på vad som kännetecknar
"det man vill ha", eller att i varje fall hålla det öppet att man inte vet vad
det är, innan man börjar underkänna en massa alternativ genom att kalla
dem för "fel" och kalla åtgärder mot dem för måsten.
Vh, iö
IngOehman
Och om du försöker hålla dig till trådens ämne?
flathead skrev:Frågan blir om man med avkopplingskonding har något att vinna med LED-bias för slutrör, blir rätt många för att erhålla rätt ström/spänning.
Ett par 6,2v zener med avkoppling kanske presterar lika bra ?
Flint skrev:Den här som har sitt ursprung i en Allt om elektronik-tidning från 80-talet skulle kunna rättas till att passa som katodlast genom att ges en effekttrissa på utgången som klarar belastningen. "Zenerspänningen" här vald till 13.6V. R5 blir alltså röret/rören.
Flint skrev:Frekvenssvepet i bild säger ju lite om hur snabbt den reagerar.
Men allt ska förstås grundligt simuleras igenom ur både ac och dc-synpunkt.
Men på katodsidan vill vi väl inte ha konstant ström utan istället konstant spänning, va?
Jax skrev:Flint skrev:Frekvenssvepet i bild säger ju lite om hur snabbt den reagerar.
Men allt ska förstås grundligt simuleras igenom ur både ac och dc-synpunkt.
Men på katodsidan vill vi väl inte ha konstant ström utan istället konstant spänning, va?
Konstant spänning är enklare att fixa med jordad katod och negativt förspända styrgaller. "Fixed bias" som man gjorde förr

flathead skrev:Ibland hjälper det inte ens med kondingar.'
Jag håller på att stånga huvet blodigt med mitt OTL kadaver.
OTL+katodbias=huvudvärk med eller utan konding.
Det får nog bli fler feta mosesar.
150v och 200mA kommer kräva stora flänsar![]()
Jag har lyckats få till sveriges ineffektivaste skapelse 500w in 5w ut
Svante skrev:Kan man inte bygga en rörförstärkare med sluttrissor? Problemet med rör verkar ju vara att de inte kan lämna så mycket ström.
Flint skrev:flathead
Det där var bättre. Gör likadant med resten. Ta det i tre bilder totalt.
Jag har kollat rören och mosen. Hittade mosen och rören är väl att betrakta som 6SN7 båda två vad jag kan förstå enligt nätet.
Flint skrev:Svante skrev:Kan man inte bygga en rörförstärkare med sluttrissor? Problemet med rör verkar ju vara att de inte kan lämna så mycket ström.
Jag förstår att du tycker att det där är roligt din %¤#¤% men här pratar vi högklassig förfinad kultur och tradition och inte grusgropar.
Svante skrev:Flint skrev:Svante skrev:Kan man inte bygga en rörförstärkare med sluttrissor? Problemet med rör verkar ju vara att de inte kan lämna så mycket ström.
Jag förstår att du tycker att det där är roligt din %¤#¤% men här pratar vi högklassig förfinad kultur och tradition och inte grusgropar.
Hmm, var det inte en lysdiod med nyss?
flathead skrev:phon skrev:flathead skrev:
Finns en del hybrider men tror tyvär att det är lite skyttegravskrig mellan glas och sand.
Allt är sand. Är inte glas tillverkat av sand?
Du har så rätt och jag så fel.
Läs inte vad jag skriver utan vad jag menar
roren skrev:Man tar helt enkelt och lägger (exempelvis) slutrörens glöd ca 12V mellan katod och 0:an.
Naturligtvis en stabil DC. Då har man ju ett lågOhmigt katodmotstånd. Och den
höga strömmen ger då en rimlig bias spänning. Jag har inte räknat på det men några mA
från signalen borde inte ändra spänningen så mycket.
Flint skrev:flathead
Det får bli morgondagens uppgift att kolla.
Du kan ha trassel med drivsteget i alla fall. Det får ju sin dc-arbetspunkt av steget före så det gäller att det steget ligger rätt. Jag ställde i simuleringen ungefär optimal funktion. En tredjedel av matningssspänningen över vardera de två 18K motstånden och röret.
phon skrev:flathead skrev:phon skrev:flathead skrev:
Finns en del hybrider men tror tyvär att det är lite skyttegravskrig mellan glas och sand.
Allt är sand. Är inte glas tillverkat av sand?
Du har så rätt och jag så fel.
Läs inte vad jag skriver utan vad jag menar
.... hmmm ...
Vid närmare eftertanke ... är inte skyttegravar också tillverkade av sand?![]()
phon skrev:flathead skrev:phon skrev:flathead skrev:
Finns en del hybrider men tror tyvär att det är lite skyttegravskrig mellan glas och sand.
Allt är sand. Är inte glas tillverkat av sand?
Du har så rätt och jag så fel.
Läs inte vad jag skriver utan vad jag menar
.... hmmm ...
Vid närmare eftertanke ... är inte skyttegravar också tillverkade av sand?![]()
Flint skrev:Svante skrev:Kan man inte bygga en rörförstärkare med sluttrissor? Problemet med rör verkar ju vara att de inte kan lämna så mycket ström.
Jag förstår att du tycker att det där är roligt din %¤#¤% men här pratar vi högklassig förfinad kultur och tradition och inte grusgropar.

flathead skrev:phon skrev:flathead skrev:
Finns en del hybrider men tror tyvär att det är lite skyttegravskrig mellan glas och sand.
Allt är sand. Är inte glas tillverkat av sand?
Du har så rätt och jag så fel.
Läs inte vad jag skriver utan vad jag menar
flathead skrev:Multimätt för 5 röda sedan 36/154
Jax skrev: Man slipper då signal genom konstantspänningselementen.
Jax skrev:Jag får för mig att en SEPP med autobias inte är så lyckad utan bör ha fix bias. Man skulle ju kunna använda grus till det det är bra på, t.ex. biasreglering. Lite lurigt med tanke på potentialerna på styrgallren vilket gör att man får lägga reglerkretsarna på egna spänningsmatningar. Jag är lite sådär till idén med konstantspänningselement i katodkretsen, jag föredrar att mata gallren med en lagom negativ spänning i förhållande till katoden. Man slipper då signal genom konstantspänningselementen.
flathead skrev:Gillar konceptet att bara slå på strömmen och spela utan att behöva justera en massa.
Enda säkerhets åtgärden jag gjort är en neonlampa mellan galler-katod på fasdelaren.
Grottmäniskan i mig funderar på att leta up nån 50w zenerdiod och trycka dit.
flathead skrev:Jo en reglerbar biasenhet med riktigt låg impedans hade varit mumma.
Har du någon bra trissa i åtanke
Jax skrev:Prova en simulering med 1 ohm i katodkretsen, tanken är att använda dem för mätning av strömmen i en biasreglerkrets.
Sedan får man lura ut hur man fixar matningen till reglerkretsarna men jag har lite idéer för att hålla nere komplexiteten i strömförsörjningen.
flathead skrev:Jag bygger gjärna om det inte är några väldigt exotiska val av kisel för då dyker väl tomten upp före komponenterna.
Kika på om du hittar några aspiranter i grusgropen.
Beställer jag idag borde även farnell få hit saker från england om så krävs.
flathead skrev:Gäller att hitta nån fet med låga kapacitanser och en skaplig effekt så man slipper 2kvadratmeter fläns för att allt redan i starten är på gränsen.
IngOehman skrev:Jag vet redan vad det blir för resultat, men du brukar inte gilla att jag
bara berättar, utan brukar vilja prova själv. Du gör som du vill med det.
Vh, iö
flathead skrev:Såja såja nu ska vi leka snällt ihop.
Det är sand nog i den här lådan så det räcker till alla![]()
Flint har du hittat nån lysande aspirant i grushögen.
Annars blir det "drive by engineering" dvs det minst onda jag hittar i skrotlåtan och så banka dit det och be en liten bön till högre makter.
Flint skrev:flathead skrev:Såja såja nu ska vi leka snällt ihop.
Det är sand nog i den här lådan så det räcker till alla![]()
Flint har du hittat nån lysande aspirant i grushögen.
Annars blir det "drive by engineering" dvs det minst onda jag hittar i skrotlåtan och så banka dit det och be en liten bön till högre makter.
Din krets vinner.
flathead skrev:Flint skrev:flathead skrev:Såja såja nu ska vi leka snällt ihop.
Det är sand nog i den här lådan så det räcker till alla![]()
Flint har du hittat nån lysande aspirant i grushögen.
Annars blir det "drive by engineering" dvs det minst onda jag hittar i skrotlåtan och så banka dit det och be en liten bön till högre makter.
Din krets vinner.
Vilken den sista som inte brunnit och bor tillsammans med tomtarna på loftet ?
Flint skrev:flathead skrev:Flint skrev:flathead skrev:Såja såja nu ska vi leka snällt ihop.
Det är sand nog i den här lådan så det räcker till alla![]()
Flint har du hittat nån lysande aspirant i grushögen.
Annars blir det "drive by engineering" dvs det minst onda jag hittar i skrotlåtan och så banka dit det och be en liten bön till högre makter.
Din krets vinner.
Vilken den sista som inte brunnit och bor tillsammans med tomtarna på loftet ?
Förstår inte budskapet? Vänligen förklara!
flathead skrev:Jahapp ny dag nya sorger.
Vid 300mA fungerar det som det ska sen brakar det lös.
Vrider jag på lite bryter eländet ut.
vid 75% volym far den över hela stället.
För klen nätdel ?
För dålig drivförmåga i fasdelare ?
Flint skrev:IngOehman skrev:Jag vet redan vad det blir för resultat, men du brukar inte gilla att jag
bara berättar, utan brukar vilja prova själv. Du gör som du vill med det.
Vh, iö
Berätta då du som redan vet resultatet. Din roll är väl den ödmjuke hifi-frälsaren som levererar den oskattade och omomsade sanningen i sanningens namn.
Flint skrev:IngOehman skrev:Flint skrev:IngOehman skrev:Prova att sätta en liten konding över 2 kohm. Den kan få ha en lite serie-
resistor också om man vill fintrimma.
Vh, iö
Prova själv. Redovisa resultatet. Grupparbete. Du får kvala in.
Jag vet redan vad det blir för resultat, men du brukar inte gilla att jag
bara berättar, utan brukar vilja prova själv. Du gör som du vill med det.
Vh, iö
Berätta då du som redat vet resultatet. Din roll är väl den ödmjuke hifi-frälsaren som levererar den oskattade och omomsade sanningen i sanningens namn.
flathead skrev:Sista 25% på volym ratten är olyssningsbara dock.
Flint skrev:Ha... Jag har knäckt drivsteget. Problemet asså. Slutrören har olika ingångsimpedans och kan inte matas med signal in refererat till jord utan bara till varandra. Det skiljer i thd dist 8.36% - 0.24%.
flathead skrev:Ska hämta godislådan och kolla vad som finns
2st 1544A
1st 1545A
2st JS 130ohm till 2x40ohmCT 4ggr i size av lunddahlarna
flathead skrev:JS har för usel induktans väldans grov tråd i dom undras vad dom vart till?
Om vi förutsätter 8 ohms högtalare som idag vart hamnar vi då?
Kul att mäta och se om det blir så stor skillnad som vi tror.
flathead skrev:Om vi förskjuter småsignalens jord i förhållande till slutrören då?
Går det att nå bättre symetri på det viset ?
flathead skrev:Flint var har du fasdelaren jordad vid simulering den ska ju anslutas till högtalarutgången och det ska kompensera för problemet.
Det är ju Futtermans fördel mot totem-pole.
Inverterar man drivningen blir bottenröret en CF precis som toppröret (Technics kretslösning).
Sandsopning pågår beräknad återkomst till livet efter Kalle Anka
flathead skrev:Är ett grymt verktyg men hur i h-e vet du vilka modeller som är riktiga det finns ju en uppsjö av olika för samma rör.
flathead skrev:hittade en annan lösning på att tvångsstyra autobias med en avkopplad zener och en LM317 som konstantström
http://www.tubecad.com/2005/April/blog0043.htm

flathead skrev:Zenern parallelt med kondingen ska väl hålla koll på spänningen ?
flathead skrev:Kika längst ner i länken jag postade.
Det gör ju att man kan välja ström och bias spänning oberoende av varandra.
flathead skrev:Jag har kanske inte fattat konceptet här ?
Har hänt förr


flathead skrev:Övre rörets bias går att ta ut genom göra om bleedern i minuskretsen till spänningsdelare.
Har nånstans ett schema av Andrea Ciuffoli där han gjort så och kört katodbias på undre röret !??
flathead skrev:Nä, lekte med tanken på mozener i nedre och en pot i spänningsdelaren till övre för justering med en konding för att stabba.
Slutsumman blir mer prylar utan mera resultat.
Ska det mera kräm ur den utan justerande måste det till en servokrets till biasen.
flathead skrev:Provar igen
Brum i högtalare nätfrekvens !
Mekaniskt brum i huvudtoroid och glödtoroid till 6c33c.
Inget mekaniskt brum i toroid till småsignalens HT och glöd.
Ripplet på +/- 150 gick från sågtand till hyfsat med kondingar över likriktardioder och drossel mellan första konding och resterande kondingar i nätdelen.
Späninngen svajar upp och ner i +/- 150 delen
flathead skrev:Plockade ut 6c33c och körde steget med huvet i högtalaren är den tyst och spelar musik som den ska med volymen uppdragen.
flathead skrev:Går att spela musik på den utan slutrören i !!!
Så nått når fram
flathead skrev:Flint-OTL 1-0
Jag hade fel !!!
Slutrören är tysta.
Fasdelare i lite brum.
Drivrör i brum.
Den drivande nätdelen är dock bara klen och svajig hur som.
ErikAndersson skrev:Flint: Jag HAR kört superbrant drivrör till 6C33C, visst lät det bra men med GM 70 hände det betydligt mer, det är ju betydligt högre spänningar vi svänger runt med där.
ErikAndersson skrev:Med risk att bli tjatig: Jag HAR byggt med 6C33C redan med en lågohmig trafo och avpassat drivsteg mm. Och visst lät det bra, men någon dröm blev det inte, ljusårs skillnad!
ErikAndersson skrev:Nu måste jag upprepa mig igen, som jag tidigare skrev tvivlar jag på att brantheten har så stor betydelse med tanke på GM70:s låga förstärkningsfaktor.
ErikAndersson skrev:Nu börjar jag tröttna! Det är ju inte frågan om någon spänningsförstärkning att tala om, utan snarare spänning/strömomvandling det tycker jag är ganska självklart.!!!!
ErikAndersson skrev:Det är ju det jag försöker göra! Jag har angett att vi använder högbranta ingångs och drivrör och ingenting annat.
tordnilsson skrev:En liten fundering från en mindre kunnig men intresserad läsare av tråden, kan det vara så att brantheten eller vad det nu heter har större betydelse ju tidigare i "kedjan" komponenten sitter ? Kanske med tanke på att längre fram i "kedjan" av komponenter arbetar man oftare med större strömmar och effekter, kan det då vara så att branhetens inverkan spelar mindre roll ju mer ström / effekt komponenten jobbar med ?
Bara en liten fundering alltså. / t
tordnilsson skrev:Okej, Flint du skrev tidigare att du gillade att ha pentoder i första delen av en förstärkare där du sedan hade triodkopplade KT88 ( eller var det 6550 ) som effektrör , jag undrar om du körde pentoden som pentod då eller om den åxå var triodkopplad ?
tordnilsson skrev: Jag är ganska nyfiken på en annan variant: EF86 som ingångsrör & 6B4G PP som slutrör, är detta en rimlig koppling ? ev med en trafo som fasdelare innan slutrören eller kanske ännu hellre en trafo på ingången som fasdelare å sen köra vidare "balanserat" genom hela steget ? mvh / t
ErikAndersson skrev:Flint: Jag har gjort allt jag kunnat för att ventilera dina frågor i denna tråd. Jag är ledsen att du inte förstår vad jag framfört. Jag tycker vi avslutar det här resonemanget nu, det leder ändå inte till någonting.
tordnilsson skrev:Interssant, vad kan vara lämplig arbetspunkt för EF86 i en sån koppling tro ? jag har mest hållt på med trioder på hobbybasis 6h30pi , 6n6p tex.
Kan EF86 matcha dessa vad det gäller "soundquality" ?
/ t
ErikAndersson skrev:Flint: Begreppet branthet betyder "anodströmmens beroende av gallerspänningens storlek". Det är vi väl överens om i alla fall? Det betyder att vi transporterar mer ström per volt i ett högbrant rör jämfört med ett lågbrant, det är vi väl oxå överens om? Den höga brantheten påverkar inte förstärkningsfaktorn nämnvärt då rörets inre motstånd även minskar. Är vi överens om det oxå? Bra, vad tror du då händer med musiksignalens dynamiska förlopp då vi ger den mer kraft beroende på ökad strömtillförsel? Har jag uttryckt mig klart nog?
ErikAndersson skrev:Jag har gjort allt som står i min makt för att försöka förklara för dig. Om det inte är nog beklagar jag.
Nu stänger jag datorn för i kväll och följer juniorkronorna i stället.
Flint skrev:Där vaknade en som behöver vakna i flera bottnar.
Flint skrev:Där vaknade en som behöver vakna i flera bottnar.
Skattat-oskattat. Är det det du triggar på?
Jag börjar se mönstret.
ErikAndersson skrev:Jag har gjort allt som står i min makt för att försöka förklara för dig. Om det inte är nog beklagar jag.
Nu stänger jag datorn för i kväll och följer juniorkronorna i stället.
Johan_Lindroos skrev:Flint skrev:Där vaknade en som behöver vakna i flera bottnar.
Skattat-oskattat. Är det det du triggar på?
Jag börjar se mönstret.
Det fetade har Flint lagt till efter att ha svarat på mitt inlägg.
ErikAndersson skrev:Jag har faktiskt byggt stärkare med 6C33C oxå. Men jag tycker GM70 ger betydligt bättre utbyte som med sin låga förstärkningsfaktor är att betrakta mer som spänning/strömomvandlare varvid brantheten på mig verkar ha mindre betydelse. Däremot användes ett superbrant drivrör, varvid dynamikenhålls hög där.
Aktuell fråga just nu: Vad är en orkan? Jo luft som har förbaskat bråttom!
Nä den var dålig!
Flint skrev:ErikAndersson skrev:Jag har gjort allt som står i min makt för att försöka förklara för dig. Om det inte är nog beklagar jag.
Nu stänger jag datorn för i kväll och följer juniorkronorna i stället.
Då frågar jag istället publiken - är det någon av er som har förstått varför vissa rörs branthet (drivrörens) påverkar den upplevda känslan av dynamik i musiken i positiv riktning vid ökad branthet? Är det självklart efter ErikAnderssons förklaring?
DS skrev:Tycker snarare det är helt fantastiskt att en man med så gammla mätinstrument och utrustning klarar av att bygga ett monster så rent o vackert spelandes som The Dream genom bara sunt förnufft, gammal kunskap och med hjälp av örat.
Varför ska han lägga fram mätdata från sina gammla apparater som förmodligen visar fel värden ändå
Flint skrev:nattlorten
Vill du vara vänlig och respektera mitt nick. Annars respekterar jag inte ditt vilket jag nyss visade.
Flint skrev:DS skrev:Tycker snarare det är helt fantastiskt att en man med så gammla mätinstrument och utrustning klarar av att bygga ett monster så rent o vackert spelandes som The Dream genom bara sunt förnufft, gammal kunskap och med hjälp av örat.
Varför ska han lägga fram mätdata från sina gammla apparater som förmodligen visar fel värden ändå
Det är ErikAnderssons säljargument som diskuteras. Inte det han säljer.
DS skrev:Flint skrev:DS skrev:Tycker snarare det är helt fantastiskt att en man med så gammla mätinstrument och utrustning klarar av att bygga ett monster så rent o vackert spelandes som The Dream genom bara sunt förnufft, gammal kunskap och med hjälp av örat.
Varför ska han lägga fram mätdata från sina gammla apparater som förmodligen visar fel värden ändå
Det är ErikAnderssons säljargument som diskuteras. Inte det han säljer.
Trodde det var rör och branthetens inverkan![]()
Edit: Fundersam gubbe
Nattlorden skrev:Flint skrev:nattlorten
Vill du vara vänlig och respektera mitt nick. Annars respekterar jag inte ditt vilket jag nyss visade.
Vaknat på fel sida? Har fixat dit stor bokstav nu, hade inte ett jä*la dugg med respekt att göra utan att det var mitt i meningen, då blir det lätt lowercase.
Flint skrev:Nattlorden skrev:Flint skrev:nattlorten
Vill du vara vänlig och respektera mitt nick. Annars respekterar jag inte ditt vilket jag nyss visade.
Vaknat på fel sida? Har fixat dit stor bokstav nu, hade inte ett jä*la dugg med respekt att göra utan att det var mitt i meningen, då blir det lätt lowercase.
Inte alls. Skilj på person och sak. En grundförutsättning för debatt.
ErikAndersson skrev:Jag är pinsamt medveten om att jag inte är någon höjdare på att uttrycka mig i ord och skrift. Jag kan ju bara göra mitt bästa, om inte det accepteras
får det bli så.
Morello skrev:ErikAndersson skrev:Jag har faktiskt byggt stärkare med 6C33C oxå. Men jag tycker GM70 ger betydligt bättre utbyte som med sin låga förstärkningsfaktor är att betrakta mer som spänning/strömomvandlare varvid brantheten på mig verkar ha mindre betydelse. Däremot användes ett superbrant drivrör, varvid dynamikenhålls hög där.
Aktuell fråga just nu: Vad är en orkan? Jo luft som har förbaskat bråttom!
Nä den var dålig!
Definiera dynamik.
"användes ett superbrant drivrör, varvid dynamikenhålls hög där"
Det där framstår tyvärr som gallimathias hos vilken som helst kunnig elektroniker. Kanske fungerar sådant i glättade reklamkataloger?
Nattlorden skrev:http://www.og-engineering.se/Download/O&G_RS2000.pdf
paa skrev:IngOehman skrev:, ...
men jag tror nog att alla som deltog i den tidigare i tråden var överens
om vilken påverkan den högre brantheten ger.
..
Vh, iö
Är det inte den här som är "den tidigare tråden"?
DS skrev:Nattlorden skrev:http://www.og-engineering.se/Download/O&G_RS2000.pdf
I blaskan står:
1.Ultra high power
2.Sound is crystal clear
3.Unlimited dynamic range
1. Låter mest tramsigt
2. Subjektiv uppfattning och falskt
3. Falskt
Njää, en seriös tillverkare eller konstruktör figurerande på faktiskt skulle inte skriva nått så tramsigt i sin blaska. Är detta en bluff!?
ErikAndersson skrev:Jag är pinsamt medveten om att jag inte är någon höjdare på att uttrycka mig i ord och skrift. Jag kan ju bara göra mitt bästa, om inte det accepteras
får det bli så.
DS skrev:Nattlorden skrev:http://www.og-engineering.se/Download/O&G_RS2000.pdf
I blaskan står:
1.Ultra high power
2.Sound is crystal clear
3.Unlimited dynamic range
1. Låter mest tramsigt
2. Subjektiv uppfattning och falskt
3. Falskt
Njää, en seriös tillverkare eller konstruktör figurerande på faktiskt skulle inte skriva nått så tramsigt i sin blaska. Är detta en bluff!?
stefanolo skrev:DS skrev:Nattlorden skrev:http://www.og-engineering.se/Download/O&G_RS2000.pdf
I blaskan står:
1.Ultra high power
2.Sound is crystal clear
3.Unlimited dynamic range
1. Låter mest tramsigt
2. Subjektiv uppfattning och falskt
3. Falskt
Njää, en seriös tillverkare eller konstruktör figurerande på faktiskt skulle inte skriva nått så tramsigt i sin blaska. Är detta en bluff!?
1. "Ultra-high" (det ska vara bindstreck mellan orden) är ett vedertaget sätt att klassificera olika parametrar/nivåer även i vetenskapliga publikationer på högsta nivå. Alltså inget trams. Jämför man RS 2000 med effektförstärkare för hifi-anläggningar i allmänhet kan man nog säga att "ultra-high" är ett adekvat uttryckssätt tycker jag.
2. Om ett företag/en person beskriver sina egna produkters egenskaper i ett reklam-/infoblad är det per definition en subjektiv utsaga (de "tycker" att ljudet RS 2000 producerar är kristallklart) och "kan" inte vara falsk (det är ju deras uppfattning av ljudet).
3. Det står "virtually unlimited dynamic range", och det kan man nog säga utan att det man säger är falskt. Ordet "virtually" betyder "almost entirely/nearly"/"nästan helt" eller "for all practical purposes"/"praktiskt taget" vilket gör att man inte kan avfärda uttalandet som "falskt" utan att precisera på vilket sätt det är falskt.
O&G RS 2000 finns i verkligheten och det tror jag du vet eftersom det är omskrivet på Faktiskt i ett par år i flera olika trådar, så frågan är varför du frågar om detta är en bluff av en tillverkare som inte är seriös?
Gott Nytt!![]()
/s
Morello skrev:DS skrev:Nattlorden skrev:http://www.og-engineering.se/Download/O&G_RS2000.pdf
I blaskan står:
1.Ultra high power
2.Sound is crystal clear
3.Unlimited dynamic range
1. Låter mest tramsigt
2. Subjektiv uppfattning och falskt
3. Falskt
Njää, en seriös tillverkare eller konstruktör figurerande på faktiskt skulle inte skriva nått så tramsigt i sin blaska. Är detta en bluff!?
Citera på, men nu har du valt att ta bort ord för att framställa oss som skojare. Mycket fult gjort.
Flint skrev:Nattlorden skrev:En subjektiv uppfattning kan inte vara falsk.
Framgår det att texten är "en subjektiv uppfattning"?
DS skrev:"with a pair of RS2000, there will always be power to spare" = Falskt
Känns det bättre nu?
stefanolo skrev:
. . . .
2. Om ett företag/en person beskriver sina egna produkters egenskaper i ett reklam-/infoblad är det per definition en subjektiv utsaga (de "tycker" att ljudet RS 2000 producerar är kristallklart) och "kan" inte vara falsk (det är ju deras uppfattning av ljudet). . . .
/s
Nattlorden skrev:DS skrev:"with a pair of RS2000, there will always be power to spare" = Falskt
Känns det bättre nu?
Om den ena inte är inkopplad = sant.
Laila skrev:stefanolo skrev:
. . . .
2. Om ett företag/en person beskriver sina egna produkters egenskaper i ett reklam-/infoblad är det per definition en subjektiv utsaga (de "tycker" att ljudet RS 2000 producerar är kristallklart) och "kan" inte vara falsk (det är ju deras uppfattning av ljudet). . . .
/s
Om jag i ett "reklam-/infoblad" skulle beskriva de bilar jag säljer
som fyrhjulsdrivna, men att de i själva verket är tvåhjulsdrivna,
skulle jag då kunna "komma undan med" typ att, de känns som
fyrhjulsdrivna . . .
Det ovan fetade får du gärna utveckla vidare(även om "kristallklart"
i detta sammanhang nog kan ses som subjektivt) . . . .
Laila skrev:stefanolo skrev:
. . . .
2. Om ett företag/en person beskriver sina egna produkters egenskaper i ett reklam-/infoblad är det per definition en subjektiv utsaga (de "tycker" att ljudet RS 2000 producerar är kristallklart) och "kan" inte vara falsk (det är ju deras uppfattning av ljudet). . . .
/s
Om jag i ett "reklam-/infoblad" skulle beskriva de bilar jag säljer
som fyrhjulsdrivna, men att de i själva verket är tvåhjulsdrivna,
skulle jag då kunna "komma undan med" typ att, de känns som
fyrhjulsdrivna . . .
Det ovan fetade får du gärna utveckla vidare(även om "kristallklart"
i detta sammanhang nog kan ses som subjektivt) . . . .
Laila skrev:Ett "reklam-infoblad" är ändå inte innehållsmässigt nödvändigtvis
"per definition" subjektivt . . . så där är vi nog av olika åsikt . . .
(rent objektivt asså)
Nattlorden skrev:Flint skrev:Nattlorden skrev:En subjektiv uppfattning kan inte vara falsk.
Framgår det att texten är "en subjektiv uppfattning"?
Om du inte är van att få kristaller kastade på dig under lyssning, så är det helt uppenbart en metafor, och då man inte kan få ut sådana ur mätningar, så måste den vara subjektiv. Så svar ja.
Flint skrev:Nattlorden skrev:Flint skrev:Nattlorden skrev:En subjektiv uppfattning kan inte vara falsk.
Framgår det att texten är "en subjektiv uppfattning"?
Om du inte är van att få kristaller kastade på dig under lyssning, så är det helt uppenbart en metafor, och då man inte kan få ut sådana ur mätningar, så måste den vara subjektiv. Så svar ja.
Där gör du en tolkning. Framgår det av texten att den är någons subjektiva uppfattning? Ja eller nej?
Flint skrev:Citera det stället, den anmärkningen/upplysningen.
Flint skrev:Det blir alltså som vanligt.
PappaBas skrev:@NL: "En subjektiv uppfattning kan inte vara falsk."![]()
"Jag uppfattar världen som platt!" sant eller falskt?
Objektivt är påståendet felaktigt? Men det är ju kanske sant att jag uppfattar det så?
Jag tycker subjektiva uppfattningar kan vara helfel och falsifierbara även om det inte alltid är det men att man får kanske hantera de som har dem med lite mer respekt än om de gick ut och proklamerade dem som objektiva sanningar? Detta inte riktat till Godnattlorden.
Annars tolkar jag mest refererandet till O&G:s reklamfolder som att O&G kanske gick ut lite väl hårt med sin kommentar till Erik om "glättiga reklambroschyrer"? Glashus,stenar och "utan skuld" är ord som kommer flygande?
Själv har i alla fall tråden gjort mig väldigt nyfiken på rörförstärkare![]()
Hmmm var är bäst för äggkokning?
Flint skrev:Då måste man få reagera och ifrågasätta den sanningen.
Flint skrev:roren
Sen är väl detta ett diskussionsforum där man har rätt att diskutera det som sägs oavsett vem som säger det. Om man inte har rätt att diskutera vissa näringsidkares påståenden hamnar vi ju i samma situation som ett grannforum där vissa märken inte får kritiseras eller ifrågasättas. Ett forum som i första hand ska användas av vissa som reklam för det dom säljer. Nej tack.
roren skrev:Föressten är det nån som har byggt 'Jax' HFTA, verkar intressant. Att ta steget från
som i mitt fall ett EL84 steg till EL34 innebär en stor ändring i budget. Bara nättrafon
till ett stereoslutsteg för EL34 ställer vissa krav. Men 'Jax' förstärkare är svår att gå runt
lech skrev:Flint skrev:roren
Sen är väl detta ett diskussionsforum där man har rätt att diskutera det som sägs oavsett vem som säger det. Om man inte har rätt att diskutera vissa näringsidkares påståenden hamnar vi ju i samma situation som ett grannforum där vissa märken inte får kritiseras eller ifrågasättas. Ett forum som i första hand ska användas av vissa som reklam för det dom säljer. Nej tack.
Är inte detta forum urtypen för vissa ?? Trist. Men du vevar på!!
//L
Flint skrev:lech skrev:Flint skrev:roren
Sen är väl detta ett diskussionsforum där man har rätt att diskutera det som sägs oavsett vem som säger det. Om man inte har rätt att diskutera vissa näringsidkares påståenden hamnar vi ju i samma situation som ett grannforum där vissa märken inte får kritiseras eller ifrågasättas. Ett forum som i första hand ska användas av vissa som reklam för det dom säljer. Nej tack.
Är inte detta forum urtypen för vissa ?? Trist. Men du vevar på!!
//L
Jag förstår inte vad du menar. Förtydliga dig.
roren skrev:Hej på dej Jax,
Vad är det för en trafo? och varför detta byte?
Jag har kollat på din hemsida och finner ditt resonemang och även ditt bygge intressant.
Men som sagt, steget från ett EL84PP till ett EL34 är ganska stort vad gäller
trafos och kondensatorer.
Det som tilltalade mig i 'SY:s' LED bias förstärkare var just att man med en dubbeltriod
(12AT7) hade ingång plus en concertina splitter och dessutom ett överstyrningståligt
slutsteg. Skulle jag däremot bygga den ultimata förstärkaren så är nog din 'HFTA'
en kandidat. Vad tror du, skulle dessa trafos från 'Livinginthepast' klara biffen?
http://livinginthepast-audioweb.co.uk/xfrmrvt1037.php
Rolf
roren skrev:Ja känner du för det så är det ju naturligtvis mycket uppskattat från min sida.
Jag köpte nyligen en samling trafos här:
http://www.triodeelectronics.com/dytr.html
Det är alla järn som behövs till 'Dynaco ST-35'
Men har just börjat oroa mig när jag läser här på forumet att 'Dynaco' låter tråkigt.
Hoppas det inte beror på järnen
Användare som besöker denna kategori: Inga registrerade användare och 16 gäster